| Autor |
|
Ablösung für Stolperdraht? |
|
|
|
|
BID = 434553
KoVoK Gerade angekommen
Beiträge: 7 Wohnort: Goslar
|
|
Erstmal ein großes MOIN MOIN an das gesamte Forum!
Und dann komm ich auch gleich zu meinem Anliegen, wobei ich dort etwas ausholen müsste...
Ich betreibe schon sehr lange den Airsoftsport und seit neusten gibt es dort "Minen", welche mit einem Stolperdraht oder elektronisch per Funk oder Handzünder ausgelöst werden können.
Ich dachte mir, man könnte statt dem Stolperdraht eine andere Variante nehmen - eine unsichtbare.
Somit bräuchte ich etwas in Richtung Abstandsmesser oder Lichtschranke, bei Lichtschranken brauche ich jedoch einen Sender und einen Empfänger. Das ganze wäre jedoch besser, wenn es nur ein Teil wäre... z.B. eine Reflex-Lichtschranke wenn ich mich nicht irre, diese sind jedoch - nur als Auslöser - doch etwas teuer
Es muss keine große Entfernung sein... min2 max5 Meter würden ihre Aufgabe erfüllen, sodass wenn sich jemand in dem Bereich 0-X Meter direkt vor der Mine bewegt, diese zündet.
Hoffe das sind genug Infos, sodass ihr mir helfen könnt.
mfG Erik |
|
BID = 434560
Her Masters Voice Inventar
     
Avatar auf fremdem Server ! Hochladen oder per Mail an Admin
Beiträge: 5312 Wohnort: irgendwo südlich von Berlin
|
|
PIR Bewegungsmelder.
_________________
Tschüüüüüüüs
Her Masters Voice
aka
Frank
***********************************
Der optimale Arbeitspunkt stellt sich bei minimaler Rauchentwicklung ein...
*********************************** |
|
BID = 434563
psiefke Schreibmaschine
     Beiträge: 2636
|
Zitat :
KoVoK hat am 4 Jun 2007 23:38 geschrieben :
|
...
Es muss keine große Entfernung sein... min2 max5 Meter würden ihre Aufgabe erfüllen, sodass wenn sich jemand in dem Bereich 0-X Meter direkt vor der Mine bewegt, diese zündet.
|
Zünden klingt nach Ex plo sion (und wenn es auch nur eine kleine Treibladung ist, oder wird die Monition per mechanischem Kraftspeicher verschossen? ) - Da das Herbeiführen von E xpl osi onen in diesem Forum ein Tabuthema ist, möchte ich zur besonderen Vorsicht in diesem Thread mahnen.
Auch wenn ich dem Threadstarter glaube, dass er diese Technik nur für seinen Sport nutzen will/wird, kann es durchaus passieren dass sich ein Staatsanwalt hierher verirrt und 1 und 3 zusammenzählt (und 2304958 rausbekommt...)und in diesen Beitrag eine Anleitung für den Bau einer echten B OM Be oder Mine zu erkennen meint.
Das wäre sowohl für den Threadstarter aber insbesondere für den Betreiber dieses Forums mit einer Menge Ärger verbunden, die durch eine andere Formulierung der Frage verhindert werden kann.
Eine wichtige Frage die ich mir noch Stelle ist, ob es überhaupt zulässig ist eine bauartgeprüfte Softair Miene mittels berührungslosen Bewegunsgmelders zu pimpen...
_________________
phil
PS:
Ein Millimeter ist so klein, daß tausend übereinandergestapelt nur einen Meter hoch wären.
[ Diese Nachricht wurde geändert von: psiefke am 5 Jun 2007 0:34 ]
|
BID = 434629
KoVoK Gerade angekommen
Beiträge: 7 Wohnort: Goslar
|
Als erstes möchte ich mich für die schnelle Regung bedanken, so merkt man hier gleich, dass hier Leben existiert.
@Her Masters Voice: Was genau ist ein PIR Bewegungsmelder? Ich bin nicht ganz der Laie in Punkto Elektronik, doch gibt es ab und zu Begriffe welche mir überhaupt nichts sagen. ^^
@psiefke: Es handelt sich um eine mechanische Bauweise, innen wird ein Netz, in dem sich Kugeln befinden, schlaff eingelegt. Bei der "Zündung" springt die Frontklappe auf und das Netz wird, mit Hilfe von Federn und zwei Stangen, schlagartig gespannt, wodurch die Kugeln weggeschleudert werden.
Zur Gesetzeslage...
Da ich den Sport betreibe kenne ich mich natürlich mit den Gesetzen aus (zumal wir im Ausland spielen, hier ist es ja (fast) unmöglich).
Demnach kann ich soviel sagen, dass es verboten ist an Softairs Dinge zu montieren welche das Ziel anleuchten, darunter fallen also: Laser, TacLights und auch aktive Nachtsichtgeräte (wegen dem IR), jedoch ist zu sagen, dass diese Softairs freie Waffen sind, teils unter das Waffengesetz fallen, jedoch nicht die "Minen", weil diese keine Softair-Waffe im eigentlichen Sinne sind.
|
BID = 434638
sam2 Urgestein
     
Beiträge: 35321 Wohnort: Franken (bairisch besetzte Zone)
|
PIR - passiv-Infrarot
Also die üblichen "elektronischen Bewegungsmelder".
|
BID = 434768
KoVoK Gerade angekommen
Beiträge: 7 Wohnort: Goslar
|
Alles klar!
Habe mich mal etwas schlau gemacht in punkto PIR.
Das dürfte soweit klappen und ich denke ich komm ab jetzt allein zurecht, wenn nicht, kenne ich hier ja ein tolles Forum.
Nochmals vielen Dank an alle.
mfG Erik
|
BID = 436130
KoVoK Gerade angekommen
Beiträge: 7 Wohnort: Goslar
|
Guten nochmal...
ich habe mich nun die letzten Tage nach beschaltunegn von PIR-Sensoren umgesehen, leider nichts wirklich für mich nutzbares gefunden.
Entweder waren die Schaltpläne nicht für den Sensor geeignet oder im Schaltplan stehen überhaupt keine Werte von den Bauteilen drinne.
Damit ihr mir genauer helfen könnt: Ich habe mir einen PIR-Sensor bei Conrad rausgesucht (172170-62) - oder habt ihr Erfahrung mit und könnt mir andere empfehlen? Die Abdeckfläsche muss nicht all zu groß sein.
Vielen Dank
|
BID = 436354
Dombrowski Stammposter
   
Beiträge: 450
|
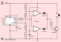
Moin.
Das Datenblatt zum Sensor bei Conrad ist ja ziemlich karg. Ich habe eine Schaltung für den Siemens PID20. Es könnte sein, dass dieser Sensor hier ähnlich wie der PID20 arbeitet.
An den Ausgang können LED, Relais, usw. angeschlossen werden. Dann erhöht sich die Stromaufnahme entsprechend.
D.
|