Durchfluss Überwachung Im Unterforum Projekte im Selbstbau - Beschreibung: Selbstbau von Elektronik und Elektro
| Autor |
|
|
|
BID = 426123
shakedown Gesprächig
  
Beiträge: 127 Wohnort: Haren
|
|
Also erstmal aller besten Dank für eure Antworten
Das mit der optischen Auswertung der Durchflussanzeige hat sich wohl erledigt...
Hab mal einen kleinen Versuchsaufbau gemacht mit IR-LED und Fotodiode,naja das Spannugssignal verändert sich kaum,liegt wohl an den äusseren Licheinflüssen und den transparenten Gehäuse das ja schön das licht der IR-LED "leitet".
Aber die Idee mit der Stromaufnahme der Pumpe gefällt mir
Hab mal nachgemessen,die Pumpe hat eine durchschnittliche Stromaufnahme von ca.280mA bei 12V=.
Welchen Wiederstand müsste da der Shunt haben? Bei 1:1,also Strom 280mA abfallende Spannug 280mV müssten es doch 1Ohm sein oder? Kann ich da in anbetracht der kleinen Ströme,nich einfach einen 5W Wiederstand hernehmen?
Das mit der OPV Schaltung bereitet mir ziemliche Probleme,hab von solchen Analog Schaltungen nich viel Ahnung und Erfahrung,das einzigste was ich mal mit OPVs gemacht habe war ein pt100 Messwertverstärker aber der Plan kamm nich von mir
Hat nich zufällig jemand einen Schaltplan für sowas,denn man etwas abwandeln könnte?
Zitat :
| Es ist imho einfacher, den Stromfluss der Pumpe zu überwachen, als optisch diesen Durchflussfummel zu überwachen...
Zack: Shunt in die Leitung, kleinen OPAMP dahinter und dann mit dem zweiten OPAMP einen Komparator herstellen, der die verstärkte Spannung des Shunts mit einem (einstellbaren) Wert vergleicht.
Erhalten tut man dann ein Rechteck, das man ja wunderbar auswerten kann.
|
Dieses Rechteck Signal müsste man doch auch mit dem Tachosignal Eingang vom Mainboard auswerten können wenn es eine Spannug von 5V hat oder?
PS:
Als ich die Stromaufnahme der Pumpe gemessen habe ist mir aufgefallen,das wenn man die Pumpe belastet also den Schlauch abdrückt,die Stromaufnahme nach unten geht.
Wie läst sich das Erklären? Normal müsste die dann doch steigen,weil die Pumpe mehr "Kraft" braucht...
mfg |
|
BID = 426154
DonComi Inventar
     
Beiträge: 8604 Wohnort: Amerika
|
|
Zitat :
|
Hab mal nachgemessen,die Pumpe hat eine durchschnittliche Stromaufnahme von ca.280mA bei 12V=.
Welchen Wiederstand müsste da der Shunt haben? Bei 1:1,also Strom 280mA abfallende Spannug 280mV müssten es doch 1Ohm sein oder? Kann ich da in anbetracht der kleinen Ströme,nich einfach einen 5W Wiederstand hernehmen?
|
Hallo.
Der 5W-Widerstand ist ja unnötig, da am Widerstand eine Leistung von ungefähr 280mW umgesetzt wird.
(1Ω mal 280mV).
Edit: hier geht es schon los: sind natürlich nur 280mV * 280mA = 78,4mW
Ein bischen wird sich das verändern, es werden nicht mehr exakt 280mV abfallen sondern etwas weniger, aber das ist vernachlässigbar.
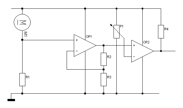
Man könnte jetzt bereits diese kleine Spannung benutzen, und sie mit einem fixen Wert zu vergleichen (Komaparator), aber ich würde sie erstmal 10x verstärken auf 2,8V, denn ein OPAMP ist sonst unbeschaltet, wenn schn der erste als Komparator missbraucht wird. (tolle Formulierung, sry, ich bin totmüde...)
Werte:
R1: 1Ω
R2: 15kΩ
R3: 1k6Ω
R4: 10kΩ
P1: 10kΩ
IC: LM358 o.ä.
---
Die Widerstände R2 und '3 ergeben sich aus der Formel für den nichtinvertierenden Operationsverstärker.
Du kannst hier auch noch ein paar andere Kombinationen wählen.
Wichtig ist nur, dass die Schaltung noch richtig funktioniert bzw. das Verstärkungsverhältnis ~10x bleibt. Außerdem sollte man nicht zu hochohmig werden.
P kannste auch ein bischen mehr oder weniger nehmen, er dient nur als Referenzspannung für die Schaltschwelle.
Auf http://www.elektronik-kompendium.de/sites/slt/0210151.htm kannste dir auch selbst mit der Formel die Widerstände ausrechnen, ich habe das jetzt eben schnell gemacht, weil ich eigentlich in die Haia wollte ...
Nicht eingezeichnet sind die Blockkondensatoren (wobei hier nicht schnell geschaltet wird, aber mach sie dennoch rein) und einen Elko (10-100µF) parallel zu den ICs.
Hoffe, habe keine Zustandsbedingten Fehler drin...
_________________
[ Diese Nachricht wurde geändert von: DonComi am 1 Mai 2007 23:52 ]
[ Diese Nachricht wurde geändert von: DonComi am 1 Mai 2007 23:57 ] |
|
BID = 426165
kai4065 Stammposter
   
Beiträge: 298 Wohnort: Maxhütte
|
Hallo!
Seid mir nicht böse, aber nehmen wir mal an, irgendwas führt dazu, dass die Pumpe (durch Korrosion o.ä.)kein Wasser mehr fördern kann, oder ein Schlauch undicht ist. Die Pumpe läuft weiter und nimmt ja dann trotzdem Strom auf, obwohl vielleicht an den Teilen, die gekühlt werden sollten, gar kein Wasser mehr ankommt!
Ich würde definitiv auf eine Durchflussüberwachung setzten, die, wie ich finde,im Schlauchsystem so nah wie möglich an den Wärmekritischen Bauteilen sitzen sollte um sicher zugehen.
Gruß
Kai4065
|
BID = 426299
Esko Stammposter
   
Beiträge: 465 Wohnort: Cadolzburg
|
Was passiert den wenn die Pumpe blockiert? Für diesen Fall müsste die Schaltung auch noch ausgelegt werden.
Generell reicht CPU Temperatur Überwachung, die den Rechner vor dem überhitzen herunterfährt. Einzig der Fall des PC Absturzes mit gleichzeitigem Ausfall der Pumpe wäre dann noch gefährlich. Wobei moderne Prozessoren auch das nicht mehr so übel nehmen wie früher. Sie schalten sich normalerweise ab bevor es gefährlich wird.
Wenn der Pc nur unter Aufsicht läuft, zum Filme gucken und Musik hören, ist kein Anlass das ganze automatisch überwachen zu lassen. Wenn er abstürzt merkt man das ja sofort.
mfg Esko
|
BID = 426393
shakedown Gesprächig
  
Beiträge: 127 Wohnort: Haren
|
Besten Dank für den Plan,DonComi.
Finde das echt beeindruckend wie manche so einen Plan mal eben "in der schnelle" zeichen können,und das auch noch im müden Zustand... Respekt!
Mich würde auch mal interessieren womit du den Plan gezeichnet hast? Ich selbst benutze für sowas egle oder Target,aber danach sieht das irgenwie nich aus.Oder täusche ich mich da
Zitat :
| Nicht eingezeichnet sind die Blockkondensatoren (wobei hier nicht schnell geschaltet wird, aber mach sie dennoch rein) und einen Elko (10-100µF) parallel zu den ICs.
|
Wo müssten den die Blockkondensatoren(Keramik-Kondesatoren?) genau hin und welche Kapazität sollten diese haben?Sie dienen doch dazu das die Schaltung nich anfängt zu "schwingen" richtig?
Wenn man in der Schaltung noch zusätzlich ein Relais mit einbauen möchte,wie stellt man dies am besten an?
Also das es bei zu niedriger oder zu hoher Stromaufnahme "anzieht".
Dazu bräuchte ich wohl eine art Komparator Schaltung,die die verstärke Spanung von IC1 mit einem soll Wert vergleicht und bei Abweichungen ein High Pegel ausgibt,mit diesem Pegel könnte man dann ja per Transistor das Relais schalten. Soweit Richtig?
Nur hab ich da keine Ahnung wie ich dazu einen OPV entsprechend beschalten müsste
-------------------------------------------------------
Zitat :
| Hallo!
Seid mir nicht böse, aber nehmen wir mal an, irgendwas führt dazu, dass die Pumpe (durch Korrosion o.ä.)kein Wasser mehr fördern kann, oder ein Schlauch undicht ist. Die Pumpe läuft weiter und nimmt ja dann trotzdem Strom auf, obwohl vielleicht an den Teilen, die gekühlt werden sollten, gar kein Wasser mehr ankommt!
|
Dann müsste sich doch aber auch die Stromaufnahme der Pumpe verändern,wenn die Leitungen dicht sind oder kein Wasser mehr im System ist.Und die Schaltung sollte dann darauf reagieren,hoffe ich zumindest...
mfg
[ Diese Nachricht wurde geändert von: shakedown am 3 Mai 2007 2:03 ]
|
BID = 426534
DonComi Inventar
     
Beiträge: 8604 Wohnort: Amerika
|
Zitat :
|
Mich würde auch mal interessieren womit du den Plan gezeichnet hast?
|
sPlan von Abacom.
Sehr zu empfehlen, auch wenn es nicht kostenlos ist.
Zitat :
|
Wo müssten den die Blockkondensatoren(Keramik-Kondesatoren?) genau hin und welche Kapazität sollten diese haben?Sie dienen doch dazu das die Schaltung nich anfängt zu "schwingen" richtig?
|
Unter anderem.
Die kommen parallel zu den Versorgungsanschlüssen des OpAmps.
Zitat :
|
Wenn man in der Schaltung noch zusätzlich ein Relais mit einbauen möchte,wie stellt man dies am besten an?
|
Die beiden OpAmps sind auf dem gleichen Chip. Ein LM358 hat zwei OpAmps.
Der erste verstärkt, der zweite spielt Komparator (es gibt auch "richtige Komparatoren" (LM2903 etc...), aber der OpAmp sollte das auch schaffen.
Mit dem Poti wird die Vergleichsspannung eingestellt. Soll der Ausgang umgedreht werden, einfach + und - des Komaparators vertauschen.
Das Relai kommt per Transistor an den Ausgang des Komparators.
Der hat lt. Datenblatt eine komplementäre Ausgangsstufe, kann also auch High-Pegel liefern.
Über einen Basisvorwiderstand wird der Strom durch den Transistor begrenzt, der Kollektor wird beim Durchschalten auf Masse gezogen und schaltet so das Relais, das an Versorgungsspannung und Kollektor liegt.
Freilaufdiode nicht vergessen.
_________________
|
BID = 426722
shakedown Gesprächig
  
Beiträge: 127 Wohnort: Haren
|
Gut,dann werde ich diese Schaltung die nächten Tage mal aufbauen,muss erst noch ein paar Teile bestellen.
Werde dann auch mal ein Bild davon posten
Vielen Dank für eure Hilfe
|
BID = 426748
sme-bbg Schriftsteller
    
Beiträge: 959 Wohnort: Bad Eilsen
|
@Doncomi: Deine Schaltung ist schon mal super.
Aber wäre es nicht besser nicht nur den zustand "Zieht zu wenig Strom" sondern auch "zieht zu viel Strom" Auszuwerten ?
Könnte man ja einfach mit einem Fensterkomparator bewerkstelligen.
Solange sich das Signal im Normalen bereich bewegt zb 250 bis 350mA ist der ausgang auf High,
wird dieser bereich unter oder überschritten geht der ausgang auf low.
Dieses Signal gibt man zusammen mit einem Rechteck Signal (das dem pc eine drehzahl von zb. 3000Umin vorgaukelt) auf ein UND Gatter und dessen ausgang dann auf den fühlereingang des Mainboards.
Tritt jetzt ein Fehler auf so geht das erzeugte Tachosignal Schlagartig auf 0Umin und der PC sollte sich über das BIOS ausschalten.
Natürlich könnte man mit dem Ausgang des Fensterkomparator auch einfach ein Relais schalten das dann den Rechner ausschaltet.
Gruß Sven
[ Diese Nachricht wurde geändert von: sme-bbg am 4 Mai 2007 8:27 ]
[ Diese Nachricht wurde geändert von: sme-bbg am 4 Mai 2007 8:29 ]
|
BID = 426880
DonComi Inventar
     
Beiträge: 8604 Wohnort: Amerika
|
Leute, wartet bitte mal mit dem Bestellen der Teile, mir ist da was eingefallen.
Ich hatte letztens eine Schaltung entwickelt, wo ein µC einen "normalen" Gleichstrommotor geregelt hat. Über einen Shunt und eine Verstärkerschaltung, ähnlich der oben, wurde der Strom des Motors gemessen.
Bei diesem Motor war der Strom sinusförmig, logischerweise.
Wie sieht das mit der Pumpe aus kannst du mal den Spannungsabfall per Oszi betrachten, sollte dieser sinusförmig sein, muss man ihn noch gleichrichten und den Mittelwert dann zum Auswerten benutzen.
Sry, das ist mir erst später eingefallen.
_________________
|
BID = 427000
shakedown Gesprächig
  
Beiträge: 127 Wohnort: Haren
|
Zitat :
| | Leute, wartet bitte mal mit dem Bestellen der Teile, mir ist da was eingefallen. |
Was eingefallen...Hört sich sehr interessant an...
Eine Schaltung die in abhängigkeit der Stromaufnahme ein Rechtecksignal von 5V für das Mainboard ausgibt ist ja schon ganz nett.Wenn noch bei Unter bzw. Überschreitung der Stromaufnahme ein Relais anzieht wäre das schon was feines.
Bin mal gespannt was du dir da schönes ausgedacht hast.
Zitat :
| | Wie sieht das mit der Pumpe aus kannst du mal den Spannungsabfall per Oszi betrachten, sollte dieser sinusförmig sein, muss man ihn noch gleichrichten und den Mittelwert dann zum Auswerten benutzen |
Ein Oszilloskop besitze ich leider nicht,obwohl ich sowas schon gut gebrauchen könnte...
Aber ich kann dir ein Paar Infos über die verwendete Pumpe geben.
Es handelt sich um eine Eheim HPPS (plus),eine im Wasserkühlungs Bereich sehr beliebte Pumpe,sie ist leise und fast unkaputbar (Keramik Lagerung).
Die Pumpe wird mit 12V Gleichspannung betreiben,die 5V am Stecker werden nicht verwendet.
Die 12V Gleichspannung wird in einer Elektronik im Hinterteil der Pumpe in eine Wechselspannung von 12V mit 66-72Hz umgewandelt.Die Fequenz läst sich übrigens per "Lötbrücke" verändern (siehe Fotos).
Hab auch noch mal gemessen,die Stromaufnahme im Idealen Betrieb(wenig Wiederstand der Schlauchleitung,Testaufbau)
beträgt etwa 280mA.Wenn man den Schlauch abdrückt sinkt sie auf ca. 170mA,im Trockenlauf (nicht zur Nachahmung empfohlen!) schiesst sie schon mal auf über 320mA hinaus.
Hoffe ich konnte dir damit weiterhelfen,mit Oszilloskop Schirm Bildern kann ich leider nich dienen.
Link zur Pumpe: http://www.webshop-innovatek.de/ass......html
Gruß Tobias
|
BID = 427065
DonComi Inventar
     
Beiträge: 8604 Wohnort: Amerika
|
Zitat :
|
Bin mal gespannt was du dir da schönes ausgedacht hast.
|
Mit dem
Zitat :
|
Leute, wartet bitte mal mit dem Bestellen der Teile, mir ist da was eingefallen.
|
Wollte ich sagen, dass du nicht zu schnell die Teile bestellst, um dann festzustellen, dass aus der Schaltung am Ende keine Dauerspannung, sondern ein Rechteck mit der Frequenz des Motors rauskommt.
Ich befürchte nämlich, dass die Stromaufnahme nicht immer gleich ist. Gemittelt sind es dann wohl um die 280mA.
Schön wäre ja, wenn jemand, der diese Pumpe hat, das klären könnte.
Ansonsten, wie schon vorgeschlagen, einen Fensterkomparator benutzen, der guckt dann nach, ob der Strom über oder unter dem Normalwert ist und reagiert darauf, indem er beispielsweise ein Relais schaltet oder ähnlich.
_________________
|
BID = 427191
sme-bbg Schriftsteller
    
Beiträge: 959 Wohnort: Bad Eilsen
|
Die umwandlung des Stromes in eine abhengige frequnez könnte man ja mit einem VCO machen , ich vermute mal das das bei diesen kleinen frequnezen kein großer Aufwand sein sollte.
Gruß Sven
|
|
Zum Ersatzteileshop
Bezeichnungen von Produkten, Abbildungen und Logos , die in diesem Forum oder im Shop verwendet werden, sind Eigentum des entsprechenden Herstellers oder Besitzers. Diese dienen lediglich zur Identifikation!
Impressum
Datenschutz
Copyright © Baldur Brock Fernsehtechnik und Versand Ersatzteile in Heilbronn Deutschland
gerechnet auf die letzten 30 Tage haben wir 17 Beiträge im Durchschnitt pro Tag heute wurden bisher 12 Beiträge verfasst © x sparkkelsputz Besucher : 187979547 Heute : 9862 Gestern : 28182 Online : 392 27.12.2025 21:50 9 Besucher in den letzten 60 Sekunden alle 6.67 Sekunden ein neuer Besucher ---- logout ----viewtopic ---- logout ----
|
xcvb
ycvb
0.177855968475
|