portabler DIY Mikrofonmischer Im Unterforum Projekte im Selbstbau - Beschreibung: Selbstbau von Elektronik und Elektro
| Autor |
|
portabler DIY Mikrofonmischer |
|
|
|
|
BID = 388755
kuuan Gelegenheitsposter
 
Beiträge: 55 Wohnort: Amstetten
|
|
Moechte mir einen kleinen, portablen, mit einer 9 Volt Batterie betriebenen Mikrofonmischer bauen.
Meine Mikrofone sind asymetrisch, ein AT822, siehe: Keine Links zu Werbeschleudern - Um die Grafik passend zu verkleinern > paint verwenden! - photobucket.com
Kann ich ueber diese Vorverstaerker gehen und dann den im Nahang ersichtlichen 'line' mixer verwenden?
Oder kann mir jemand einen guten Schaltplan vermitteln?
danke
_________________
[ Diese Nachricht wurde geändert von: kuuan am 26 Nov 2006 23:04 ]
[ Diese Nachricht wurde geändert von: kuuan am 26 Nov 2006 23:06 ] |
|
BID = 389088
Wombat Gesprächig
  
Beiträge: 196
|
|
Naja also ich weiß nicht so richtig; zuerst fuhrwerkst Du bei Mikropegel mit Pegelregler, Vor- und Entkoppelwiderständen, Panoramaregler usw. herum, um dann erst das kleine, und mit Deiner Schaltung noch weiter "geschwächte" und mit inzwischen eingefangenen Brumm- und sonstigen Störungen versaute Mikrosignal einem "Vor"verstärker zuzuführen, dessen Eigenrauschen hinterher auch von keinem Lautstärkeregler mehr abgeschwächt wird. (Pffff - na DAS war ein Satz...)
Üblicherweise verstärkt man zuallererst mit einem besonders rauscharmen OpAmp das Mikrosignal auf einen vernünftigen (und möglichst niederohmigen) Pegel, darauf folgen Klangregler, Pan-Pots usw. (denn jetzt ist der höhere Pegel für Einstreuungen nicht mehr so "empfänglich"), dann in Ausnahmefällen eventuell noch ein Aufholverstärker, und dann erst kommt der eigentliche Pegelregler für den jeweiligen Kanal. Denn erst jetzt regelst Du beim Fade-Out gleichzeitig mit dem Nutzsignal auch die entstandene Störspannung ab - und bei "Null" bleibt der Ausgang auch schön still...
MfG., wombat |
|
BID = 389113
kuuan Gelegenheitsposter
 
Beiträge: 55 Wohnort: Amstetten
|
Zitat :
Wombat hat am 27 Nov 2006 21:28 geschrieben :
|
Naja also ich weiß nicht so richtig; |
na anscheinend doch...
ich moechte hier erwaehnen dass ich Laie bin, der Schaltplan nicht von mir stammt, ich mit meinem sehr limitiertem Wissen noch nichts Besseres gefunden habe, hoffe aber vielleicht mit Hilfe dieses threads das Richtige zu finden.
Zitat :
| zuerst fuhrwerkst Du bei Mikropegel mit Pegelregler, Vor- und Entkoppelwiderständen, Panoramaregler usw. herum, um dann erst das kleine, und mit Deiner Schaltung noch weiter "geschwächte" und mit inzwischen eingefangenen Brumm- und sonstigen Störungen versaute Mikrosignal einem "Vor"verstärker zuzuführen, dessen Eigenrauschen hinterher auch von keinem Lautstärkeregler mehr abgeschwächt wird. (Pffff - na DAS war ein Satz...)
Üblicherweise verstärkt man zuallererst mit einem besonders rauscharmen OpAmp das Mikrosignal auf einen vernünftigen (und möglichst niederohmigen) Pegel, |
Wuerde es genuegen, so wie ich vorhatte, meine MikroVorverstaerker vorzuschalten?
Zitat :
| | darauf folgen Klangregler, |
dachte ich koennte ohne Klangregler auskommen
Zitat :
| Pan-Pots usw. (denn jetzt ist der höhere Pegel für Einstreuungen nicht mehr so "empfänglich"), dann in Ausnahmefällen eventuell noch ein Aufholverstärker, und dann erst kommt der eigentliche Pegelregler für den jeweiligen Kanal. Denn erst jetzt regelst Du beim Fade-Out gleichzeitig mit dem Nutzsignal auch die entstandene Störspannung ab - und bei "Null" bleibt der Ausgang auch schön still...
|
Pegelregler also besser nach dem 'Aufholverstaerker'? Den haette ich bei Verwendung meiner Vorverstaerker schon gerne, denn deren Pegel sind an der unteren Grenze. Aber..vorher pannen, dann ev. verstaerken, dann erst Pegelregeln? Das verstehe ich nicht wirklich. Wuerde ich nicht nach dem pannen nur mehr die 2 Ausgangskanaele, nicht mehr die einzelnen Mikrofonkanaele pegeln?
Ich hoffe ich habe das Glueck und ich komme hier in diesem Forum zu meiner Loesung
_________________
[ Diese Nachricht wurde geändert von: kuuan am 27 Nov 2006 22:27 ]
|
BID = 389320
Dombrowski Stammposter
   
Beiträge: 450
|
Moin.
An der Mixerschaltung fallen einige Dinge auf:
- Die Eingangselkos sind verpolt.
- Die nachfolgenden Widerstände am Schleifer der Pegelpotis sind im Vergleich relativ klein. Folge: Weil das Pegelpoti selber schon logarithmisch ist, wird der Pegel beim Hochdrehen oder -schieben nur langsam ansteigen und erst ganz hinten hochschießen. Abhilfe: Pegelpoti als lin wählen. Oder: Pegelpoti nur 1/10 so groß (10kOhm) und im Gegenzug nachfolgende Vorwiderstände und Pannningpotis 10mal so groß (150kOhm + 100kOhm).
- Logarithmische Kennlinie für Panpoti geht nicht. Sonst bedeutet Mittelstellung nicht gleiche Verteilung auf beide Stereokanäle.
- Bei Mittelstellung eines Panpotis - wenn es ein lineares ist - beträgt die Abschwächung dort 5/5+15 = 1/4. Die Verstärkung an den OPVs ist 390/100 = 3.9. Also knapp Ausgleich. Über alles bringt die Mixerstufe keine zusätzliche Verstärkung.
- Für den OPV ist kein Typ angegeben. Geeignet ist z.B. TL062, auch wegen des geplanten Batteriebetriebs.
Im Prinzip wird das wohl gehen, was du vorhast. Nur einige Punkte müssten ausgebessert werden. Dass man die Pegeleinstellung immer möglichst hinten im Signalweg macht, ist auch ohne Frage richtig.
D.
|
BID = 389406
kuuan Gelegenheitsposter
 
Beiträge: 55 Wohnort: Amstetten
|
moageen
danke vielmals fuer die sehr guten Hinweise!
Zitat :
Dombrowski hat am 28 Nov 2006 20:39 geschrieben :
|
Moin.
An der Mixerschaltung fallen einige Dinge auf:
- Die Eingangselkos sind verpolt. |
die 10uF also gehoeren andersrum?
Zitat :
| | - Die nachfolgenden Widerstände am Schleifer der Pegelpotis sind im Vergleich relativ klein. Folge: Weil das Pegelpoti selber schon logarithmisch ist, wird der Pegel beim Hochdrehen oder -schieben nur langsam ansteigen und erst ganz hinten hochschießen. Abhilfe: Pegelpoti als lin wählen. Oder: Pegelpoti nur 1/10 so groß (10kOhm) und im Gegenzug nachfolgende Vorwiderstände und Pannningpotis 10mal so groß (150kOhm + 100kOhm). |
was erachtest Du als die bessere Loesung?
Zitat :
| - Logarithmische Kennlinie für Panpoti geht nicht. Sonst bedeutet Mittelstellung nicht gleiche Verteilung auf beide Stereokanäle.
- Bei Mittelstellung eines Panpotis - wenn es ein lineares ist - beträgt die Abschwächung dort 5/5+15 = 1/4. Die Verstärkung an den OPVs ist 390/100 = 3.9. Also knapp Ausgleich. Über alles bringt die Mixerstufe keine zusätzliche Verstärkung.
- Für den OPV ist kein Typ angegeben. Geeignet ist z.B. TL062, auch wegen des geplanten Batteriebetriebs.
|
koennte ich - ich geniere mich nicht mich als Laien zu outen, ganz im Gegenteil, denn diesen Umstand bitte bedenken! - statt der opamp Verstaerkung nocheinmal den im ersten posting erwaehnten Mikrofonverstaerker anschliessen?
Denke wohl nicht, aber wie koennte ich die Verstaerkung - moeglichst ohne viel Rauschen zu verursachen,- anheben?
Uebrigens Volltreffer  als IC war genau TL062 angegeben!
Zitat :
| | Im Prinzip wird das wohl gehen, was du vorhast. Nur einige Punkte müssten ausgebessert werden. Dass man die Pegeleinstellung immer möglichst hinten im Signalweg macht, ist auch ohne Frage richtig. |
Die Mikrofone die ich verwende sind unterschiedlich sensitiv. Muss ich daher nicht deren Pegel schon vor dem Mischen anpassen, sind deswegen Pegelregler nicht vor dem Mischen benoetigt?
Danke nocheinmal fuer die Hilfe und der Ermutigung dass aus dieser Schaltung doch was werden kann, vielleicht schaffe ich es mit Deiner Hilfe. Oder kannst Du mir eine andere Schaltung empfehlen?
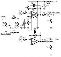
hier nocch das Original:
R1,R2,_________15K 1/4W Resistors
R3,R4,R11,R12_100K 1/4W Resistors
R5,R6__________22K 1/4W Resistors
R7,R8_________390K 1/4W Resistors
R9,R10________560R 1/4W Resistors
R13___________220R 1/4W Resistor
C1,C2_________330nF 63V Polyester Capacitors
C3,C8_________100µF 25V Electrolytic Capacitors
C4,C5__________10pF 63V Ceramic Capacitors
C6,C7___________4µ7 63V Electrolytic Capacitors
IC1___________TL062 Low current BIFET Dual Op-Amp
Circuit description:
The schematic of this circuit is drawn as a stereo unit to better show the input Main Fader and Pan-Pot connections. The TL062 chip contains two TL061 op-amps into the same 8 pin case and is wired as two virtual-earth mixer amplifiers having a voltage gain of about 4, to compensate for losses introduced in the passive Pan-Pot circuitry. Therefore, total voltage-gain is 1.
Each channel added to the mixer must include the following additional parts:
P1, P2, R1, R2, R3, R4, C1 and C2.
These parts must be wired as shown in the above circuit diagram, connecting R3 and R4 to pin #2 and pin #6 of IC1 for Right and Left channel respectively. These IC1 pins are the "virtual-earth mixing points" and can sum together a great number of channels.
Notes:
Current drawing for one stereo Main Mixer Amplifier Module is 800µA.
Frequency response is 20Hz to 20KHz - 0.5dB.
Total Harmonic Distortion measured @ 2V RMS output = < 0.008% @ 1KHz; < 0.017% @ 10KHz.
THD is 0.005% @ 1V RMS output.
Maximum undistorted output voltage: 2.8V RMS.
[ Diese Nachricht wurde geändert von: kuuan am 29 Nov 2006 4:40 ]
|
BID = 389424
Dombrowski Stammposter
   
Beiträge: 450
|
Moin.
Zitat :
| | die 10uF also gehoeren andersrum? |
In der Teileliste sind sie jetzt als Folien-Cs mit 330n angegeben. Dann ist die Polung egal. Wenn als Elko eingesetzt, gehört Plus nach rechts.
Zitat :
| | was erachtest Du als die bessere Loesung? |
Von den beiden, lineares Poti.
Zitat :
| | statt der opamp Verstaerkung nocheinmal den im ersten posting erwaehnten Mikrofonverstaerker anschliessen? |
Eher nicht.
Zitat :
| | Denke wohl nicht, aber wie koennte ich die Verstaerkung - moeglichst ohne viel Rauschen zu verursachen,- anheben? |
Den Gegenkopplungswiderstand an den OPVs größer als 390k machen. Mit 1MOhm hat man (1M/100k)/4 = 2.5-fache zusätzliche Verstärkung. Auf der anderen Seite ist nicht so gut, die Anordnung zu hochohmig zu machen, weil die Empfindlichkeit gegenüber Störeinstreuungen wächst.
Zitat :
| | Die Mikrofone die ich verwende sind unterschiedlich sensitiv. Muss ich daher nicht deren Pegel schon vor dem Mischen anpassen, sind deswegen Pegelregler nicht vor dem Mischen benoetigt? |
Der äußere Gegenkoppelwiderstand am Mikroverstärker kann einstellbar gemacht werden, per (Trimm-)Poti. Auch dort gilt: Lange Leitungen und räumliche Ausdehnung vermeiden, um Störungen gering zu halten.
D.
|
BID = 389643
kuuan Gelegenheitsposter
 
Beiträge: 55 Wohnort: Amstetten
|
n'abend
gute Antworten fuehren beim interessierten Laien zu neuen Fragen:
also:
Zitat :
Dombrowski hat am 29 Nov 2006 09:08 geschrieben :
|
Zitat :
| | die 10uF also gehoeren andersrum? | In der Teileliste sind sie jetzt als Folien-Cs mit 330n angegeben. Dann ist die Polung egal. Wenn als Elko eingesetzt, gehört Plus nach rechts. |
Denkst Du besser umgepolte Elkos oder die Folien Cs?
- Hatte den Schaltplan in einem Forum in dem es ueber portables audio recording geht, aufgeklaubt, allerdings als 'line' Mischer. Dort wurden die Veraenderungen, die im selbstgezeichneten Schaltplan aufscheinen, vorgeschlagen. Die Beduerfnisse waren aber andere, auch die Pan Patis wurden ausgelassen. War es daher falsch diese Veraenderungen zu uebernehmen?
Zitat :
|
- Von den beiden, lineares Poti.
- Eher nicht.
- Den Gegenkopplungswiderstand an den OPVs größer als 390k machen. Mit 1MOhm hat man (1M/100k)/4 = 2.5-fache zusätzliche Verstärkung. Auf der anderen Seite ist nicht so gut, die Anordnung zu hochohmig zu machen, weil die Empfindlichkeit gegenüber Störeinstreuungen wächst. |
danke,
danke,
danke
Zitat :
| | Der äußere Gegenkoppelwiderstand am Mikroverstärker kann einstellbar gemacht werden, per (Trimm-)Poti. Auch dort gilt: Lange Leitungen und räumliche Ausdehnung vermeiden, um Störungen gering zu halten. |
Genuegt es nicht die Pegel mit dem gain potis der Vorverstaerker zu regeln? Das hatte ich vor.
Im bereits gebauten preamp sind die Leitungen kurz - Punkt zu Punkt geloetet, habe aber kein Wissen darueber welche Teile ev. physisch nicht nahe sein sollten.
hatte im Netz keinen eigentlichen Mikrofonmischer gefunden. Dieser http://sound.westhost.com/project94.htmMikrofonmischer war mir zu kompliziert, mit den Tonregelungen die ich nicht brauche aber ohne Panning Funktion.
So kam die Idee diesen line Mischer mit meinem Vorverstaerker vorgeschalten zu verwenden.
Die Frage ist:
Passen diese 2 Schaltungen ueberhaupt zusammen? Was ist da wichtig, Impedanzen und anderes von dem ich keine Ahnung habe?
der Link zum preamp in meinem ersten posting war unrichtig:
http://sound.westhost.com/project13.htm
und:
Zitat :
| | Sonst bedeutet Mittelstellung nicht gleiche Verteilung auf beide Stereokanäle. |
Heisst Mittelstellung nur mehr halber Pegel pro Kanal?
_________________
|
BID = 389674
Dombrowski Stammposter
   
Beiträge: 450
|
Moin.
Zitat :
| Denkst Du besser umgepolte Elkos oder die Folien Cs?
...War es daher falsch diese Veraenderungen zu uebernehmen? |
Unter audiophilen Leuten sind Elkos im Signalweg verpönt. Wenn die Ansprüche nicht zu hoch sind, gehen sie aber durchaus. Bei der Schaltung hier ist auch die Forderung erfüllt, dass die Elkos mit einer geeigneten Vorspannung betrieben werden.
Der Koppelkondensator bildet mit dem nachfolgenden 100k-Widerstand einen 6dB-Hochpass, der tiefe Frequenzen abschneidet. Mit 330nF liegt die Eckfrequenz bei 4,8 Hz. Mit 10µF sinkt sie auf sensationelle 0,159 Hz. Die Verbesserung rein durch den Kapazitätswert liegt also mehr im akademischen Bereich.
Zitat :
| | Genuegt es nicht die Pegel mit dem gain potis der Vorverstaerker zu regeln? Das hatte ich vor. |
Doch, so ist es gemeint. Der Widerstand, der dort mit "Set Gain" bezeichnet ist.
Zitat :
| | Passen diese 2 Schaltungen ueberhaupt zusammen? Was ist da wichtig, Impedanzen und anderes von dem ich keine Ahnung habe? |
Project13 und Project94? Oder Project13 und der gezeichnete Plan? Project13 und die Zeichnung passen schon zusammen. Der Mikroverstärker hat lt. Text einen Ausgangswiderstand von einigen 100 Ohm. Dann kann man ihn ohne weiteres mit den minimal 15 kOhm des Pegel- u. Panning-Netzwerks belasten.
Project94 wurde neulich hier mit "behandelt".
Zitat :
| | Heisst Mittelstellung nur mehr halber Pegel pro Kanal? |
Nein, die Abschwächung sinkt nicht auf 50%, sondern nur auf etwa 64% - im Vergleich zur Endstellung.
D.
|
BID = 389721
kuuan Gelegenheitsposter
 
Beiträge: 55 Wohnort: Amstetten
|
n'morgeen
phwaa...ist das gut von jemandem der sich wirklich auskennt geholfen zu werden!
Stimmt dann die unten beigefuegte Zeichnung?
( war etwas 'faul', habe nur die Teile die veraendert wurden gezeichnet )
Zitat :
Dombrowski hat am 30 Nov 2006 10:16 geschrieben :
|
Unter audiophilen Leuten sind Elkos im Signalweg verpönt. Wenn die Ansprüche nicht zu hoch sind, gehen sie aber durchaus. Bei der Schaltung hier ist auch die Forderung erfüllt, dass die Elkos mit einer geeigneten Vorspannung betrieben werden.
Der Koppelkondensator bildet mit dem nachfolgenden 100k-Widerstand einen 6dB-Hochpass, der tiefe Frequenzen abschneidet. Mit 330nF liegt die Eckfrequenz bei 4,8 Hz. Mit 10µF sinkt sie auf sensationelle 0,159 Hz. Die Verbesserung rein durch den Kapazitätswert liegt also mehr im akademischen Bereich. |
Habe jetzt die 10uF Elkos belassen nur weil ich diese schon gekauft habe. Hatte gleich 160 Volt genommen weil die mit 63V nicht lagernd waren, waren nicht billig und sind voluminoes.
Wenn's also keinen Qualitaetsunterschied macht werde ich versuchen ob sie der Elektronikladen auf 330nF umtauscht, die sind hoffentlich kleiner und billiger.
Zitat :
| Project13 und Project94? Oder Project13 und der gezeichnete Plan? Project13 und die Zeichnung passen schon zusammen. Der Mikroverstärker hat lt. Text einen Ausgangswiderstand von einigen 100 Ohm. Dann kann man ihn ohne weiteres mit den minimal 15 kOhm des Pegel- u. Panning-Netzwerks belasten.
Project94 wurde neulich hier mit "behandelt". |
Hatte project 13 und die Zeichnung gemeint.
Danke fuer den link, hatte den thread schon bemerkt, denke aber dass project 94 fuer meine Zwecke nicht geeignet ist.
schoene gruesse,
a.
_________________
|
BID = 389741
Dombrowski Stammposter
   
Beiträge: 450
|
Moin.
Ja, das geht so.
D.
|
BID = 390259
kuuan Gelegenheitsposter
 
Beiträge: 55 Wohnort: Amstetten
|
Zitat :
Dombrowski hat am 30 Nov 2006 10:16 geschrieben :
|
Zitat :
| | Heisst Mittelstellung nur mehr halber Pegel pro Kanal? | Nein, die Abschwächung sinkt nicht auf 50%, sondern nur auf etwa 64% - im Vergleich zur Endstellung.
D.
|
n'morgeen,
Wie verhaelt es sich wenn man mit einem Kanal 2 Kanaele speist?
( In diesem Fall das Signal eines vorverstaerkten Monomikrofones auf beide Kanaele des Mischers bzw. direkt auf die 2 Kanaele eines stereo recorders )
Hat dann jeder Kanal 100% des Pegels, oder auch weniger?
Und: Ergibt 'Endstellung' eines PanPots 100% Pegel oder 'raubt' das pot um einen signifikanten Wert?
schoenen tag noch,
a.
_________________
[ Diese Nachricht wurde geändert von: kuuan am 3 Dez 2006 3:43 ]
|
BID = 390370
Dombrowski Stammposter
   
Beiträge: 450
|
Moin.
Eine Grundabschwächung ist innerhalb des Schaltungsteils mit dem Panpot immer gegeben. Diese Abschwächung, die sowieso - bei dieser Art von Schaltung - immer da ist, habe ich als 100% angesetzt. Im Bild für den rechten Kanal dargestellt. Die Masse hinter dem 100k ist die virtuelle Masse am Minus-Eingang vom OPV.
Bei Spannungsanpassung gibt es keinen wesentlichen Verlust. "Spannungsanpassung" heißt, Stufe mit hohem Eingangswiderstand wird von Stufe mit niedrigem Ausgangswiderstand gespeist. Wenn Re >= 10*Ra, ist die Forderung im allgemeinen erfüllt. D.h. in diesem Beispiel, der Mikroverstärker mit einigen 100 Ohm Ausgangswiderstand kann ohne weiteres ein, zwei, drei,.. Netzwerke mit 10k..100k Impedanz versorgen, und es wird kein nennenswerter Pegelverlust erscheinen.
D.
|
BID = 391741
kuuan Gelegenheitsposter
 
Beiträge: 55 Wohnort: Amstetten
|
havedere,  ( - versteht das hier jemand? )
Zitat :
Dombrowski hat am 30 Nov 2006 10:16 geschrieben :
|
Unter audiophilen Leuten sind Elkos im Signalweg verpönt. Wenn die Ansprüche nicht zu hoch sind, gehen sie aber durchaus. Bei der Schaltung hier ist auch die Forderung erfüllt, dass die Elkos mit einer geeigneten Vorspannung betrieben werden.
Der Koppelkondensator bildet mit dem nachfolgenden 100k-Widerstand einen 6dB-Hochpass, der tiefe Frequenzen abschneidet. Mit 330nF liegt die Eckfrequenz bei 4,8 Hz. Mit 10µF sinkt sie auf sensationelle 0,159 Hz. Die Verbesserung rein durch den Kapazitätswert liegt also mehr im akademischen Bereich.
|
Heisst das auch dass die original im Schaltkreis befindl. 333nF poly caps geraeuschaermer als die Elkos und daher vorzuziehen sind? zumindest fuer audiophile..
Kann ich 2 oder 3 Schaltkreise des preamps und diesen Mischer mit nur einer 9 Volt Batterie speisen? Das waere mein Wunsch, oder soll/muss ich mehrere nehmen, wieviele und wie am Besten aufgeteilt?
............................................................
Offensichtlich ist das gute Ding noch nicht gebaut, zweifle manchmal am Nutzen, jetzt geht's um Aufnahmeteckniken:
Waere es bei 2 stereo mics nicht besser die beiden rechten und linken Kanaele rechts und links zu belassen, also ohne 'panning'? Aber macht das 'Addieren' von 2 Mics ueberhaupt Sinn?
Habe allerdings vor mir ein mono Mic zuzulegen. Koennte damit z.B. bei 'spread omnis' die Mitte abdecken. Aber sollte ich dann nicht am Besten das mono Signal gleichmassen auf beide Kanaele speisen, also wieder ohne panning Funktion belassen?
Bauen werde ich ihn aber, einfach weil's Spass macht. Denke mit 2x line in in die ich mit dem bereits gebauten preamp gehen kann, 2x mic in mit mini stereo Buchse und 1x mic in mit mini mono Buchse, also 3x den preamp eingebaut mit gain Reglern. Ev. ganz ohne panning und dem mono Kanal auf beide Ausgaengskanaele?
Wie liest sich das?
pfiati,
a.
_________________
[ Diese Nachricht wurde geändert von: kuuan am 10 Dez 2006 0:53 ]
[ Diese Nachricht wurde geändert von: kuuan am 10 Dez 2006 0:56 ]
|
BID = 391762
Dombrowski Stammposter
   
Beiträge: 450
|
Moin.
Welche Ausstattungsmerkmale du einbaust, entscheidest du lieber selbst. Ein Panpot kann auch in Mittelstellung bleiben und stört dann nicht.
Ein TL062 allein zieht ca. 200µA an Strom, ist also zunächst kaum der Rede wert. Dagegen 3 Batterien in einem Gerät, die alle parallel die gleiche Aufgabe erfüllen, ist ja irgendwie Unsinn. Dann lieber an Netzversorgung denken.
Mhm, "spread omnis"?? Ich kenne "Viderunt omnes" von Perotinus.
D.
|
|
Zum Ersatzteileshop
Bezeichnungen von Produkten, Abbildungen und Logos , die in diesem Forum oder im Shop verwendet werden, sind Eigentum des entsprechenden Herstellers oder Besitzers. Diese dienen lediglich zur Identifikation!
Impressum
Datenschutz
Copyright © Baldur Brock Fernsehtechnik und Versand Ersatzteile in Heilbronn Deutschland
gerechnet auf die letzten 30 Tage haben wir 11 Beiträge im Durchschnitt pro Tag heute wurden bisher 1 Beiträge verfasst © x sparkkelsputz Besucher : 191975787 Heute : 11722 Gestern : 23007 Online : 423 14.5.2026 11:40 18 Besucher in den letzten 60 Sekunden alle 3.33 Sekunden ein neuer Besucher ---- logout ----viewtopic ---- logout ----
|
xcvb
ycvb
0.0499060153961
|