| Autor |
|
Wieviel Ohm Vorwiderstand bei BC547 |
|
|
|
|
BID = 374560
Mitruel Stammposter
    Beiträge: 404 Wohnort: Memmingen
|
|
Morgen
Ja gut, also ich finde es nicht überflüssig. Aber ist ja jedem seine meinung.
Wiso sollte das umschalten in meinem Layout einen Zählimpuls hervorrufen?! versteh ich nicht ganz.
Und mit dem knacken, das wollen wir ja mal nicht hoffen.
Kannst du mir einen anderen Lösungsansatz zeigen, als mit Transistoren? Mir als "nicht elektroniker" fällt nix anderes ein. Wie soll das mit logikgattern gehen? ist meine Schaltung so "unbrauchbar"?!?
Geht das nicht mit transen? |
|
BID = 374571
Electronicfox Schreibmaschine
    
Beiträge: 1634 Wohnort: hamburg
|
|
Nimm zwischen 2k2 und 12k und passt schon.
Mehr als 100mA kann der BC547 eh nicht.
_________________
Es ist nicht mein Ziel mit dem Kopf durch die Wand zu gehen, sondern mit den Augen eine Tür zu finden. Also warum kompliziert, wenn’s einfach geht. |
|
BID = 374581
Peda Schriftsteller
    
Beiträge: 891
|
@Ltof und seine Transitoren betreibt er mi8t dem Strom aus der "Teufelsmühle" (Rauschen am Funtensee, ohne sichtbaren Wasserfall)
PS: Die Gegend von den Fotos is Übrigens der Funtensee, wo ein bekannter Metrologe aus der Schweiz gerne Kälterekorde misst.
So sah es vorletzten Sonntag dort aus:
Das 2. Bild zeigt die andere Seite des Kerlingerhauses mit Blick auf das steinerne Meer wo gewisse Kollegen hier surfen wollen.
_________________
Do you have Math Problems ?? Then call 0049-0800 sin(lg((10^45*tan(56))/(f(0)'->(45x^3/3x^2*3x^7)))
[ Diese Nachricht wurde geändert von: Peda am 3 Okt 2006 11:55 ]
[ Diese Nachricht wurde geändert von: Peda am 3 Okt 2006 11:57 ]
|
BID = 374595
Mitruel Stammposter
    Beiträge: 404 Wohnort: Memmingen
|
Also geht das jetzt mit den Transistoren oder geht es nicht. Wenn es nicht geht, kann ich auch dieses http://www.reichelt.de/inhalt.html?.....PEN=1 ic nehmen?!
Muß ich da nur 5-12 V an pin 14 und 7 legen, meine singale,und dann an pin 5, 6 , 12, 13 mit 5-12 Steruerspannung "durchschalten"? ist das richtig?! kann mir jemand sagen, ob ich das richtig erkannt habe?
Danke
|
BID = 374609
Dombrowski Stammposter
   
Beiträge: 450
|
Moin.
Ob es "mit Transistoren geht", lässt sich nicht beurteilen, solange die Schaltung fehlt.
Mit 4066 kann es so wie auf diesem Bild für zwei Kanäle aussehen. Prüf noch mal, ob das Steuersignal für CS# an den EEPOTs im Ruhezustand - solange der Dig-Encoder nicht bewegt wird - immer high ist (an der Originalschaltung).
D.
|
BID = 374620
Mitruel Stammposter
    Beiträge: 404 Wohnort: Memmingen
|
Zitat :
| Mit 4066 kann es so wie auf diesem Bild für zwei Kanäle aussehen. Prüf noch mal, ob das Steuersignal für CS# an den EEPOTs im Ruhezustand - solange der Dig-Encoder nicht bewegt wird - immer high ist (an der Originalschaltung).
|
Bei mir steht zwar fachmann dran, aber nix kapito....bitte mal in deutsch.
stimmem denn sie spannungen mit denen ich den 4066 schalte...bin doch ein neuling...
Schaltung gibt es keine. Ich mache nur layouts....
|
BID = 374631
cholertinu Inventar
     
Beiträge: 3754 Wohnort: CH
|
Und was nimmst du denn so als Ausgangslage für deine Layouts?
Da ist halt tatsächlich meistens ein Schaltplan nötig - welchen du immer noch nicht geliefert hast.
Ist irgendwie schon trollig, Layouts ohne Schaltplan zu machen.
Zum geposteten Layout: Ich hoffe, dass das nicht die definitive Fassung ist (Leiterbahnführung  )
|
BID = 374634
Mitruel Stammposter
    Beiträge: 404 Wohnort: Memmingen
|
Ich habe halt schaltpläne, die ich zusamenfüge...wiso. was ist an der leiterbahnführung nicht ok?! bitte um Konstruktive kritik für die ich sehr dankbar bin.
Ich versuch mal einen schaltplan zu zeichnen. kann aber 2 stunden dauern...
|
BID = 374640
DonComi Inventar
     
Beiträge: 8604 Wohnort: Amerika
|
Also, du wolltest mit Logikpegeln einmal eine LED ansteuern und dann diesen Logikpegel noch weiterverwenden?
Dann würde ich zu einem Treiber raten, den es schon so zu kaufen gibt: ULN2804. Da sind Darlingtontransistoren drin, die einen sehr kleinen Eingangstrom brauchen. Du kannst dort deine CMOS-Chips direkt anschließen.
Außerdem kannst du dein Logiksignal durchschleifen, also einmal zum Treiber, und einmal zum nächsten CMOS-Eingang.
Trotzdem wäre eine Schaltung nicht schlecht, und wenns kein Schaltplan ist, dann vllt sowas wie ein Schema.
_________________
|
BID = 374641
cholertinu Inventar
     
Beiträge: 3754 Wohnort: CH
|
Zitat :
Mitruel hat am 3 Okt 2006 13:47 geschrieben :
|
Ich habe halt schaltpläne, die ich zusamenfüge...wiso. was ist an der leiterbahnführung nicht ok?! bitte um Konstruktive kritik für die ich sehr dankbar bin.
Ich versuch mal einen schaltplan zu zeichnen. kann aber 2 stunden dauern...
|
Na also, du hast Schaltpläne. Her damit!
Zum Layout: Zum Beispiel die pink und gelb markierten Leiterbahnen in diesem Bild könnten sich in einer Audio-Schaltung suboptimal auswirken  :
... und warum zum Geier wird die gelbe Leiterbahn in der Bildmitte zweimal so nahe durchgeführt und nicht gleich da per Brücke verbunden?
[ Diese Nachricht wurde geändert von: cholertinu am 3 Okt 2006 14:01 ]
|
BID = 374652
Mitruel Stammposter
    Beiträge: 404 Wohnort: Memmingen
|
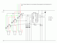
Also. Ich habe jetzt mal versucht, einen schaltplan zu zeichnen, wie ich mir das mit den Signale vorstelle.
Ich habe also einen 3 Stufigen schrittschalter (der funktioniert, ich habe es gesteckt), mit dem ich immer 3 Transitoren Pärchen durchsteuere und einem Der 3 Widerstand ic´s die Singale zukommen lasse. Bei jedem schaltvorgang, bekommt ein anderer IC die Signale.
Kann das so gehen?!
Was soll ich mit der Pink markierten leitung machen? es ist ja kein audio signal was da durch geht...sondern ein Steuersingal für die Klangsufe...ist das trotzdem nicht gut?
Die gelbe leitung kürz ich mit ner brücke
[ Diese Nachricht wurde geändert von: Mitruel am 3 Okt 2006 14:40 ]
|
BID = 374663
DonComi Inventar
     
Beiträge: 8604 Wohnort: Amerika
|
Hallo Mitruel,
Da nimm am besten den Schaltplan von Dombrowski, der ist am besten dafür geeignet! Da wird als Schalter der '4066 verwendet.
_________________
|
BID = 374667
Mitruel Stammposter
    Beiträge: 404 Wohnort: Memmingen
|
Also.Ich habe das jetzt mit einem Kanal gemacht. Die anderen würde ich dann parallel dazuhängen. Geht das so? (Bitte auf die Pinbelgung des 4066 im meinem Schaltplan achten, will wissen, ob das so stimmt)
Ich finde es super, daß ihr mir helft..  lob an euch
|
BID = 374704
Dombrowski Stammposter
   
Beiträge: 450
|
Moin.
Ja, der Anschluss an die Pins stimmt so. Die beiden Außenanschlüsse der elektr. Schalter im 4066 sind vertauschbar; also je nachdem, was im Layout besser passt, kann man z.B. Pin 1 und 2 vertauschen. Aber die Pullup-Widerstände fehlen.
Die Dig-Poti-Bausteine sind bereits inaktiv, wenn der CS#-Eingang auf hohem Spannungspegel (log. "1" -> high") liegt. Daher reicht es, nur CS# über die Umschaltung zu führen; INC# und U/D# können parallel durchverbunden werden.
Du solltest prüfen, ob der Pin vom 4093, der den CS#-Eingang ansteuert, immer hohen Spannungspegel führt, wenn das Ding mit Drehknopp nicht bewegt wird. Wahrscheinlich wirds so sein, aber nur zur Sicherheit. (Mir ist die Signalfolge am Drehding noch nicht so klar. Konkret gefragt: Kann er auch mit Masseverbindung an A oder B einrasten?)
D.
|
BID = 374712
Mitruel Stammposter
    Beiträge: 404 Wohnort: Memmingen
|
Wo müssen die Pullup widerstände hin und wie groß müssen die sein? (ich weiß nicht mal was das ist...mal googlen)
Zitat :
| Die Dig-Poti-Bausteine sind bereits inaktiv, wenn der CS#-Eingang auf hohem Spannungspegel (log. "1" -> high") liegt. Daher reicht es, nur CS# über die Umschaltung zu führen; INC# und U/D# können parallel durchverbunden werden.
|
Ich kann dir nicht ganz folgen...bin doch laie....bitte mal für ganz dumme.
Zitat :
| Du solltest prüfen, ob der Pin vom 4093, der den CS#-Eingang ansteuert, immer hohen Spannungspegel führt, wenn das Ding mit Drehknopp nicht bewegt wird. Wahrscheinlich wirds so sein, aber nur zur Sicherheit. (Mir ist die Signalfolge am Drehding noch nicht so klar. Konkret gefragt: Kann er auch mit Masseverbindung an A oder B einrasten?)
|
Ich habe die Schaltung noch gar nicht da. Die kommt erst in 2 Wochen...Und wenn sie da ist. wie prüfe ich das dann?!
Was ist heißt "CS#", und Inc# , U/D#....will ja was lernen
EDIT: Also muß ich nur CS# von DIGI Poti zu DIGI Poti schalten.....?? Die anderen nicht können dranbleiben. richtig?
Wir sind schon nahe an der lösung...das schaffen wir jetzt auch noch....
[ Diese Nachricht wurde geändert von: Mitruel am 3 Okt 2006 17:54 ]
[ Diese Nachricht wurde geändert von: Mitruel am 3 Okt 2006 17:56 ]
|