| Autor |
Taster zum Ausschalten Suche nach: taster (7733) |
|
|
|
|
BID = 369235
Giggimoon Neu hier

Beiträge: 27
|
|
Hallo Leute,
suche nach einer bestimmten Schaltung, weiss aber nicht wie diese heist. Also folgende funktion soll Sie machen.
Mit einem Schließer wird ein Strom Kreis geschlossen. Nehmen wir an, der Schließer ist geschlossen, Stromkreis ist geschlossen und der Verbraucher ist im Betrieb. Nun möchte ich einen Taster in diese Schaltung einbinden, das beim betätigen des Tasters den Stromkreis unterbricht. Es fließen keine hohen Ströme, denke mal ca. 1A>. Der Taster soll nur dann unterbrechen, wenn es betätigt wird, sonst ist der Stromkreis geschlossen. Es gibt bestimmt einen Namen für solch eine Schaltung, würde mich freuen, wenn mir jemand sagen könnte wie diese heisst oder eine Schaltung dafür geben könnte. |
|
BID = 369245
Mr.Ed Moderator
      
Beiträge: 36327 Wohnort: Recklinghausen
|
|
Was suchst du denn nun, den Taster oder die Schaltung?
Der Taster heißt Öffner, die gesuchte Schaltung wäre z.B. ein selbsthaltendes Relais. Alternativ geht das ganze auch mit einem Flipflop.
_________________
-=MR.ED=-
Anfragen bitte ins Forum, nicht per PM, Mail ICQ o.ä. So haben alle was davon und alle können helfen. Entsprechende Anfragen werden ignoriert.
Für Schäden und Folgeschäden an Geräten und/oder Personen übernehme ich keine Haftung.
Die Sicherheits- sowie die VDE Vorschriften sind zu beachten, im Zweifelsfalle grundsätzlich einen Fachmann fragen bzw. die Arbeiten von einer Fachfirma ausführen lassen. |
|
BID = 369248
Giggimoon Neu hier

Beiträge: 27
|
Zitat :
Mr.Ed hat am 13 Sep 2006 19:55 geschrieben :
|
Was suchst du denn nun, den Taster oder die Schaltung?
Der Taster heißt Öffner, die gesuchte Schaltung wäre z.B. ein selbsthaltendes Relais. Alternativ geht das ganze auch mit einem Flipflop.
|
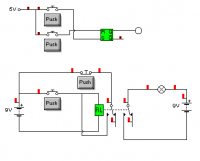
Das ganze soll mehr mit einem IC funktionieren.
Hier mal ein Schemabild.
Bild eingefügt
[ Diese Nachricht wurde geändert von: Giggimoon am 13 Sep 2006 20:26 ]
|
BID = 369268
Mr.Ed Moderator
      
Beiträge: 36327 Wohnort: Recklinghausen
|
So ein IC müßtest du dann aber noch entwickeln, erst recht wenn das ohne Betriebsspannung funktionieren soll.
Deine Schaltungsbeschreibung passt so übrigens auch nicht, bei einem Schließer fliesst nämlich nur so lange Strom wie du da draufdrückst.
Wofür soll das ganze denn eingesetzt werden?
_________________
-=MR.ED=-
Anfragen bitte ins Forum, nicht per PM, Mail ICQ o.ä. So haben alle was davon und alle können helfen. Entsprechende Anfragen werden ignoriert.
Für Schäden und Folgeschäden an Geräten und/oder Personen übernehme ich keine Haftung.
Die Sicherheits- sowie die VDE Vorschriften sind zu beachten, im Zweifelsfalle grundsätzlich einen Fachmann fragen bzw. die Arbeiten von einer Fachfirma ausführen lassen.
|
BID = 369272
zwack Stammposter
    Beiträge: 326
|
Hallo Giggimoon
wieso willst Du eigentlich ein IC verwenden?
fragt zwack
|
BID = 369531
Rambodischien Schreibmaschine
     Beiträge: 1341 Wohnort: Österreich
|
Für mich klingt das so wie ein Schutz wenn einmal die Versorgungsspannung unterbrochen wird und wieder angeschlossen wird das der Schalter wieder automatisch schließt ( oder so ähnlich ).
Ich hoffe auf eine bessere Aufgabenstellung von dem Autor
Ansonsten macht das in meinen Augen keinen Sinn ( vor allem mit den IC )
Mfg
Rambodischien
[ Diese Nachricht wurde geändert von: Rambodischien am 14 Sep 2006 20:29 ]
|
BID = 369540
perl Ehrenmitglied
       
Beiträge: 11110,1 Wohnort: Rheinbach
|
Es ist also eine Lampe mit einem Nennstrom von etwa 1A zu schalten ?
Wie hoch ist denn die Betriebsspannung und ist es Gleich- oder Wechselspannung ?
_________________
Haftungsausschluß:
Bei obigem Beitrag handelt es sich um meine private Meinung.
Rechtsansprüche dürfen aus deren Anwendung nicht abgeleitet werden.
Besonders VDE0100; VDE0550/0551; VDE0700; VDE0711; VDE0860 beachten !
|
BID = 369542
BlackLight Inventar
      Beiträge: 5452
|
@Giggimoon,
schau mal nach RS-Flipflop oder Selbsthalteschaltung.
Bzw. ich hab mal zwei Schaltungen angehängt, einmal ein RS-FF und dann eine SHS.
P.S.
Also 1A ist für ein normales Logik-IC sehr viel.
|
BID = 369582
Primus von Quack Unser Primus :) nehmt ihn nicht so ernst
  
Beiträge: 7474
|
Zitat :
Giggimoon hat am 13 Sep 2006 19:35 geschrieben :
|
....Nun möchte ich einen Taster in diese Schaltung einbinden, das beim betätigen des Tasters den Stromkreis unterbricht. ....Der Taster soll nur dann unterbrechen, wenn es betätigt wird, sonst ist der Stromkreis geschlossen. Es gibt bestimmt einen Namen für solch eine Schaltung, würde mich freuen, wenn mir jemand sagen könnte wie diese heisst oder eine Schaltung dafür geben könnte.
|
...das heisst Öffner
_________________
...geguckt wird mit den Augen, nicht mit den Fingern!
[ Diese Nachricht wurde geändert von: Primus von Quack am 14 Sep 2006 22:42 ]
|
BID = 369587
Jornbyte Moderator
      
Beiträge: 7349
|
Zitat :
| | ..das heisst Öffner |
Das wurde doch schon weiter oben geschrieben, warum also diese Wiederholung?
_________________
mfg Jornbyte
Es handelt sich bei dem Tipp nicht um eine Rechtsverbindliche Auskunft und
wer Tippfehler findet, kann sie behalten.
|
BID = 369598
Primus von Quack Unser Primus :) nehmt ihn nicht so ernst
  
Beiträge: 7474
|
...und warum wird dann noch weiter rumfantasiert
...wenn das klar ist kann der Thread ja von Giggimoon geschlossen werden
_________________
...geguckt wird mit den Augen, nicht mit den Fingern!
|
BID = 369600
high_speed Schreibmaschine
    
Beiträge: 2073
|
2
_________________
George Orwell 1984 ist nichts gegen heute.
Der Überwachungsstaat ist schon da!
Leider lernen die Menschen nicht aus der Geschichte,
ansonsten würde sie sich nicht andauernd wiederholen.
|
BID = 369601
perl Ehrenmitglied
       
Beiträge: 11110,1 Wohnort: Rheinbach
|
Zitat :
| | und warum wird dann noch weiter rumfantasiert |
Weil das, so wie gezeichnet, wohl nicht wie beabsichtigt funktionieren wird.
Ich warte erst mal die Antworten auf meine Fragen ab, dann wird man weitersehen.
_________________
Haftungsausschluß:
Bei obigem Beitrag handelt es sich um meine private Meinung.
Rechtsansprüche dürfen aus deren Anwendung nicht abgeleitet werden.
Besonders VDE0100; VDE0550/0551; VDE0700; VDE0711; VDE0860 beachten !
|
BID = 369611
Primus von Quack Unser Primus :) nehmt ihn nicht so ernst
  
Beiträge: 7474
|
Zitat :
perl hat am 15 Sep 2006 00:07 geschrieben :
|
Zitat :
| | und warum wird dann noch weiter rumfantasiert | Weil das, so wie gezeichnet, wohl nicht wie beabsichtigt funktionieren wird.
Ich warte erst mal die Antworten auf meine Fragen ab, dann wird man weitersehen. |
...das ist gut
______________________
...high_speed hilft mit seinem komischen Hinweis auch kein Stück weiter
_________________
...geguckt wird mit den Augen, nicht mit den Fingern!
|
BID = 369675
Rambodischien Schreibmaschine
     Beiträge: 1341 Wohnort: Österreich
|
Zitat :
|
______________________
...high_speed hilft mit seinem komischen Hinweis auch kein Stück weiter
|
Vielleicht sagt dir das was: Don´t feed the Troll.
Mfg
Rambodischien
|