| Autor |
|
Merkwürdige Verstärkerrückkopplung |
|
|
|
|
BID = 355670
Peda Schriftsteller
    
Beiträge: 891
|
|
Hallo,
ich habe wieder mal ein kleines Problem:
Habe mir einen kleinen Verstärker gebaut mit 2 x 25W. Es funktioniert eigentlich alles wunderbar bis auf einen merkwürdigen Effekt. Wenn man den Mikrofonverstärker mit eingeschaltetem Mikrofon hochdreht ist alles ruhig bis es eine akustische Rückkopplung gibt. => Bis hierhin alles völlig im grünen Bereich.
Wenn man nun das Mikrofon ausschaltet schlagen die Pegelanzeigen voll aus, und es gibt ein niederfrequentes Brummen von unbeschreiblicher Lautstärke. Dass ganze passiert nur wenn Mikrofon und Masterregler fast ganz bis ganz aufgedreht sind. Ich vermute es handelt sich um eine Rückkopplung auf Versorgungsspannungseite. (=> niederfrequente Frequenz). Wenn nun ein Initialimpuls kommt, steuert die Endstufe aus, dann fällt wahrscheinlich die Versorgungsspannung geringfügig ab, und wird im Mikrofonverstärker wieder verstärkt und wiederrum an die Endstufe gegeben.
Das ganze kann auch passieren, wenn gar kein Mikrofon angeschlossen ist.
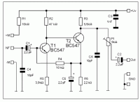
Ich hab unten den Schaltplan, nach dem ich weitestgehend den Mikrofonvorverstärker gebaut hab.
Was würdet ihr raten ? C5 vergrößern ??
Bin für jeden Tipp dankbar !
Gruss Peter
_________________
Do you have Math Problems ?? Then call 0049-0800 sin(lg((10^45*tan(56))/(f(0)'->(45x^3/3x^2*3x^7)))
[ Diese Nachricht wurde geändert von: Peda am 2 Aug 2006 9:15 ] |
|
BID = 355675
perl Ehrenmitglied
       
Beiträge: 11110,1 Wohnort: Rheinbach
|
|
Leg mal lieber einen Widerstand z.B. 470 Ohm (bei ausreichend hoher Spannung auch mehr) und einen Elko z.B. 100µF in die +Uv-Leitung.
Es reicht aus, wenn du das für beide Vorstufen gemeinsam machst.
_________________
Haftungsausschluß:
Bei obigem Beitrag handelt es sich um meine private Meinung.
Rechtsansprüche dürfen aus deren Anwendung nicht abgeleitet werden.
Besonders VDE0100; VDE0550/0551; VDE0700; VDE0711; VDE0860 beachten !
[ Diese Nachricht wurde geändert von: perl am 2 Aug 2006 9:30 ] |
|
BID = 355926
Lötfix Schreibmaschine
    
Beiträge: 2328 Wohnort: Wien
|
Hallo!
Könnte da nicht ein Widerstand von NF nach Masse helfen?
mfg lötfix
_________________
Haftungsausschluß:
Bei obigem Beitrag handelt es sich um meine private Meinung. Rechtsansprüche dürfen daraus nicht abgeleitet werden. Sicherheitsvorschriften beachten!
|
BID = 356274
dl2jas Inventar
     
Beiträge: 9913 Wohnort: Kreis Siegburg
|
Prüfe mal lieber, ob es eine HF-Rückkopplung ist.
Das Brummen könnte dann ein Dreckeffekt sein, der sich irgendwie vom Netzteilbrummen einschleicht.
DL2JAS
|
BID = 356595
Peda Schriftsteller
    
Beiträge: 891
|
Danke für eure Tipps, werd die mal realisieren, dass es sich um Netzteilbrummen handelt ist relativ unwahrscheinlich da der Verstärker als Stromquelle nen Bleiakku hat, das hätte ich natürlich schreiben sollen.
Gruss Peter
_________________
Do you have Math Problems ?? Then call 0049-0800 sin(lg((10^45*tan(56))/(f(0)'->(45x^3/3x^2*3x^7)))
|