AV Überspielverstärker

Im Unterforum Projekte im Selbstbau - Beschreibung: Selbstbau von Elektronik und Elektro

Elektronik Forum Nicht eingeloggt       Einloggen       Registrieren




[Registrieren]      --     [FAQ]      --     [ Einen Link auf Ihrer Homepage zum Forum]      --     [ Themen kostenlos per RSS in ihre Homepage einbauen]      --     [Einloggen]

Suchen


Serverzeit: 22 12 2025  01:29:23      TV   VCR Aufnahme   TFT   CRT-Monitor   Netzteile   LED-FAQ   Oszilloskop-Schirmbilder            


Elektronik- und Elektroforum Forum Index   >>   Projekte im Selbstbau        Projekte im Selbstbau : Selbstbau von Elektronik und Elektro

Autor
AV Überspielverstärker

    







BID = 25436

Tim B.

gesperrt

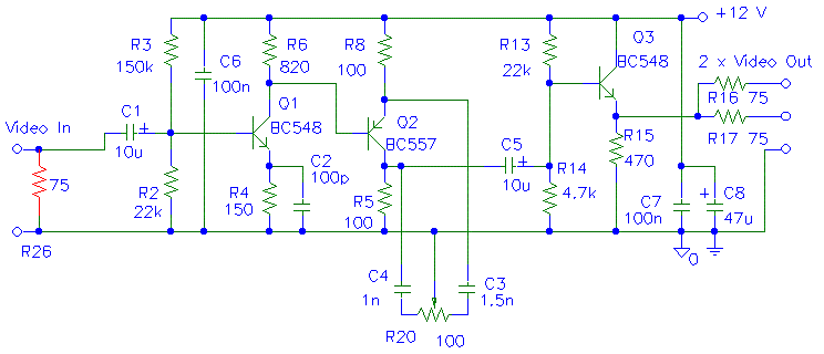
Bild 1 zeigt einen Videoverstärker, der im Ausgang eines Kopierschutzdecoders steckt.
Durch die vorangehende Schaltung bedingt, ist seine Verstärkung sehr hoch - zu hoch um als reiner Überspielverstärker genutzt zu werden. Ich will die Schaltung daher modifizieren und habe folgende Fragen:
1) stimmt die Annahme, dass die Verstärkung nahezu allein durch das Verhältnis R4 / R6 bestimmt wird, da Q2 als Umkehrstufe mit gleichen Collector/Emitterwiderständen arbeitet, und Q3 als Emitterfolger?
2) Um eine Gesamtverstärkung von 1 zu erreichen, muss das Verhältnis R6/R4 mindestens 2 sein, da der Ausgangswiderstand mit dem Lastwiderstand einen 1:2 Teiler bildet?
3) Wie hoch sollte man die Gesamtverstärkung wählen, um die Schaltung optimal als Überspiel/Anpassverstärker betreiben zu können (sprich in welchem Bereich wird sich der Videopegel eines Eingangssignals bewegen. Gab es unterschiedliche 'Norm'-Pegel für unterschiedliche Steckverbindungen wie DIN AV, Chinch, Scart etc)? - Wie könnte eine Verstärkungsregelung aussehen? Schaltung auf die maximale Verstärkung auslegen und Poti als Spannungsteiler in den Eingang (anstelle des rot markierten 75 Ohm Widerstandes R26, der von mir jetzt ergänzt wurde, aberin der Originalschaltung fehlt)? Poti anstelle von R6 (verändert aber den DC Pegel für Q2)? Poti mit großem C in Serie, Parallel zu einem großen R6 (sodass der Widerstand des Poti nur für AC wirksam wird)? Oder durch ein Poti an Stelle von R16 bzw R17 im Ausgang, was zwar jeden Ausgang einzeln regelbar machen würde, aber vielleicht zu Problemen wegen Fehlanpassung führen könnte?
4) Was ist von dem Schärfe-Netzwerk R20 C3 C4 zuhalten? Kann man bereits jetzt die Dimensionierung verbessern, um den Regelbereich zu vergrößern/optimieren, oder ist das bei laufender Schaltung Try and Error?

Vielen Dank für eure Hilfe...

PS:
Der Anpass/Überspielverstärker für das Audiosignal kommt dann später, wobei ich hier auch wiederum die Verstärkung so variabel auslegen will, dass auch das alte DIN Audiosignal mit guter Reserve auf Chinch-Pegel gebracht werden kann.


Uploaded Image: bild1.gif


Zurück zur Seite 1 im Unterforum          Vorheriges Thema Nächstes Thema 


Zum Ersatzteileshop


Bezeichnungen von Produkten, Abbildungen und Logos , die in diesem Forum oder im Shop verwendet werden, sind Eigentum des entsprechenden Herstellers oder Besitzers. Diese dienen lediglich zur Identifikation!
Impressum       Datenschutz       Copyright © Baldur Brock Fernsehtechnik und Versand Ersatzteile in Heilbronn Deutschland       

gerechnet auf die letzten 30 Tage haben wir 18 Beiträge im Durchschnitt pro Tag       heute wurden bisher 2 Beiträge verfasst
© x sparkkelsputz        Besucher : 187869115   Heute : 1332    Gestern : 15438    Online : 285        22.12.2025    1:29
15 Besucher in den letzten 60 Sekunden        alle 4.00 Sekunden ein neuer Besucher ---- logout ----viewtopic ---- logout ----
xcvb ycvb
0.0564000606537