Schaltung erklären

Im Unterforum Alle anderen elektronischen Probleme - Beschreibung: Was sonst nirgendwo hinpasst

Elektronik Forum Nicht eingeloggt       Einloggen       Registrieren




[Registrieren]      --     [FAQ]      --     [ Einen Link auf Ihrer Homepage zum Forum]      --     [ Themen kostenlos per RSS in ihre Homepage einbauen]      --     [Einloggen]

Suchen


Serverzeit: 29 12 2025  22:45:57      TV   VCR Aufnahme   TFT   CRT-Monitor   Netzteile   LED-FAQ   Oszilloskop-Schirmbilder            


Elektronik- und Elektroforum Forum Index   >>   Alle anderen elektronischen Probleme        Alle anderen elektronischen Probleme : Was sonst nirgendwo hinpasst

Autor
Schaltung erklären
Suche nach: schaltung (31745)

    







BID = 169978

Benedikt

Inventar

Beiträge: 6241
 

  


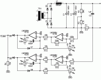
Ich versuche gerade ein PC Netzteil auf 0-100V 0-2A umzubauen und plane gerade die Regelung.
Als Basis verwende ich die Regelung des CuK Konverters von Elektor.
Diese Netzteil lieferte eine negative Spannung, die invertiert wurde, so also positiv war, so dass die Refernzspannung negativ sein musste damit diese Schaltung funktioniert.
Der da verwendete PWM Baustein vergrößert das Tastverhältnis mit steigender Spannung, beim TL494 den ich verwende, ist es genau umgekehrt. Daher werden jetzt meine Ist Werte invertiert (also negativ), und die Sollwerte sind positiv.

Nun zu meinem Problem:
Welchen Zweck haben die Dioden D7 und D8 ?
Müssen diese auch gedreht werden, wenn die Regelverstärker genau umgekehrt regeln, oder muss ich sie so lassen wie in der Orginalschaltung (genau umgekehrt als im im Schaltbild)




Zurück zur Seite 1 im Unterforum          Vorheriges Thema Nächstes Thema 


Zum Ersatzteileshop


Bezeichnungen von Produkten, Abbildungen und Logos , die in diesem Forum oder im Shop verwendet werden, sind Eigentum des entsprechenden Herstellers oder Besitzers. Diese dienen lediglich zur Identifikation!
Impressum       Datenschutz       Copyright © Baldur Brock Fernsehtechnik und Versand Ersatzteile in Heilbronn Deutschland       

gerechnet auf die letzten 30 Tage haben wir 17 Beiträge im Durchschnitt pro Tag       heute wurden bisher 7 Beiträge verfasst
© x sparkkelsputz        Besucher : 188003976   Heute : 7997    Gestern : 15227    Online : 209        29.12.2025    22:45
3 Besucher in den letzten 60 Sekunden        alle 20.00 Sekunden ein neuer Besucher ---- logout ----viewtopic ---- logout ----
xcvb ycvb
0.0210120677948