| Autor |
|
Umbau eines Schaltblitz für's Auto |
|
|
|
|
BID = 158670
Bonzai303 Gerade angekommen
Beiträge: 5 Wohnort: Rheingau
|
|
Hallo Allesamt!
Da ich in der Elektrotechnik noch nicht sehr bewandert bin, habe ich euer tolles Forum aufgesucht, um etwas Rat und Wissen zu finden. Es geht um folgendes:
Ich möchte mir beim Conrad den Schaltblitz zum selber zusammenbauen bestellen. Allerdings ist dieser von den LEDs für meinen Fall etwas schwach bestückt. Meine Frage ist nun, wie ich es am einfachsten anstelle, den Bausatz so umfunktionieren dass ich statt einer normalen LED, mindestens 5 von den superhellen anschließen kann.
Ich hoffe man kann aus meiner Beschreibung hier herauskristallisieren was ich möchte.
Vielen Dank schon mal im voraus.
M.f.G.
Benny |
|
BID = 158674
Goetz Schreibmaschine
     Beiträge: 1970 Wohnort: Dresden
|
|
Zitat :
Bonzai303 hat am 4 Feb 2005 03:30 geschrieben :
|
.....Ich hoffe man kann aus meiner Beschreibung hier herauskristallisieren was ich möchte.
|
ja, kann man: Du möchtest dir irgendein blinkendes/ Blitzendes Lichtgedöns ans Auto machen, das sowieso erst mal nicht zulässig ist, und du hast keine Ahnung wie man das anstellt.
Richtig ???
Und ich habe keine Ahnung, was ein "Schaltblitz" ist.
[ Diese Nachricht wurde geändert von: Goetz am 4 Feb 2005 7:06 ] |
|
BID = 158678
Her Masters Voice Inventar
     
Avatar auf fremdem Server ! Hochladen oder per Mail an Admin
Beiträge: 5312 Wohnort: irgendwo südlich von Berlin
|
Schaltblitz ist bestimmt der Funke der an Lichtschaltern ab und zu auftritt wenn man damit eine Last schaltet....
Gibt bestimmt nen guten Effekt im Auto. Da kann man mal wieder voll den Prol raushängen lassen.
_________________
Tschüüüüüüüs
Her Masters Voice
aka
Frank
***********************************
Der optimale Arbeitspunkt stellt sich bei minimaler Rauchentwicklung ein...
***********************************
|
BID = 158703
sam2 Urgestein
     
Beiträge: 35321 Wohnort: Franken (bairisch besetzte Zone)
|
Aber Leute,
nun seid doch nicht gleich zur Begrüßung so giftig zu Benny!
Also Benny,
erstmal Willkommen im Forum!
Im Prinzip geht in dieser Richtung alles Mögliche. Allerdings ist es schon so, daß wir erst noch weitere Angaben zu Deinem Vorhaben brauchen, damit man sinnvoll Antworten kann.
Hast Du z.B. bitte mal die Artikelnummer vom Großen C ?
Dann sieht man weiter.
Auf der anderen Seit ist es aber eben auch so, daß hier im Forum keine illegalen Sachen unterstützt werden. Und nicht zugelassene Beleuchtungseinrichtungen an KFZ gehören nunmal in diese Kategorie!
Gruß,
sam2
_________________
"Das Gerät habe ich vor soundsoviel Jahren bei Ihnen gekauft! Immer ist es gegangen, immer. Aber seit gestern früh geht es plötzlich nicht mehr. Sagen Sie mal, DA STIMMT DOCH WAS NICHT???"
[ Diese Nachricht wurde geändert von: sam2 am 4 Feb 2005 10:25 ]
|
BID = 158715
Bonzai303 Gerade angekommen
Beiträge: 5 Wohnort: Rheingau
|
Sers!
Zitat :
| Du möchtest dir irgendein blinkendes/ Blitzendes Lichtgedöns ans Auto machen, das sowieso erst mal nicht zulässig ist, und du hast keine Ahnung wie man das anstellt.
Richtig ???
Und ich habe keine Ahnung, was ein "Schaltblitz" ist.
|
Richtig! Erklärung gibts unten!
Zitat :
| Auf der anderen Seite ist es aber eben auch so, daß hier im Forum keine illegalen Sachen unterstützt werden. Und nicht zugelassene Beleuchtungseinrichtungen an KFZ gehören nunmal in diese Kategorie!
|
Finde ich sehr gut, dass das hier so geregelt ist. Um Missverständnisse zu vermeiden hier ein paar Erklärungen:
Ein Schaltblitz ist keine Beleuchtungseinrichtung im eigentlichen Sinne. Er besteht normalerweise aus Zwei Teilen. Das Steuergerät, dass die Drehzahl des Motors erfasst und (meistens) mehrere sehr helle LEDs, die ab einer bestimmten eingestellten Drehzahl anfangen zu leuchten. Das ganze kommt aus dem Rennsport wo es (zur Beruhigung der anwesenden Leser) auch eingesetzt werden soll. Also NIX öffentlicher Straßenverkehr, weil nicht erlaubt. Wurde aber ja schon erwähnt. Das ganze hat folgenden Zweck, dass wenn man auf der Rennstrecke unterwegs ist sich auf die Strecke konzentrieren kann und nicht immer den Drehzahlmesser im Auge behalten muss. Quasi wenns leuchtet, bitte schalten!
Beim Conrad nennt sich der Apperat "Optischer Drehzahlwarner" und hat die Artikelnr. 130138-14.
Wer sich im Katalog oder Online das Bild dieses Bausatzes betrachtet, sieht zwei LEDs. Diese möchte ich gerne gegen diese super-hell LEDs ersetzen. Da wie gesagt mein Wissen über Elektronik nicht besonders ausgeprägt ist, habe ich dieses Forum aufgesucht.
Vielen Dank!
M.f.G.
Benny
|
BID = 158732
perl Ehrenmitglied
       
Beiträge: 11110,1 Wohnort: Rheinbach
|
Das sollte ziemlich leicht möglich sein.
Wenn du uns mal den Schaltplan des Bausatzes postest und das Datenblatt der vorgesehenen LEDs, können wir dir sicher sagen, wie du das machen mußt.
_________________
Haftungsausschluß:
Bei obigem Beitrag handelt es sich um meine private Meinung.
Rechtsansprüche dürfen aus deren Anwendung nicht abgeleitet werden.
Besonders VDE0100; VDE0550/0551; VDE0700; VDE0711; VDE0860 beachten !
|
BID = 158740
Her Masters Voice Inventar
     
Avatar auf fremdem Server ! Hochladen oder per Mail an Admin
Beiträge: 5312 Wohnort: irgendwo südlich von Berlin
|
Das ist doch mal ein cooles Projekt. Wenn man von den ultrahellen LEDs geblendet ins Schotterbett brät weiss man dass man vorher hätte schalten sollen!
|
BID = 158939
Bonzai303 Gerade angekommen
Beiträge: 5 Wohnort: Rheingau
|
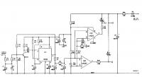
Ich habe den Schaltplan als Bild angehängt. Ich hoffe man kann es einigermaßen erkennen.
Zu den LEDs:
Farbe - rot
Durchmesser - 5mm
Gehäuse - wasserklar
Leuchtstärke - 9000 mcd
Abstrahlwinkel - ~ 20°
Wellenlänge - ~ 630nm
Spannung - 1.8V - 2.3V max
Strom - 20mA typ - 30mA max
Löttemperatur - 260°C for 5sec.
Life Rating - 100000 h
Ich hatte mir das so vorgestellt dass in der ersten Stufe erst 3 LEDs angehen und in der zweiten Stufe dann 7 LEDs.
|
BID = 158963
perl Ehrenmitglied
       
Beiträge: 11110,1 Wohnort: Rheinbach
|
Zitat :
| | Ich hatte mir das so vorgestellt dass in der ersten Stufe erst 3 LEDs angehen und in der zweiten Stufe dann 7 LEDs. |
Mit der gleichen Logik wie sie diese Schaltung hat ?
Dann brauchst du gar nicht viel zu ändern, denn die von dirr ausgesuchten LEDs gehören nicht zu den stromfressenden Hochleistungs LEDs.
Gut 20mA schafft der verwendete LM393 auch so gerade noch.
1) Die linke LED, die ja als erste angeht, ersetzt du durch eine Reihenschaltung von drei LEDs.
Den zugehörigen Widerstand von 470 Ohm wechselst du gegen einen mit 270 Ohm aus.
2) Die rechte LED, die etwas später aufleuchtet, ersetzt du duch eine Reihenschaltung von vier LEDs. Den zugehörigen 470 Ohm Vorwiderstand wechselst du gegen einen mit 180 Ohm aus.
3) Fertig.
_________________
Haftungsausschluß:
Bei obigem Beitrag handelt es sich um meine private Meinung.
Rechtsansprüche dürfen aus deren Anwendung nicht abgeleitet werden.
Besonders VDE0100; VDE0550/0551; VDE0700; VDE0711; VDE0860 beachten !
|
BID = 159093
Bonzai303 Gerade angekommen
Beiträge: 5 Wohnort: Rheingau
|
Zitat :
| | 2) Die rechte LED, die etwas später aufleuchtet, ersetzt du duch eine Reihenschaltung von vier LEDs. Den zugehörigen 470 Ohm Vorwiderstand wechselst du gegen einen mit 180 Ohm aus. |
Hört sich schon mal sehr gut an.
Kann ich nur max. vier LEDs pro Seite installieren? Ich würde nämlich gern sieben Stück für rechte/spätere Seite installieren.
|
BID = 159574
redralf Neu hier

Beiträge: 29 Wohnort: Sonneberg
|
Holihalo ,
geh mal zu digitaler-drehzahlmesser.de
Geile Seite das .
|
BID = 159592
djtechno Inventar
     
Beiträge: 4955 Wohnort: beutelsbach
|
Zitat :
Bonzai303 hat am 5 Feb 2005 12:41 geschrieben :
|
Zitat :
| | 2) Die rechte LED, die etwas später aufleuchtet, ersetzt du duch eine Reihenschaltung von vier LEDs. Den zugehörigen 470 Ohm Vorwiderstand wechselst du gegen einen mit 180 Ohm aus. |
Hört sich schon mal sehr gut an.
Kann ich nur max. vier LEDs pro Seite installieren? Ich würde nämlich gern sieben Stück für rechte/spätere Seite installieren.
|
kauf' den bausatz doch einfach zweimal 4 leds pro bausatz macht 8 leds
(okey ich weiß, meine "problemlösungen" sind net unbedingt das grüne vom ei  aber ich mein, es funzt, auch wenns 'n b issle teuer wird und mehr kabelsalat erzeugt)
Marcus
[ Diese Nachricht wurde geändert von: djtechno am 6 Feb 2005 19:30 ]
[ Diese Nachricht wurde geändert von: djtechno am 6 Feb 2005 19:31 ]
|