| Autor |
bistabiles Relais bzw FlipFlops oder Alternative Suche nach: relais (22623) |
|
|
|
|
BID = 137522
everlast82 Gerade angekommen
Beiträge: 3 Wohnort: -
|
|
Hallo,
ich würde gerne mit einem Tastendruck eine LED einschalten und mit der selben Taste die LED wieder ausschalten.
Ein normales Relais würde die LED anschalten solange die Taste gedrückt wird.
Bei einem bistabilen Relais würde die Position gehalten werden bis ein Impuls mit verkehrter Polung ankommt.
(falls ich das richtig verstanden habe)
Kann man das auch mit einem FlipFlop lösen ?
Spanung würde 3V betragen ?
Muß ich etwas beachten ?
Oder gibt es nch weitere Lösungen ?
(Ich möchte nicht die Taste ändern - sprich Schalter einbauen!!!)
vielen Dank schonmal ! |
|
BID = 137527
pfiiiiief Gelegenheitsposter
 
Beiträge: 52 Wohnort: Nürnberg
|
|
Hallo,
also wenn die Versorgungsspannung nur 3V beträgt dann wirds mit dem Flipflop schwer, grundätzlich ginge es mit einem J-K-Master-Slave-Flipflop (langes Wort), das gibts in IC-Form als IC SN7476, z.B. bei Conrad, aber da brauchst du 5V Versorgungsspannung.
Aber soweit ich informiert bin brauchst du bei einem Bistabilen Relais keine umgekehrte Polung zum ausschalten. Wenn du Beispielsweise in einem Treppenaufgang dein Licht per Taster ein und ausschaltest hast kannst du einen Eltako verwenden, das ist im Prinzip ein bistabiles Relais. Einmal drücken -> EIN, nochmal drücken -> AUS.
Also versuchs mal mit so einem Relais. |
|
BID = 137546
sam2 Urgestein
     
Beiträge: 35321 Wohnort: Franken (bairisch besetzte Zone)
|
Es gibt verschiendesnte Arten von bistabilen Relais. Mit eine Wicklung, mit zwei Wicklungen oder mit mechanischer Rastung...
Eigentlich wäre ein Stromstoßrelais richtig, aber 3V sind auch dafür zu wenig.
Müßte man also selber was stricken...
Aber vielleicht gibt es ne andere Lösung:
Bitte erläutere uns mal die Anwendung samt Umgebung genauer!
|
BID = 137791
everlast82 Gerade angekommen
Beiträge: 3 Wohnort: -
|
Hallo nochmal ..
also der Aufbau.
Ich habe einen Funksender und Empfänger.
Solange ich am Sender eine Taste drücke, habe ich am Ausgang des Empfängers Strom.
Eine 2te Taste am Sender gibt am Ausgang des Empfänger eine umgekehrte Polung.
So nun möchte ich mit diesem kurzen Impuls des ich erhalte einen Stromkreis für eine LED schließen.
Beim nächsten drücken der Taste, also beim nächsten Impuls, sollte der Stromkreis wieder geschlossen werden.
(Oder eben beim nächsten Impuls mit umgekehrter Polung.
Habt ihr eine Idee ?
|
BID = 137792
sam2 Urgestein
     
Beiträge: 35321 Wohnort: Franken (bairisch besetzte Zone)
|
Welche Art von Spannungsversorgung steht am Empfänger zur Verfügung?
|
BID = 137858
everlast82 Gerade angekommen
Beiträge: 3 Wohnort: -
|
Der Empfänger läuft auf 3V.
Und gibt am Ausgang auch 3V frei.
|
BID = 137866
Porco Rosso gesperrt
|
74HCxx Logikbaustine sind im Gegensatz zu 74xx und 74LSxx bis runter zu 2.5V nutzbar. Solange der Ausgang der steuernden Schaltung vernünftige Logikpegel ausgibt sollte das kein Thema sein.
|
BID = 137957
sam2 Urgestein
     
Beiträge: 35321 Wohnort: Franken (bairisch besetzte Zone)
|
Wo kommen die 3V Versorgung her und wie stark dürfen diese belastet werden?
|
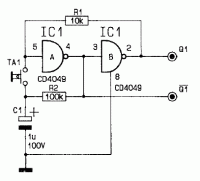
BID = 138186
Paddy Gelegenheitsposter
 
Beiträge: 85
|
Eine bistabile Kippstufe könnte man auch mit dem 4049 (6 Inverter/Puffer) bauen. Wenn ich mich nicht irre laufen die CMOS-Bausteine der HCC/HCF-Serie bereits ab 3V.
Paddy
|