Timerschaltung um verzögertes Schalten erweitern

Im Unterforum Alle anderen elektronischen Probleme - Beschreibung: Was sonst nirgendwo hinpasst

Elektronik Forum Nicht eingeloggt       Einloggen       Registrieren




[Registrieren]      --     [FAQ]      --     [ Einen Link auf Ihrer Homepage zum Forum]      --     [ Themen kostenlos per RSS in ihre Homepage einbauen]      --     [Einloggen]

Suchen


Serverzeit: 25 12 2025  11:47:18      TV   VCR Aufnahme   TFT   CRT-Monitor   Netzteile   LED-FAQ   Oszilloskop-Schirmbilder            


Elektronik- und Elektroforum Forum Index   >>   Alle anderen elektronischen Probleme        Alle anderen elektronischen Probleme : Was sonst nirgendwo hinpasst

Gehe zu Seite ( 1 | 2 Nächste Seite )      


Autor
Timerschaltung um verzögertes Schalten erweitern

    







BID = 124923

gismeth

Gerade angekommen


Beiträge: 10
 

  


Hallo Zusammen,

ich habe ein kleines Problem mit einer Intervallschaltung.

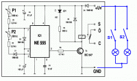
Und zwar möchte ich den abgebildeten (fertig kaufbaren) Intervall-Bausatz so erweitern, daß statt des Relais zwei Verbraucher direkt über den Transistor geschaltet werden können.

Das schwierige daran ist, daß bei Auslösen des Timers erst der Verbraucher 1 geschaltet werden soll (über S1) und nach ca. 2 Sekunden dann Verbraucher 2.

Normalerweise ist der Intervallschalter so eingestellt, daß nach einer Zeit X das Relais für Y Sekunden anzieht (alles einstellbar). Die Zeit Y sollte nun auf sagen wir mal 4 Sekunden eingestellt werden. Dann sollte die modifizierte Schaltung die ersten 2 Sekunden S1 schließen und die restlichen 2 Sekunden dann S2 (oder beide zusammen, das ist egal).

Ich bin zwar in der Lage diesen Bausatz und eine etwaige Erweiterung ordnungsgemäß aufzubauen, aber leider stecke ich nicht so tief im Thema Elektronik, daß ich die Erweiterung selbst entwickeln könnte. Ich hoffe hier erfahrene Baster zu finden, die mich bei diesem Projekt unterstützen können.

Das ganze soll unter 9 Volt laufen. Die Verbraucher ziehen zusammen nicht mehr als 100 mA.

Ich bedanke mich schon mal ganz herzlich für hilfreiche Tipps.




_________________
--
Gruß Markus

BID = 124926

Her Masters Voice

Inventar


Avatar auf
fremdem Server !
Hochladen oder
per Mail an Admin

Beiträge: 5312
Wohnort: irgendwo südlich von Berlin

 

  

Moin Moin.

Wenn du die Schaltung zweimal baust hast du schon so ziemlich was du willst, nur noch eine Schaltung geringfügig ändern und an den Ausgang der Ersten klemmen.


_________________
Tschüüüüüüüs

Her Masters Voice
aka
Frank

***********************************
Der optimale Arbeitspunkt stellt sich bei minimaler Rauchentwicklung ein...
***********************************

BID = 124933

gismeth

Gerade angekommen


Beiträge: 10

Hallo Frank,

das geht natürlich auch. Aber ist wohl doch zu kostspielig.

Ich dachte da eher so an eine weitere R-C Kombination und einen Transistor für den zweiten Verbraucher. Aber ich kann sowas leider nicht berechnen/entwerfen.

Gruß Markus

BID = 124944

Jornbyte

Moderator



Beiträge: 7345


Zitat :
...daß statt des Relais zwei Verbraucher direkt über den Transistor geschaltet werden können.


Ja, nur geht das halt nicht so dazu auch noch Zeitverzögert. Frank hat einen gangbaren Weg genannt.

_________________
mfg Jornbyte

Es handelt sich bei dem Tipp nicht um eine Rechtsverbindliche Auskunft und
wer Tippfehler findet, kann sie behalten.

BID = 124947

Her Masters Voice

Inventar


Avatar auf
fremdem Server !
Hochladen oder
per Mail an Admin

Beiträge: 5312
Wohnort: irgendwo südlich von Berlin

Die Schaltung liegt doch im Centbereich. Was ist daran kostspielig?

BID = 124951

gismeth

Gerade angekommen


Beiträge: 10


Zitat :
Her Masters Voice hat am  7 Nov 2004 22:48 geschrieben :

Die Schaltung liegt doch im Centbereich. Was ist daran kostspielig?


Ich erwerbe sie als fertigen Bausatz für > 12 EURO.

Gruß Markus

BID = 124958

Jornbyte

Moderator



Beiträge: 7345

An Stelle des 555 kannste auch einen 556 einsetzen. Da wird es Billiger. Der Rest sind ja nur paar R unc C + ein Tras.

_________________
mfg Jornbyte

Es handelt sich bei dem Tipp nicht um eine Rechtsverbindliche Auskunft und
wer Tippfehler findet, kann sie behalten.

BID = 125064

gismeth

Gerade angekommen


Beiträge: 10

Hallo Zusammen,

ich habe mir Eure Tipps zu Herzen genommen und mich von
der Benutzung des fertigen Bausatzes gelöst. Demzufolge habe ich mich an einer entsprechenden Schaltung versucht.

Dabei habe ich mich an die obige Ausgangsschaltung (im ersten Beitrag) und an Beispiele im Datenblatt zum NE555 gehalten.

Wie gesagt, es sollen zwei Verbraucher geschaltet werden.
Erst soll L1 nach einer einstellbaren Zeit aktiviert werden
(für 2 Sekunden), jedoch soll bereits nach der Hälfte der
aktiven Zeit (nach 1 Sekunde) auch L2 aktiviert werden.
Dann nach Ablauf der Gesamtzeit (2 Sekunden) sollen beide
Verbraucher ausgehen.

Ich habe mir dabei die folgende Schaltung aus den Fingern gesogen.

Es wäre nett, wenn mir jemand mit entsprechender Erfahrung
sagen könnte, ob das so machbar ist, oder ob ich total daneben
liege.

Auch für andere Verbesserungsvorschläge bin ich immer offen.

Mit bestem Dank

Gruß Markus

PS: Gibt es hier beim Erstellen eines Beitrages einen Vorschau-Button? Ich finde keinen.



BID = 125190

gismeth

Gerade angekommen


Beiträge: 10

Mir fällt gerade auf, daß mein Schaltungsvorschlag nur mit zwei einzelnen NE555 funktioniert, aber nicht mit einem NE556.
Der 556 hat ja für die internen zwei NE555 eine gemeinsame Versorgungsspannung.

Ich bin eh noch nicht so ganz sicher, ob die Schaltung da oben die optimalste Lösung darstellt.

Bin weiterhin für Hilfestellung dankbar.

Gruß Markus


edit: Fällt mir auch jetzt erst auf: Die Pinbelegung in meinem Schaltplan bezieht sich auf zwei NE555 und nicht auf den darüber abgebildeten NE556! Sorry.

[ Diese Nachricht wurde geändert von: gismeth am  8 Nov 2004 15:58 ]

BID = 125351

gismeth

Gerade angekommen


Beiträge: 10

Ich wieder

Ihr machts einem Laien nicht wirklich einfach ... aber ich beiß mich durch!

Mache auch gern hier den Alleinunterhalter, aber bitte bitte gibt mir ein Zeichen, ob meine Überlegungen und Schaltungsentwürfe richtig sind.

Anbei gibt es eine überarbeite Version des Intervallschalters mit 2-fach versetztem Ausgang. Ich habe mir das mal wieder aus den Datenblättern zum NE555 und NE556 rausgesogen und zusammengereimt.

Dennoch bin ich mir nicht sicher, ob das der richtige Weg/Schaltungsentwurf ist.

Hach Leute, ich bin Programmierer, kein Elektroniker - bitte habt Erbarmen und schaut Euch die Schaltung kurz an und beurteilt sie. C und R sind noch nicht relevant, die werde ich eh experimentell ermitteln müssen.

Mein ewiger Dank wird Euch nachschleichen, ehrlich! ;-)))

Gruß Markus



BID = 125497

hajos118

Schreibmaschine



Beiträge: 2453
Wohnort: Untermaiselstein

Damit sollte es machbar sein ...



BID = 125813

gismeth

Gerade angekommen


Beiträge: 10

Hallo hajos118,

was ist ein tone burst generator? Klingt für mich erstmal nach einem Tongenerator (was nicht so ganz meinen Anwendungsfall andecken würde ).

Könntest Du mir bitte ein Output-Diagramm zu dieser Schaltung zeichnen?

Gruß Markus

BID = 125952

hajos118

Schreibmaschine



Beiträge: 2453
Wohnort: Untermaiselstein

Die Schaltung ist aus den Applikationen vom NE556.
Dabei wird vom 1. Timer die GesamtDauer bestimmt und der 2. Timer generiert dann ein Ton-Signal (was Du aber auf eine Frequenz von 0,5 Hz = 2 sec einstellen solltest).
Dann dürften deine Signale
1. Am Ausgang von Timer 1
2. Am Ausgang von Timer 2 anliegen.
Is nur 'ne theoretische Betrachtung, Experiment macht schlauer...

BID = 126251

gismeth

Gerade angekommen


Beiträge: 10

Der offene Trigger-Eingang an Deiner Schaltung macht mich etwas stutzig. Das Ding soll ja von selbst schwingen (Intervallschaltung).

Im übrigen funktioniert meine zuletzt gepostete Schaltung nicht so, wie gewünscht. Meine zweite Stufe macht nur 1 mal das richtige, dann bleibt sie in dieser Stellung verharren. Die erste Stufe schwingt fröhlich weiter, aber die zweite leider nicht. Mist.

Wenn ich wüsste was ich mit dem Trigger Deiner ersten Stufe mache, wäre ich schlauer. :-)))

Gruß Markus

BID = 126438

hajos118

Schreibmaschine



Beiträge: 2453
Wohnort: Untermaiselstein


Zitat :
gismeth hat am 10 Nov 2004 21:35 geschrieben :

Der offene Trigger-Eingang an Deiner Schaltung macht mich etwas stutzig. Das Ding soll ja von selbst schwingen (Intervallschaltung).


Hab' ich übersehen, dann natürlich den Trigger mit Threshold verbinden.

ABER:
Hab' die ganze Schaltung durch den Simulator laufen lassen und festgestellt, dass beide Ausgangssignale gleichzeitig auf 1 gehen, jedoch eines nach dem anderen dann abfällt.
Es ist also noch etwas Logik notwendig, um die gewünschte Signalform zu erhalten und zwar über Ausgang A1 (kurzer, 1. Impuls) oder B (langer Impuls über die gesammte Länge)
Ausgang A2 (nachgetriggerter Impuls)

Folgende Schaltung dürfte das Ergebniss liefern (simuliert, nicht aufgebaut!):




      Nächste Seite
Gehe zu Seite ( 1 | 2 Nächste Seite )
Zurück zur Seite 1 im Unterforum          Vorheriges Thema Nächstes Thema 


Zum Ersatzteileshop


Bezeichnungen von Produkten, Abbildungen und Logos , die in diesem Forum oder im Shop verwendet werden, sind Eigentum des entsprechenden Herstellers oder Besitzers. Diese dienen lediglich zur Identifikation!
Impressum       Datenschutz       Copyright © Baldur Brock Fernsehtechnik und Versand Ersatzteile in Heilbronn Deutschland       

gerechnet auf die letzten 30 Tage haben wir 18 Beiträge im Durchschnitt pro Tag       heute wurden bisher 4 Beiträge verfasst
© x sparkkelsputz        Besucher : 187931606   Heute : 8705    Gestern : 17227    Online : 373        25.12.2025    11:47
19 Besucher in den letzten 60 Sekunden        alle 3.16 Sekunden ein neuer Besucher ---- logout ----viewtopic ---- logout ----
xcvb ycvb
0.0388078689575