Zahlenschloss (Hilfe benötigt) Im Unterforum Alle anderen elektronischen Probleme - Beschreibung: Was sonst nirgendwo hinpasst
| Autor |
|
Zahlenschloss (Hilfe benötigt) |
|
|
|
|
BID = 111379
ploedfisch Gerade angekommen
Beiträge: 15 Wohnort: Stralsund
|
|
Hallo,
mal eine Frage, an der ich mehr oder weniger Verzweifele...
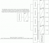
Es geht um folgendes. Ich habe 4 Leitungen (BCD-Code) und habe davor einen Dezimal zu BCD Decoder geschaltet. Nun möchte ich wenn ich z.B. die Taste 2 Drücke und den BCD Code 0010 bekomme diesen Code Speichern und zu einem BCD zu 7 Segment Wandler weiterleiten. Wenn ich nun anschließend die 3 Drücke und den Code 0011 bekomme, möchte ich diesen Wieder Speichern und die Daten an ein BCD zu 7 Segment Wandler weiterleiten. Also ich brauche praktisch eine Selbsthaltung für 4 Kanäle die Automatisch Weiterschaltet wenn ich eine Taste gedrückt habe.
Allerdings soll sie nicht weiterschalten, wenn ich diese Taste dauerhaft gedrückt halte.
Ich habe den Plan mal rangehangen.
Bin für jede Hilfe dankbar
Christoph |
|
BID = 111409
wulf Schreibmaschine
    
Beiträge: 2246 Wohnort: Bozen
|
|
hallo,
das hast du ja recht kompliziert gemacht.
bei dieser schaltung kann ich dir auf die schnelle wenig helfen.
ich würde ein zahlenschluss sowieso mit einem microcontroller machen. ich von der schaltung viel einfacher und man kann alle gewünschten funktionen einfach programmieren.
_________________
Simon
IW3BWH |
|
BID = 111427
tixiv Schreibmaschine
    
Beiträge: 1492 Wohnort: Gelsenkirchen
|
Am besten Du baust Dir erstmal eine Schaltung, die bei jedem Drücken einer Taste eine Taktflanke erzeugt. Mit dem BCD Coder der Taste kannst Du dann auf 4 Scheiberegister (für jedes Bit eins) gehen, die bei jeder Taktflanke weitergeschaltet werden. Die Zahlen würden sich dann auf den Displays eben nach links weiterschieben jedes mal wenn Du eine Taste drückst. Dann bracuhste eben noch eine Reset Taste, die alle Zahlen löscht, und eine Freigabe Taste, die den Vergleicher aktiviert. Oder Du automatisierst das ganze, indem Du immer überwachst, wann beim letzten Display was ankommt, und dann automatisch den Vergleich startest.
|
BID = 111436
ploedfisch Gerade angekommen
Beiträge: 15 Wohnort: Stralsund
|
Danke,
ok zum µC naja, ich hatte mir das Ziel gesetzt die Schaltung mit "normalen" Digitalbausteinen aufzubauen um zu Lernen und zu Verstehen. Mir macht im moment das "Prellen" der Tasten zu schaffen. Allerdings hab ich, wie ihr hoffentlich versteht wenig Lust vor jede Taste nen Baustein zum Entprellen zu setzten... ich hatte mit dem Gedanken gespielt das evtl. mittels Elkos zu Entprellen, was allerdings wohl nicht möglich sein wird da die Spitzen ja nicht gesamt geglättet werden...
Nochmal wegen der Selbsthaltung eine Frage. Könntet ihr mir für so ein 4-Bit-Schieberegister vielleicht mal einen Musterschaltplan erstellen. Ich weiß nicht wie ich z.B. Clock etc. dimensionieren soll. So weit sind wir in Digitaltechnik hier leider noch nicht
Danke
Christoph
|
|
Zum Ersatzteileshop
Bezeichnungen von Produkten, Abbildungen und Logos , die in diesem Forum oder im Shop verwendet werden, sind Eigentum des entsprechenden Herstellers oder Besitzers. Diese dienen lediglich zur Identifikation!
Impressum
Datenschutz
Copyright © Baldur Brock Fernsehtechnik und Versand Ersatzteile in Heilbronn Deutschland
gerechnet auf die letzten 30 Tage haben wir 12 Beiträge im Durchschnitt pro Tag heute wurden bisher 0 Beiträge verfasst © x sparkkelsputz Besucher : 191684586 Heute : 1080 Gestern : 45779 Online : 176 5.5.2026 0:55 23 Besucher in den letzten 60 Sekunden alle 2.61 Sekunden ein neuer Besucher ---- logout ----viewtopic ---- logout ----
|
xcvb
ycvb
0.0645880699158
|