Verschiedene LED´s an einen Stromkreis benutzen

Im Unterforum LED Alles über Leuchtdioden - Beschreibung: Probleme mit Leuchtdioden, LED

Elektronik Forum Nicht eingeloggt       Einloggen       Registrieren




[Registrieren]      --     [FAQ]      --     [ Einen Link auf Ihrer Homepage zum Forum]      --     [ Themen kostenlos per RSS in ihre Homepage einbauen]      --     [Einloggen]

Suchen


Serverzeit: 24 12 2025  21:23:24      TV   VCR Aufnahme   TFT   CRT-Monitor   Netzteile   LED-FAQ   Oszilloskop-Schirmbilder            


Elektronik- und Elektroforum Forum Index   >>   LED Alles über Leuchtdioden        LED Alles über Leuchtdioden : Probleme mit Leuchtdioden, LED


Autor
Verschiedene LED´s an einen Stromkreis benutzen
Suche nach: stromkreis (4312)

    







BID = 94206

Elektro-Man

Gelegenheitsposter



Beiträge: 65
 

  


Hallo an alle,

ich will mir ne Schaltung aufbauen, indem ich einzelne LED´s nach der Durchlassspannung anschließe(Rot,Grün,Geld...). Sie sollen an einer Stromquelle betrieben werden ( 9V Blockbatterie oder 4,5V Flachbatterie). Jeder von den LED´s soll individuell ein und aus geschaltet werden(kein Lauflicht!!!). Nicht notwendig ist es, wenn zwei(oder mehrere) LED´s auf einmal leuchten.

Wäre für jeden Rat dankbar!!!!

mfg Elektro-Man

BID = 94222

avusgalaxy

Gesprächig



Beiträge: 130

 

  

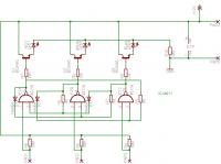
Hi. Mit dieser Schaltung leuchtet immer nur eine LED. Wenn du mit deinem Finger den Pad 1 berührst, leuchtet LED 1, bei Pad 2 LED 2 und bei Pad 3 LED 3. Du brauchst nur einen 4011, 10 Widerstände, 3 Dioden und 3 Transistoren.

Ist es das, was du suchst?



BID = 94379

Elektro-Man

Gelegenheitsposter



Beiträge: 65

Ja, des ist was ich gesucht habe!!!!

Danke avusgalaxy

BID = 95040

Elektro-Man

Gelegenheitsposter



Beiträge: 65

So jetzt hab bei Conrad so ein IC 4011 gefunden.

Der hat er 4 NAND-Gatter mit 2 Eingänge

http://www.produktinfo.conrad.com/d.....2.pdf


Frage:

Ist es der gleiche IC wie auf dem Schaltbild????
Oder wenn er mehr Pins hat, kann ich noch ne LED anschließen????

[ Diese Nachricht wurde geändert von: Elektro-Man am 25 Aug 2004 21:37 ]

[ Diese Nachricht wurde geändert von: Elektro-Man am 25 Aug 2004 21:40 ]

BID = 95382

herman

Gelegenheitsposter



Beiträge: 65
Wohnort: Darmstadt

Jup, das ist der richtige 4011er. Und da der laut Datenblatt 4 NAND-Gatter enthält, solltest du mit diese Schaltung noch um eine Stufe erweitern und 4 LEDs damit schalten können. Musst dir dann aus dem Datenblatt die richtigen Pins raussuchen...

Nur ganz so einfach ist es dann doch nicht: Du müsstest dann noch die Dioden und 1MOhm-Widerstände für die vierte Stufe dazubasteln...

_________________
greetz herman

[ Diese Nachricht wurde geändert von: herman am 26 Aug 2004 21:11 ]

BID = 95511

Elektro-Man

Gelegenheitsposter



Beiträge: 65

Danke für die Info herman !!!!


Wer mal versuchen die 4 Stufe einzubauen (erst mal auf dem PC) und dann in echt!!! Ist mir sicherer

BID = 95602

Elektro-Man

Gelegenheitsposter



Beiträge: 65

Tja, nun probier ich die 4 Stufe einzubauen, und zereiß mir dabei den Kopf !!!

Ich weiß einfach nicht, wie ich es einbauen soll!!!????

Kann mir jemand helfen?????


Zurück zur Seite 1 im Unterforum          Vorheriges Thema Nächstes Thema 


Zum Ersatzteileshop


Bezeichnungen von Produkten, Abbildungen und Logos , die in diesem Forum oder im Shop verwendet werden, sind Eigentum des entsprechenden Herstellers oder Besitzers. Diese dienen lediglich zur Identifikation!
Impressum       Datenschutz       Copyright © Baldur Brock Fernsehtechnik und Versand Ersatzteile in Heilbronn Deutschland       

gerechnet auf die letzten 30 Tage haben wir 18 Beiträge im Durchschnitt pro Tag       heute wurden bisher 5 Beiträge verfasst
© x sparkkelsputz        Besucher : 187920213   Heute : 14516    Gestern : 19923    Online : 417        24.12.2025    21:23
15 Besucher in den letzten 60 Sekunden        alle 4.00 Sekunden ein neuer Besucher ---- logout ----viewtopic ---- logout ----
xcvb ycvb
0.158349990845