| Autor |
|
Layout optimieren und überprüfen |
|
|
|
|
BID = 1041796
HansiE Gelegenheitsposter
 
Beiträge: 91
|
|
Hallo,
ich war auf der Suche nach einem Schaltplan für einen Bluetooth Akku- Monitor.
Ich bin wohl fündig geworden und wollte mir gleich das Layout ätzen lassen.
Es handelt sich um eine einlagige Platine, ich möchte diese aber gerne als 2 Lagige Platine in Auftrag geben, damit ich mir die Drahtbrücken sparen kann.
Es wäre sehr nett wenn mir jemand das Layout überprüfen würde und ggf optimieren.
Ich habe das Layout in den Anhang eingefügt damit nicht das gesamte Projekt heruntergeladen werden muss.
BLE-V-Monitor:
Der Elektronikbot meint, dass der Link Spam ist. Bitte an einen Moderator oder den admin wenden.
Geüße HansiEdi
|
|
BID = 1041797
perl Ehrenmitglied
       
Beiträge: 11110,1 Wohnort: Rheinbach
|
|
Zitat :
| | Es wäre sehr nett wenn mir jemand das Layout überprüfen würde und ggf optimieren | Das finde ich auch, aber warum sollte das jemand tun wollen?
Zumal ja die wichtigsten Informationen, nämlich Schaltplan und Layout, fehlen.
Den vielen Drahtbrücken zu folgern, scheinst du dir selbst jedenfalls bishar nicht viel Mühe damit gemacht zu haben.
|
|
BID = 1041832
HansiE Gelegenheitsposter
 
Beiträge: 91
|
Zitat :
perl hat am 9 Aug 2018 00:07 geschrieben :
|
Zitat :
| | Es wäre sehr nett wenn mir jemand das Layout überprüfen würde und ggf optimieren | Das finde ich auch, aber warum sollte das jemand tun wollen?
|
Weil ein Forum denn Sinn und Zweck erfüllt Hilfe suchenden so gut es möglich ist zu helfen.
Zitat :
|
Zumal ja die wichtigsten Informationen, nämlich Schaltplan und Layout, fehlen.
|
Schaltplan und Layout habe ich an das Posting angefügt.
Zitat :
|
Den vielen Drahtbrücken zu folgern, scheinst du dir selbst jedenfalls bishar nicht viel Mühe damit gemacht zu haben.
|
Stimmt, nach einigen Stunden habe ich aufgegeben.
Ich habe das Projekt im Internet gefunden und möchte dieses für Eigenbedarf nachbauen. Wie zuvor erwähnt habe ich die Eagle Dateien in mein Posting eingefügt, es wäre aber auch auf dem erwähnten Link auffindbar.
Es ist mir einfach viel zu lange her als ich mich bei Eagle eingearbeitet habe, in gut 10 Jahren habe ich die Bedienung leider total verlernt. Da ist mir Target 3001 noch geläufiger.
Ich habe bereits mehrmals versucht das Layout zu ändern, mit Mühe gelang mir das auch aber:
Es wäre somit sinnlos wenn ich Eagle nicht bedienen kann, das Layout selber optimieren würde und mir die Platine fertigen ließe. Das bestellte Ergebnis wäre mit Sicherheit unbrauchbar! Das möchte ich gerne vermeiden und frage um Hilfestellung.
LG Edi
|
BID = 1041844
nabruxas Monitorspezialist
    
Beiträge: 9533 Wohnort: Alpenrepublik
|
Wenn ich die ZIP Datei herunterlade und öffne ist da nichts drinnen.
Stell mal den Schaltplan rein und das Layout dazu.
ggf. habe ich Lust drüberzuschauen.
Zitat :
| | ... es wäre aber auch auf dem erwähnten Link auffindbar. |
Für ein Suchspielchen bin ich nicht zu gewinnen. Wenn Du etwas willst, dann musst Du auch eine entsprechende Vorarbeit leisten, zB. einen funktionierenden Link setzen.
_________________
0815 - Mit der Lizenz zum Löten!
[ Diese Nachricht wurde geändert von: nabruxas am 10 Aug 2018 10:59 ]
|
BID = 1041848
Mr.Ed Moderator
      
Beiträge: 36327 Wohnort: Recklinghausen
|
Das mit den viele Drahtbrücken ist zwar unschön, resultiert aber wohl aus aus einem ursprünglich zweiseitigen Layout aus dem Autorouter. Bei deiner gewünschten zweilagigen Platine säßen da dann Leiterbahnen.
Aber für einen einmaligen Aufbau ist das so ziemlich egal, das ist in wenigen Minuten eingelötet, das optimieren dauert länger.
Bei Massenproduktion sieht das anders aus.
Die .ZIP ist leer, damit kann niemand was anfangen.
_________________
-=MR.ED=-
Anfragen bitte ins Forum, nicht per PM, Mail ICQ o.ä. So haben alle was davon und alle können helfen. Entsprechende Anfragen werden ignoriert.
Für Schäden und Folgeschäden an Geräten und/oder Personen übernehme ich keine Haftung.
Die Sicherheits- sowie die VDE Vorschriften sind zu beachten, im Zweifelsfalle grundsätzlich einen Fachmann fragen bzw. die Arbeiten von einer Fachfirma ausführen lassen.
|
BID = 1041886
HansiE Gelegenheitsposter
 
Beiträge: 91
|
Bei der ZIP ist wohl etwas mit dem Upload passiert, diese ist auf dem Server 0Byte groß, hier noch einmal.
Das gepackte Archiv enthält nun die Original Eagle Dateien und meinen Modifikationsversuch. Ich habe einige Leiterbahnen optisch versucht zu verbessern, auch das Polygon habe ich nun entfernen können.
Einige unschöne Ecken im Layout sind noch vorhanden die mir nicht gefallen und die ich mangels Eagle Kenntnisse nach vielen Stunden noch immer nicht hinbekommen habe.
Der Modifikationsversuch sieht leider nicht viel besser aus und wenn ich nun den Autorouter starte ist mir aufgefallen das dieser meckert, bei dem Original Projekt dut er dies nicht...
Mr.Ed, danke für den Hinweis, dass bei der zweilagigen Platine die Drahtbrücken als Leiterbahn vorhanden wären.
Ich lasse mir dann von der Platine 5 - 10 Stück fertigen.
Danke für eure Hilfestellung.
LG Edi
|
BID = 1041903
HansiE Gelegenheitsposter
 
Beiträge: 91
|
Bevor ich jemanden abgeschreckt habe das Layout anzusehen weil ich geschrieben habe das ich dafür stunden gebraucht habe (mangels Eagel Kenntnisse) um Modifikationen durchzuführen, es handelt sich wirklich um eine kleine Platine mit nur sehr wenigen Bauteilen.
LG Edi
[ Diese Nachricht wurde geändert von: HansiE am 11 Aug 2018 11:15 ]
|
BID = 1041904
Offroad GTI Urgestein
     
Beiträge: 12836 Wohnort: Cottbus
|
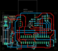
Lade das Layout doch auch als Bild-Datei hier hoch. Sonst können ja nur die Eagle-Nutzer etwas dazu sagen.
_________________
Theoretisch gibt es zwischen Theorie und Praxis keinen Unterschied. Praktisch gibt es ihn aber.
|
BID = 1041905
HansiE Gelegenheitsposter
 
Beiträge: 91
|
Gute Idee
[ Diese Nachricht wurde geändert von: HansiE am 11 Aug 2018 11:34 ]
|
BID = 1041909
Offroad GTI Urgestein
     
Beiträge: 12836 Wohnort: Cottbus
|
Zitat :
| | auch das Polygon habe ich nun entfernen können. |
Weshalb? Die gestückelte und dünne GND-Verbindung kann nicht gerade als Verbesserung bezeichnet werden.
Wenn du schon eine zweiseitige Leiterplatte fertigen lassen willst, kann eine Lage bequem für GND, und das ein oder andere Signal, vorgesehen werden.
So viele Brücken bei der Hand von Bauteilen kommt mir auch etwas seltsam vor. U.U. bietet es sich an, mit dem Layout komplett neu zu beginnen, als zu versuchen, ein bestehendes zu optimieren. Eagle bietet ja schöne Luftlinien, mit welchen schon gut abgeschätzt werden kann, wie effizient das Layout wird.
_________________
Theoretisch gibt es zwischen Theorie und Praxis keinen Unterschied. Praktisch gibt es ihn aber.
|
BID = 1041917
HansiE Gelegenheitsposter
 
Beiträge: 91
|
Ich dachte mir, die große GND Verbindung bringt nur beim selber Ätzen Vorteile, da der Ablauf schneller von statten geht und das Ätzmittel für eine Wiederverwendung mit weniger Kupfer verunreinigt wird.
Der Stromfluss in der Schaltung wird sehr niedrig gehalten.
Die GND Verbindung bei dem Varistor zurück an den Klemmblock sollte ich ggf wirklich verbreitern, oder noch viel besser den Varistor direkt unter R6 positionieren?
Eine Überspannungsschutzdiode als Verpolungsschutz nach der Sicherung würde mir auch gefallen, um eine Zerstörung der Bauteile bei Verpolung zu vermeiden.
Eine Diode am Eingang wäre zwar effizienter da sie nicht die Sicherung auslösen würde, jedoch müsste ich ggf den Spannungsabfall in der Atmel Firmware berücksichtigen.
Nicht nur das Layout könnte neu gefertigt werden, auch der Schaltplan da ein Attiny85 für Sinn und Zweck besser geeignet wäre als der Atmega 328P. Der Aufwand ist es allerdings der gegen eine Überarbeitung des gesamten Projektes spricht. Der Urheber hat vermutlich genug Zeit für sein Projekt investiert.
[ Diese Nachricht wurde geändert von: HansiE am 11 Aug 2018 17:03 ]
|