Suche Schaltung für 2 LEDs (an/aus Statusanzeige)

Im Unterforum LED Alles über Leuchtdioden - Beschreibung: Probleme mit Leuchtdioden, LED

Elektronik Forum Nicht eingeloggt       Einloggen       Registrieren




[Registrieren]      --     [FAQ]      --     [ Einen Link auf Ihrer Homepage zum Forum]      --     [ Themen kostenlos per RSS in ihre Homepage einbauen]      --     [Einloggen]

Suchen


Serverzeit: 24 12 2025  17:50:02      TV   VCR Aufnahme   TFT   CRT-Monitor   Netzteile   LED-FAQ   Oszilloskop-Schirmbilder            


Elektronik- und Elektroforum Forum Index   >>   LED Alles über Leuchtdioden        LED Alles über Leuchtdioden : Probleme mit Leuchtdioden, LED

Gehe zu Seite ( 1 | 2 Nächste Seite )      


Autor
Suche Schaltung für 2 LEDs (an/aus Statusanzeige)
Suche nach: schaltung (31744)

    







BID = 71439

Cr@ckpoT

Neu hier



Beiträge: 28
 

  


Hi, ich suche eine Schaltung mit der ich 2 LEDs zum Leuchten bekomme. LED1 soll leuchten wenn der Schalter aus ist und LED2 wenn der Schalter an ist.

Ich will einen Poti + Schalter dafür benutzen und zwei LEDs, keine dual LED!!

Hat jemand eine Ahnung wie ich das angehen kann?

Im Anhang eine Lösung die mir vorgeschlagen wurde, aber was bracuh ich da genau und funzt das überhaupt???




[ Diese Nachricht wurde geändert von: Cr@ckpoT am 27 Mai 2004 14:17 ]

BID = 71569

Itaker

Schriftsteller

Beiträge: 568
Wohnort: Itaka

Interessanter Ansatz, ich würde aber einige Punkte anders machen.

Punkt 1:
Dein Spannungsteiler (Potti und Widerstand) soll wohl eine Art Pegelwandler darstellen (12V -> 5V)
Könnte man auch anders lösen:


Code :


12V +5V
| |
.+. .+.
| | R1 | | R2
| | | |
'+' '+'
| D1 |
+---|<|----+---o
|
S1
|
GND


Und weil eh schon eine Diode vorkommt, wieso nicht gleich das erste LED.

Punkt 2:
Deine UND-Verknüpfung (Eingang und 5V) lautet wie folgt: X = A * 1
Das lässt sich aber kürzen! X = A
Also, das Und-Gatter ist überflüssig

Punkt 3:
Gegen deinen Inverter hab’ ich eigentlich nix auszusetzen, aber wo ich sonst keine Gatter verwendet habe, würde ich dann lieber einen Transistor nehmen.

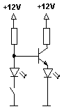
Anbei noch eine kleine Skizze:
Grüße





Nachtrag: Ohne Gatter kann man sich eigentlich die 5V auch sparen

[ Diese Nachricht wurde geändert von: Itaker am 27 Mai 2004 23:44 ]

BID = 71588

ronki1

Schriftsteller



Beiträge: 689
Wohnort: Halle / Saale

Hi,

kleiner Nachtrag, Itaker hat schon recht, nur zum Verständnis, in der Skizze von Itaker den R nach +12V weglassen und an Stelle von +5V kann auch ein anderer Spannungswert eingesetzt werden.

MfG

BID = 71609

Itaker

Schriftsteller

Beiträge: 568
Wohnort: Itaka

Ja stimmt, danke ronk!
War wohl zu sehr mit meinen Pegel-Wandler beschäftigt.

So,     Cr äht ckpoT (automatisch editiert wegen spamgefahr)    jetzt ist noch interessant zu wissen ob es dir nur um den Schalter und die zwei LED ging, oder um eine Schaltung mit Logik-Gattern.

Grüße

BID = 71660

Cr@ckpoT

Neu hier



Beiträge: 28

Hi, erstmal danke für die Antworten. Das erste Forum in dem mir jemand helfen kann ;)

Ich wollte eigentlich eine Transistorschaltung machen, nur da dies bei mir ziemlich lange her ist, habe ich meinen CS Lehrer hinzugezogen, der dann die o.g. Schaltung ausgetüftelt hat. :)

Mir geht es prinzipiell darum einen Lüfter mit dem Poti+S zu steuern. Das heist an/aus und drehzahl regeln. Und damit ich auch immer weis wann an und aus ist, die LEDs

BID = 71662

Cr@ckpoT

Neu hier



Beiträge: 28

Ok, nach neusten erkenntissen müsste die Schaltung dann so aussehen:





Was ich nicht versehe ist dieser Punkt:

12V
|
|
---
|
GND

Gibts da keinen Kurzen???
Und welche R Werte muss ich benutzen??



Nochwas...
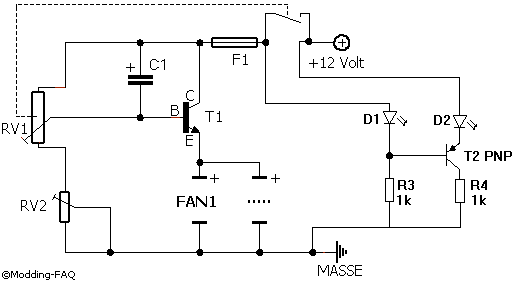
Hier mal ein Bild der Schaltung die ich basteln will. Da soll quasi die Sache mit den LEDs mitwirken. Kann ich doch verknüpfen die beiden Schaltungen oder?

Bild eingefügt

So etwa, oder haut das net hin..??
Ich brauch halt für jeden Lüfter einen eigenen Poti und LEDs. Ist die schaltung dann überhaupt sinnvoll?

Bild eingefügt



[ Diese Nachricht wurde geändert von: Cr@ckpoT am 28 Mai 2004 14:33 ]

BID = 71694

Itaker

Schriftsteller

Beiträge: 568
Wohnort: Itaka


Zitat :
den R nach +12V weglassen


d.h. auch weglassen, und nicht kurzschließen!!

So war das gemeint:


[]


Deine Schaltungen schaue ich mir auch gleich an, aber bisschen Später

bis bald


[ Diese Nachricht wurde geändert von: Itaker am 28 Mai 2004 18:17 ]

BID = 71697

Itaker

Schriftsteller

Beiträge: 568
Wohnort: Itaka

So, jetzt ist Später

Hab zwar keine Ahnung, was die Schaltung machen soll (unter anderem die gestrichelte Linie zwischen RV1 und Schalter?)
Aber egal, die LED-Schaltung sollte dennoch kombinierbar sein, aber besser mit eine PNP-Transistor, um den Schalter auf +12V belassen zu können.
Hätte mir das so ungefähr vorgestellt:



BID = 71761

ronki1

Schriftsteller



Beiträge: 689
Wohnort: Halle / Saale

Hi     Cr äht ckpoT (automatisch editiert wegen spamgefahr)   ,

warum reicht es eigentlich nicht nach dem Schalter eine LED mit Vorwiderstand anzuschließen? Wenn sie leuchtet ist eingeschalten und wenn nicht is ausgeschalten.
Was soll angezeigt werden?

MfG

BID = 71842

Cr@ckpoT

Neu hier



Beiträge: 28

Cool..THX

Werde das mal so testen :)

Ich denke die gestrichelte linie soll einfach nur anzeigen das der Schalter zum Poti gehört.

@ronki1: Das wär ja dann zu einfach Warum hat ein Auto fünf Gänge, es fährt doch auch mit nur einem

...hehe..also nochmals vielen Dank für die Mühen...ich geb bescheit wenns hinhaut :)

ääähm eine Frage noch, die 1k Widerstände, sollen das die vorwiderstände für die LEDs sein...net en bisschen hoch??

[ Diese Nachricht wurde geändert von: cr@ckpot am 29 Mai 2004 20:06 ]

BID = 71857

Itaker

Schriftsteller

Beiträge: 568
Wohnort: Itaka

Hallo     Cr äht ckpoT (automatisch editiert wegen spamgefahr)   

Mal seh'n:

Zitat :
ich denke die gestrichelte linie soll einfach nur anzeigen das der Schalter zum Poti gehört.

"RV" und Poti? Glaub’ da eher an einen Varistor, der den Schalter irgendwie auslösen kann.


Zitat :
ääähm eine Frage noch, die 1k Widerstände, sollen das die vorwiderstände für die LEDs sein...net en bisschen hoch??


Bei 12V ergeben das etwas mehr als 10mA, für meine LEDs völlig ausreichend. Für LEDs die 20mA benötigen sind 1k natürlich zu hoch, andere benötigen weniger, also sind dann 1k zu wenig
Gerade Bastler, die häufig LEDs verwenden sollten das ausrechnen können!

Na dann wünsche ich noch Hals- und Beinbruch mit deinen Tests
Grüße

BID = 71891

tixiv

Schreibmaschine



Beiträge: 1492
Wohnort: Gelsenkirchen

Statt dem Transistor kann man auch einfache nur eine 1N4148 an Stelle der B-E Diode Einbauen. Funktioniert genau so gut.

BID = 71907

Itaker

Schriftsteller

Beiträge: 568
Wohnort: Itaka

Hallo tixiv, ja genau das stimmt, nicht schlecht die Idee, der Transistor und der zweiten Vorwiderstand sind in der Tat umsonst.
Habe aber gemerkt, dass es dann vielleicht besser ist zwei 1N4148-Dioden in Serie zu nehmen, da sonst (bei mir) noch ein kleines Restleuchten zu sehen ist (zumindest im Dunkeln).
Grüße


BID = 71934

Cr@ckpoT

Neu hier



Beiträge: 28

Jaja..is ja gut...hab nur noch nie son hohen R benutzt für einen LED-Vorwiderstand. Werde das dann ausrechnen wenns soweit ist :)

wegen dem RV1, dann haben die Leutz die die Schaltung entworfen haben wohl mist gebaut *fg*, da:

1
2,2KOhm Potentiometer
RV1

also es soll auf jedefall ein Poti darstellen, ist auch auf dem Bild zu sehen...

BID = 74087

Cr@ckpoT

Neu hier



Beiträge: 28

Hi, hab nochmal eine Frage..

Welchen Transistor (T2) benötige ich da?


      Nächste Seite
Gehe zu Seite ( 1 | 2 Nächste Seite )
Zurück zur Seite 1 im Unterforum          Vorheriges Thema Nächstes Thema 


Zum Ersatzteileshop


Bezeichnungen von Produkten, Abbildungen und Logos , die in diesem Forum oder im Shop verwendet werden, sind Eigentum des entsprechenden Herstellers oder Besitzers. Diese dienen lediglich zur Identifikation!
Impressum       Datenschutz       Copyright © Baldur Brock Fernsehtechnik und Versand Ersatzteile in Heilbronn Deutschland       

gerechnet auf die letzten 30 Tage haben wir 18 Beiträge im Durchschnitt pro Tag       heute wurden bisher 3 Beiträge verfasst
© x sparkkelsputz        Besucher : 187916370   Heute : 10670    Gestern : 19923    Online : 331        24.12.2025    17:50
19 Besucher in den letzten 60 Sekunden        alle 3.16 Sekunden ein neuer Besucher ---- logout ----viewtopic ---- logout ----
xcvb ycvb
0.0414688587189