4-20mA in RS-232 Signal

Im Unterforum Projekte im Selbstbau - Beschreibung: Selbstbau von Elektronik und Elektro

Elektronik Forum Nicht eingeloggt       Einloggen       Registrieren




[Registrieren]      --     [FAQ]      --     [ Einen Link auf Ihrer Homepage zum Forum]      --     [ Themen kostenlos per RSS in ihre Homepage einbauen]      --     [Einloggen]

Suchen


Serverzeit: 30 12 2025  23:08:16      TV   VCR Aufnahme   TFT   CRT-Monitor   Netzteile   LED-FAQ   Oszilloskop-Schirmbilder            


Elektronik- und Elektroforum Forum Index   >>   Projekte im Selbstbau        Projekte im Selbstbau : Selbstbau von Elektronik und Elektro

Autor
4-20mA in RS-232 Signal

    







BID = 69099

Chrischan26

Gerade angekommen


Beiträge: 1
 

  


Moin,

ich habe da mal ne Frage:

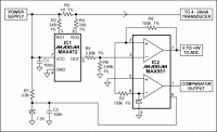
Ich würde gerne ein 4-20mA Signal als ein RS-232 Signal umwandeln.

Folgende Überlegung von mir ist, das Stromsignal über die unten angegebene Schaltung zu einem Spannungssignal zu überführen, mit dem Signalausgang würde ich dann auf nen yC gehen der mit einem AD-Wandler das Signal erneut wandelt. Ich programmiere gerade mit dem Atmel Mega16 der hat von Hause aus schon ein RS-232 Ausgang, deshalb wäre das kein Problem und für mich eine einfache Lösung.

Nachteil an dem Ganzen finde ich, ist die doppelte Wandlung die das Signal ja nicht unbedingt besser macht.

Hätte jemand ne Idee wie man das besser machen könnte?
Ohne dass ich ein Mulitmeter auseinanderschraube und verunstalte ?!

Gruß chrischan26




[ Diese Nachricht wurde geändert von: Chrischan26 am 13 Mai 2004 12:15 ]

BID = 69102

perl

Ehrenmitglied



Beiträge: 11110,1
Wohnort: Rheinbach

 

  

Wenn die negative Leitung der Stromschleife an Masse liegt, könntest du dort einfach den Strommeßwiderstand anordnen und den ADC damit antreiben.

Du wirst aber noch etwas EMV-Vorsorge treiben müssen, damit der µP nicht abstürzt oder zerstört wird, wenn mal der Blitz in die Stromschleife fährt.

_________________
Haftungsausschluß:

Bei obigem Beitrag handelt es sich um meine private Meinung.

Rechtsansprüche dürfen aus deren Anwendung nicht abgeleitet werden.

Besonders VDE0100; VDE0550/0551; VDE0700; VDE0711; VDE0860 beachten !

[ Diese Nachricht wurde geändert von: perl am 13 Mai 2004 12:32 ]


Zurück zur Seite 1 im Unterforum          Vorheriges Thema Nächstes Thema 


Zum Ersatzteileshop


Bezeichnungen von Produkten, Abbildungen und Logos , die in diesem Forum oder im Shop verwendet werden, sind Eigentum des entsprechenden Herstellers oder Besitzers. Diese dienen lediglich zur Identifikation!
Impressum       Datenschutz       Copyright © Baldur Brock Fernsehtechnik und Versand Ersatzteile in Heilbronn Deutschland       

gerechnet auf die letzten 30 Tage haben wir 16 Beiträge im Durchschnitt pro Tag       heute wurden bisher 25 Beiträge verfasst
© x sparkkelsputz        Besucher : 188011145   Heute : 6845    Gestern : 8349    Online : 264        30.12.2025    23:08
3 Besucher in den letzten 60 Sekunden        alle 20.00 Sekunden ein neuer Besucher ---- logout ----viewtopic ---- logout ----
xcvb ycvb
0.0638031959534