Anschlußbelegungen bei ICs

Im Unterforum Bauteile - Beschreibung: Vergleichstypen, Leistungsdaten, Anschlußbelegungen .....

Elektronik Forum Nicht eingeloggt       Einloggen       Registrieren




[Registrieren]      --     [FAQ]      --     [ Einen Link auf Ihrer Homepage zum Forum]      --     [ Themen kostenlos per RSS in ihre Homepage einbauen]      --     [Einloggen]

Suchen


Serverzeit: 28 12 2025  06:04:27      TV   VCR Aufnahme   TFT   CRT-Monitor   Netzteile   LED-FAQ   Oszilloskop-Schirmbilder            


Elektronik- und Elektroforum Forum Index   >>   Bauteile        Bauteile : Vergleichstypen, Leistungsdaten, Anschlußbelegungen .....


Autor
Anschlußbelegungen bei ICs

    







BID = 67160

Luebbe

Gerade angekommen


Beiträge: 6
 

  


Hallo zusammen!

Ich hab im Internet Schaltpläne für Gitarren-Vorverstärker entdeckt und werde leider aus den IC Belegungen nicht schlau, da im Plan immer Bedeutend weniger Anschlüsse verzeichnet sind, als der IC hat. Bin leider (noch) ein völliger Idiot auf dem Gebiet ICs. Ich hoffe ihr könnt mir Helfen.
Hier die Links zu den zwei Schaltplänen:
http://hem1.passagen.se/robin2/im/knal_b.gif
http://hem1.passagen.se/robin2/im/sw9v.gif

BID = 67186

perl

Ehrenmitglied



Beiträge: 11110,1
Wohnort: Rheinbach

 

  

Die Links funktionieren offenbar nicht. Poste mal hier mal selbst die Pläne.

Zitat :
da im Plan immer Bedeutend weniger Anschlüsse verzeichnet sind, als der IC hat.

Das kann daran liegen, daß mehrere gleiche Verstärker in einem Gehäuse sind. Üblich sind 2-fach und 4-fach Typen. Achte mal auf die Anschluß-Nummern im Plan.
Dazu kommen dann noch zwei Pins für die Versorgung (1x pro Gehäuse), die manchmal im Plan nicht gezeichnet sind.


_________________
Haftungsausschluß:



Bei obigem Beitrag handelt es sich um meine private Meinung.



Rechtsansprüche dürfen aus deren Anwendung nicht abgeleitet werden.



Besonders VDE0100; VDE0550/0551; VDE0700; VDE0711; VDE0860 beachten !

BID = 67266

Luebbe

Gerade angekommen


Beiträge: 6

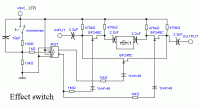
Hier schonmal der erste!



BID = 67267

Luebbe

Gerade angekommen


Beiträge: 6

Und hier der zweite:



BID = 67286

ronki1

Schriftsteller



Beiträge: 689
Wohnort: Halle / Saale

Hi Luebbe,

hier mal die Anschlußbelegung der IC´s:

TL 071 / LF351
1- (Nullabgleich)
2- ist -
3- ist +
4- -Ub
5- (Nullabgleich)
6- Ausgang
7- +Ub
8 -frei

TL 072
1- Ausgang 1
2- ist -1
3- ist +1
4- -Ub
5- ist 2+
6- ist 2-
7- Ausgang 2
8- +Ub

MfG

BID = 67322

Luebbe

Gerade angekommen


Beiträge: 6

Danke Schonmal!

Also sehe ich das richtig, dass ich beim TL071 und beim LF351 die im Plan mit + markierte Stelle an Pin 3, die mit - an Pin 2 und die dritte an den Ausgang legen muss!?

Der TL072 hat ja +,- und Ausgang zweimal, welche muss ich da verwenden?

Was mach ich mit den übrigen pins? Gar nicht mit irgendwas verbinden oder wie?

Wie siehts mit dem 4027 aus dem zweiten Plan aus?

BID = 67342

perl

Ehrenmitglied



Beiträge: 11110,1
Wohnort: Rheinbach

Es ist schon so wie ich vermutet habe.
Im ersten Plan der TL072 hat zwei gleiche Verstärker pro Gehäuse und die Versorgungspins sind nicht gezeichnet.

Beim zweiten Plan der 4027 enthält ebenfalls zwei gleiche JK-Flip-Flops pro Gehäuse und auch hier sind die Versorgungsanschlüsse nicht eingezeichnet.

Beim 4027 ist kommt Pin8 an Masse und Pin16 an die positive Versorgung.

Die beiden Flip Flops haben dann die Pin belegungen

S = 9 oder 7
R = 12 oder 4
J = 10 oder 6
K = 11 oder 5
C = 13 oder 3
Q = 15 oder 1
/Q= 14 oder 2

Welches der beiden FF du anschließt ist egal, sie sind identisch. Wenn eines nicht benutzt wird, dann sollte man dessen Eingänge S,R,J,K,C mit Pin8 verbinden.



Zitat :
Also sehe ich das richtig, dass ich beim TL071 und beim LF351 die im Plan mit + markierte Stelle an Pin 3, die mit - an Pin 2 und die dritte an den Ausgang legen muss!?

Ja, das ist richtig.

Zitat :
Der TL072 hat ja +,- und Ausgang zweimal, welche muss ich da verwenden?

Da sind die Ein- und Ausgänge der Verstärker 1 und 2 die im gleiche Gehäuse wohnen. Im Schaltplan sind ja auch zwei eingezeichnet. Da sie identisch sind, ist es Geschmackssache welchen man wofür benutzt.

Die Pins 1 und 5 von TL071 und LF351 werden nicht angeschlossen.

Die erste Schaltung benötigt übrigens eine Doppelversorgung, z.B. +9V und -9V.
Dann kommt -Ub kommt an Pin4 vom TL071 und LF351 und an Pin4 vom TL072,
+Ub kommt an Pin7 vom TL071 und LF351 und an Pin8 vom TL072.


_________________
Haftungsausschluß:



Bei obigem Beitrag handelt es sich um meine private Meinung.



Rechtsansprüche dürfen aus deren Anwendung nicht abgeleitet werden.



Besonders VDE0100; VDE0550/0551; VDE0700; VDE0711; VDE0860 beachten !

BID = 67414

Luebbe

Gerade angekommen


Beiträge: 6

Auf der Homepage auf der die Pläne stehen wird eine +15 und -15 V Versorgung empfohlen, eigentlich dachte ich, man könne das zweite Gerät zur stromversorgung verwenden. An welchen Stellen im ersten Plan müsste den die Versorgung angeschlossen werden?
Auf der Seite ist auch ein Schaltplan für eine Stromversorgung. Gibt es brauchbare/bezahlbare Geräte auch fertig zu kaufen, oder empfiehlt es sich das selbst zu bauen?
Hier noch der Plan



BID = 67675

Luebbe

Gerade angekommen


Beiträge: 6

Weiß hier niemand noch was dazu?

BID = 67761

perl

Ehrenmitglied



Beiträge: 11110,1
Wohnort: Rheinbach

Die Versorgungsspannung vomn +15 und -15V ist nicht besonders kritisch. Anstelle des Netzteils mit den Spannungsregler ICs tun es auch zwei 9V Batterien.
Bei der geringen Stromaufnahme der Schaltung halten die auch recht lange.
Der wichtigste Vorteil aber ist, daß du dir keine Brummstörungen vom Netz einhandelst.

Plus der einen Batterie kommt an die ICs dorthin wo ronki1 +Ub hingeschrieben hat, und Minus der anderen Batterie dahin wo -Ub dransteht.
Der jeweils andere Pol der Batterien kommt an Masse.
Schlauerweise wirst du aber sicher noch einen zweipoligen Schalter einbauen....


Was noch in den Schaltplänen fehlt:
Von den +Ub und -Ub Anschlüssen jedes einzelnen ICs solltest du 100nF Keramikkondensatoren mit möglichst kurzen Drähten nach Masse schalten. Wenn man die vergißt, schwingen solche Schaltungen nämlich gerne.


_________________
Haftungsausschluß:



Bei obigem Beitrag handelt es sich um meine private Meinung.



Rechtsansprüche dürfen aus deren Anwendung nicht abgeleitet werden.



Besonders VDE0100; VDE0550/0551; VDE0700; VDE0711; VDE0860 beachten !


Zurück zur Seite 1 im Unterforum          Vorheriges Thema Nächstes Thema 


Zum Ersatzteileshop


Bezeichnungen von Produkten, Abbildungen und Logos , die in diesem Forum oder im Shop verwendet werden, sind Eigentum des entsprechenden Herstellers oder Besitzers. Diese dienen lediglich zur Identifikation!
Impressum       Datenschutz       Copyright © Baldur Brock Fernsehtechnik und Versand Ersatzteile in Heilbronn Deutschland       

gerechnet auf die letzten 30 Tage haben wir 17 Beiträge im Durchschnitt pro Tag       heute wurden bisher 1 Beiträge verfasst
© x sparkkelsputz        Besucher : 187983895   Heute : 3104    Gestern : 11123    Online : 262        28.12.2025    6:04
10 Besucher in den letzten 60 Sekunden        alle 6.00 Sekunden ein neuer Besucher ---- logout ----viewtopic ---- logout ----
xcvb ycvb
0.0900950431824