Astabile Kippstufe

Im Unterforum Alle anderen elektronischen Probleme - Beschreibung: Was sonst nirgendwo hinpasst

Elektronik Forum Nicht eingeloggt       Einloggen       Registrieren




[Registrieren]      --     [FAQ]      --     [ Einen Link auf Ihrer Homepage zum Forum]      --     [ Themen kostenlos per RSS in ihre Homepage einbauen]      --     [Einloggen]

Suchen


Serverzeit: 28 12 2025  21:05:29      TV   VCR Aufnahme   TFT   CRT-Monitor   Netzteile   LED-FAQ   Oszilloskop-Schirmbilder            


Elektronik- und Elektroforum Forum Index   >>   Alle anderen elektronischen Probleme        Alle anderen elektronischen Probleme : Was sonst nirgendwo hinpasst


Autor
Astabile Kippstufe
Suche nach: kippstufe (280)

    







BID = 919406

Jurij

Gerade angekommen


Beiträge: 15
Wohnort: Hamburg
 

  


Guten Tag liebe Community,

ein warscheinlich ganz banales Problem:

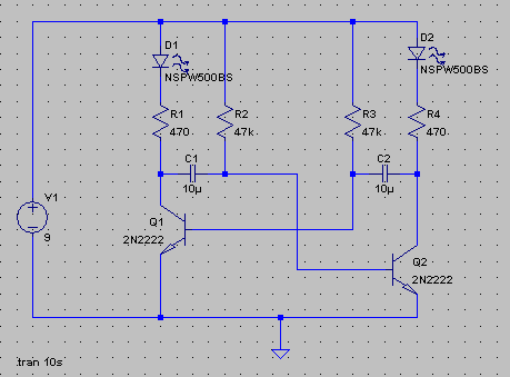
Bild eingefügt

Folgender Schaltzustand:
Der Transistor T1 ist leitend,d.h. am Kollektor von T1 müsste er doch das Potential von C1 auf Masse ziehen.Warum ist der Elko dann so in der Schaltung eingezeichnet?
Müsste er in dem o.g. Schaltzustand nicht verpolt sein,da im Schaltzeichen die weiße Fläche richtung minus und die schwarze richtung R2 (Plus) zeigt?

Ich habe gesehen,dass sämtliche,unter Google aufgerufene Schaltungen so funktionieren.Also gehe ich davon aus,dass es sich um einen klassischen Denkfehler handelt.Ich wäre Euch sehr verbunden,wenn Ihr mich mal erleuchten würdet,da es mir ziemlich zu schaffen macht so was einfaches nicht zu begreifen

Mit freundlichen Grüßen und in Hoffnung auf baltige Lösung des Problems:

Jurij

BID = 919411

der mit den kurzen Armen

Urgestein



Beiträge: 17437

 

  

Nein die Elkos sind so richtig eingezeichnet. Wenn T1 durchsteuert wird der C1 über R2 entladen , damit steigt aber die Spannung an der Basis von T2 und der T2 Steuert durch , damit sperrt aber der T1 wieder und wird über D1 und R1 geladen. Ursache für das Umschalten ist das wechselseitige Laden und Endladen der Elkos. Die Spannung über dem Elko ist aber am +Pol immer höher als am Minuspol des Elkos.

_________________
Tippfehler sind vom Umtausch ausgeschlossen.
Arbeiten an Verteilern gehören in fachkundige Hände!
Sei Dir immer bewusst, dass von Deiner Arbeit das Leben und die Gesundheit anderer abhängen!

BID = 919416

felina

Gelegenheitsposter



Beiträge: 70
Wohnort: Hilden


Zitat :
Die Spannung über dem Elko ist aber am +Pol immer höher als am Minuspol des Elkos.

NEIN!
Denn wenn man UCESAT T1 mit 0,2V und UBET2 mit 0,6V annimmt, ist der Kondensator C1 unmittelbar vor dem Leitend werden von T2 mit 0,4V POLUNGSFALSCH beaufschlagt.

@jurij

1. Hinweis: die Spannung an der Basis von T2 bzw T1 kann nicht positiver als die UBE Schwellspannung werden (BE-Diodenstrecke). Das sind etwa 0,6-0,7V.

2. Hinweis: der Kondensator C1 ist im Moment des Leitend werdens von T1 geladen.

3. Hinweis: Stelle dir die Situation vor, wenn T2 leitet, T1 also sperrt:
C1 lädt sich über R1 D1 schnell auf. Sein Minuspol ist durch die BE Strecke von T2 auf 0,6V begrenzt. Schaltet nun T1 durch, dann wird die Basis von T2 sogar NEGATIV. Darum kippt diese Schaltung auch abrupt um.

4. Hinweis: Lade dir eine Simulationssoftware herunter. LTSPICE z.b.

Ich habe das mal schnell simuliert und das Ergebnis im anhang.
Die Kurven sind
Grün V(n005) : Spannungsverlauf an der Basis von T2
Beachte hier, wie negativ die Sache wird und nie positiver als 0,7V!

Blau V(n004) : Spannungsverlauf am Collektor von T1

Rot V(n004,n005) : Spannungsverlauf ÜBER C1 (+ an Kollektor T1)
BEACHTE auch die Vergrößerung, die zeigt, dass der Kondensator tatsächlich, wie oben beschrieben, für kurze Zeit verpolt ist.





BID = 919417

perl

Ehrenmitglied



Beiträge: 11110,1
Wohnort: Rheinbach


Zitat :
Der Transistor T1 ist leitend,d.h. am Kollektor von T1 müsste er doch das Potential von C1 auf Masse ziehen.Warum ist der Elko dann so in der Schaltung eingezeichnet?
Müsste er in dem o.g. Schaltzustand nicht verpolt sein,da im Schaltzeichen die weiße Fläche richtung minus und die schwarze richtung R2 (Plus) zeigt?
Nein, das ist schon richtig so. dmdkA hat es ja erklärt.
Allerdings gibt es tatsächlich einen Moment der Falschpolung, kurz bevor T1 gesperrt wird nämlich.
Dann ist dessen Kollektorspannung immer noch nahezu 0, während sich an Basis von T2 eine positive Spannung aufbaut, die, sobald sie etwa +0,62V erreicht hat, zur Umschaltung führt.
Eine solche geringe Falschpolung ist für die Elkos aber unschädlich und hier tritt sie außerdem nur für einen Moment auf.

Die Schaltung enthält aber einen wirklichen Fehler, der mir zeigt, daß der Autor nur mangelhafte Kenntnisse der Halbleitertechnik hat (oder der, von dem er abgeschrieben hat).
Wer erkennt den Fehler?

P.S. @felina:
In der Simulation ist das Problem noch nicht zu sehen.
Es sollte aber sichtbar werden, wenn du eine LED mit geringerer Uf oder eine höhere Betriebsspannung verwendest.



[ Diese Nachricht wurde geändert von: perl am  2 Mär 2014 19:46 ]

BID = 919420

dl2jas

Inventar



Beiträge: 9913
Wohnort: Kreis Siegburg
Zur Homepage von dl2jas

Perl, meinst Du das Durchzenern von E nach B, ist hier im Grenzbereich.

DL2JAS

_________________
mir haben lehrer den unterschied zwischen groß und kleinschreibung und die bedeutung der interpunktion zb punkt und komma beigebracht die das lesen eines textes gerade wenn er komplizierter ist und mehrere verschachtelungen enthält wesentlich erleichtert

BID = 919904

extensor

Gesprächig



Beiträge: 169

abgeschrieben ist von hier:

http://www.dieelektronikerseite.de/.....g.htm

die richtige Initialisierung steht hier:
http://de.wikipedia.org/wiki/Multivibrator#Einschaltverhalten

Gruß



Zurück zur Seite 1 im Unterforum          Vorheriges Thema Nächstes Thema 


Zum Ersatzteileshop


Bezeichnungen von Produkten, Abbildungen und Logos , die in diesem Forum oder im Shop verwendet werden, sind Eigentum des entsprechenden Herstellers oder Besitzers. Diese dienen lediglich zur Identifikation!
Impressum       Datenschutz       Copyright © Baldur Brock Fernsehtechnik und Versand Ersatzteile in Heilbronn Deutschland       

gerechnet auf die letzten 30 Tage haben wir 17 Beiträge im Durchschnitt pro Tag       heute wurden bisher 7 Beiträge verfasst
© x sparkkelsputz        Besucher : 187994460   Heute : 13692    Gestern : 11123    Online : 539        28.12.2025    21:05
12 Besucher in den letzten 60 Sekunden        alle 5.00 Sekunden ein neuer Besucher ---- logout ----viewtopic ---- logout ----
xcvb ycvb
0.0279958248138