424 Brücken?????????????????????

Im Unterforum Projekte im Selbstbau - Beschreibung: Selbstbau von Elektronik und Elektro

Elektronik Forum Nicht eingeloggt       Einloggen       Registrieren




[Registrieren]      --     [FAQ]      --     [ Einen Link auf Ihrer Homepage zum Forum]      --     [ Themen kostenlos per RSS in ihre Homepage einbauen]      --     [Einloggen]

Suchen


Serverzeit: 23 12 2025  21:41:15      TV   VCR Aufnahme   TFT   CRT-Monitor   Netzteile   LED-FAQ   Oszilloskop-Schirmbilder            


Elektronik- und Elektroforum Forum Index   >>   Projekte im Selbstbau        Projekte im Selbstbau : Selbstbau von Elektronik und Elektro


Autor
424 Brücken?????????????????????

    







BID = 64344

Rieeg

Gerade angekommen


Beiträge: 12
 

  


hi

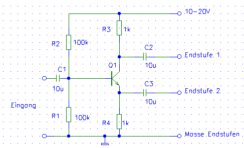
habe mich in den letzten tagen ein bischen in die materie reingelesen und mir schwebt vor die 424 im brückenbetrieb laufen zulassen fürn sub (Raptor 15" 1000w rms 4ohm) habe schon ne schöne schaltung für die Phasenverschiebung (Q1=2N5551) und wenn ich recht informiert bin kommt dann der lautsprecher an jeweils + der beiden amps. Oder??? und was wir mit - ?? einfach offen lassen oder die beiden - der amps verbinden??? habe auch noch zwei schöne ringkerntrafos rumliegen mit jeweils 2x36v 500va! rein rechnerisch komme ich auf 50.91v machen das die tips noch mit??? oder was meint ihr! und was für ne ausgangsleistung ist denn nach dem brücken zuerwarten rein theoretich 4x soviel aber praktisch so um die 1000 bis 1200w oder????

naja das wars erstmal wenn mir nochwas einfällt meld ich mich



BID = 64361

2SJ200

Schreibmaschine

Beiträge: 1942
Wohnort: Österreich

 

  

stimmt schon dass die leistung sie ziemlich 4x, aber du hast dann durch beide enstufen den strom fließen als würdest du 2Ohm gegen masse betreiben - also amp für 2 ohm aufbaun

die "-" anschlüsse sind masse anschlüsse, eine 0815 endstufe hat nur einen ausgang der massebezogen ist

BID = 64371

Chef_2

Schriftsteller



Beiträge: 734

Also +- 51V dürfte gehen, aber... deine Spannung ist höher, wenn du keine Leistung verbrauchen tust!!! ich war schon bei +- 56V haben se ausgehalten.. die frage ist nur wie lang!

Die 424W Endstufe in Brücke zu schalten geht theoretisch, aber hat glaub noch niemand gemacht.... schau mal auf

http://hifi.edvline.com

dann können wir das gerne mal diskutieren

BID = 64383

Rieeg

Gerade angekommen


Beiträge: 12

da das klingt ja garnicht so schlecht!!

2 Ohm das heist irgenwas an der endstufe ändern oder nur für ausreichend kühlung sorgen????

laut website des Hifi.edvline.com ist der amp mit genug kühlung 2 Ohm stabil!!

also die - augänge offen lassen??


ich werd das mal in angriff nehmen mal sehen
wenns abbrennt pech gehabt
wenn funktioniert satt leistung ich denke das was alle wollen


hat jemand vielleicht nochjemand ne schöne schaltung für nen aktiven subsonicfilter sollte 24db haben und regelbar von 10 bis 30hz

erstmal danke für die schnellen antworten
mfg rieeg

BID = 64505

Pferdo

Stammposter

Beiträge: 463
Zur Homepage von Pferdo

die 424 ist die mit 4 tips glaub ich ne? Die haben jeweils bei 25 grad maximale verlustleistung von 125W ... bei 25 Grad. Je wäremer, desto weniger. Ich würds nicht probieren... Vielleicht eher mit dem Sym-Amp. Nähere Diskussionen besser im hauseigenen Board der Designer machen...

BID = 64507

Pferdo

Stammposter

Beiträge: 463
Zur Homepage von Pferdo

btw: der Wandler da oben ist nicht gerade toll, da nicht für beide signale die gleichen Quellimpedanzen vorhanden sind (galube ich so war das... *g*). Nimm doch lieber was mit OPs, wenn du irgendwie symmetrische Spannung auftreiben kannst. Evtl mit Zener-Dioden und Vorwiderständen aus den beiden Spannungen für die Endstufen herstellen. Bei der Dimensionierung kann ich dir nicht helfen, da kenn ich keine Fausformel... :-(

BID = 66751

karahara

Gesprächig

Beiträge: 122
ICQ Status  

http://sound.westhost.com/project14.htm
Infos zum Brückenbetrieb.

karahara


Zurück zur Seite 1 im Unterforum          Vorheriges Thema Nächstes Thema 


Zum Ersatzteileshop


Bezeichnungen von Produkten, Abbildungen und Logos , die in diesem Forum oder im Shop verwendet werden, sind Eigentum des entsprechenden Herstellers oder Besitzers. Diese dienen lediglich zur Identifikation!
Impressum       Datenschutz       Copyright © Baldur Brock Fernsehtechnik und Versand Ersatzteile in Heilbronn Deutschland       

gerechnet auf die letzten 30 Tage haben wir 19 Beiträge im Durchschnitt pro Tag       heute wurden bisher 9 Beiträge verfasst
© x sparkkelsputz        Besucher : 187904023   Heute : 18222    Gestern : 18168    Online : 336        23.12.2025    21:41
6 Besucher in den letzten 60 Sekunden        alle 10.00 Sekunden ein neuer Besucher ---- logout ----viewtopic ---- logout ----
xcvb ycvb
0.0291199684143