Audiosignale zusammenlegen?

Im Unterforum Projekte im Selbstbau - Beschreibung: Selbstbau von Elektronik und Elektro

Elektronik Forum Nicht eingeloggt       Einloggen       Registrieren




[Registrieren]      --     [FAQ]      --     [ Einen Link auf Ihrer Homepage zum Forum]      --     [ Themen kostenlos per RSS in ihre Homepage einbauen]      --     [Einloggen]

Suchen


Serverzeit: 23 12 2025  21:17:54      TV   VCR Aufnahme   TFT   CRT-Monitor   Netzteile   LED-FAQ   Oszilloskop-Schirmbilder            


Elektronik- und Elektroforum Forum Index   >>   Projekte im Selbstbau        Projekte im Selbstbau : Selbstbau von Elektronik und Elektro


Autor
Audiosignale zusammenlegen?

    







BID = 57938

sandarina

Gelegenheitsposter



Beiträge: 60
 

  


Ich möchte die Line-Out-Signale vom Fernseher und vom PC gemeinsam in AUX-Inn der Stereoanlage einspeisen.
Gibt es dafür irgendeine einfache Schaltung?

BID = 57942

Jornbyte

Moderator



Beiträge: 7340

 

  

Im einfachsten Fall reicht ein Umschalter da ein paralleles Betreiben ungünstig ist.
Wenn du selber was Basteln möchtest währe da z.B. ein 4066 geeignet.
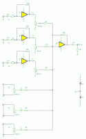
Es würde auch ein kleiner Mixer gehen, siehe Bild




_________________
mfg Jornbyte

Es handelt sich bei dem Tipp nicht um eine Rechtsverbindliche Auskunft und
wer Tippfehler findet, kann sie behalten.

BID = 57945

SimonC

Gelegenheitsposter

Beiträge: 85
Wohnort: Hof

Hallo!

Wenn du beide Eingänge gleichzeitig hören willst würde ich zwei einfache OP mit 1facher ferstärkung pro Kanal verwenden. Da es ja anscheinend eine Kompaktanlage is wird wohl ein TL074 tun...
Der Nachteil ist natürlich das man ein Netzteil braucht...

MfG

BID = 57981

2SJ200

Schreibmaschine

Beiträge: 1942
Wohnort: Österreich

passiv gehts auch, du führst die beiden signale einfach über widerstände und schaltest sie dann parallel, allerdings hast du dann natürlich über die widerstände verluste (die signale werden leiser) und die sind nicht zu unterschätzen, zudem sind die beiden signale dann nicht ganz unabhängig voneinader, so kann sich zB der pegel auch ändern wenn du eine der beiden quellen absteckst

vorteil is halt dass des kan strom braucht ;)


Zurück zur Seite 1 im Unterforum          Vorheriges Thema Nächstes Thema 


Zum Ersatzteileshop


Bezeichnungen von Produkten, Abbildungen und Logos , die in diesem Forum oder im Shop verwendet werden, sind Eigentum des entsprechenden Herstellers oder Besitzers. Diese dienen lediglich zur Identifikation!
Impressum       Datenschutz       Copyright © Baldur Brock Fernsehtechnik und Versand Ersatzteile in Heilbronn Deutschland       

gerechnet auf die letzten 30 Tage haben wir 19 Beiträge im Durchschnitt pro Tag       heute wurden bisher 9 Beiträge verfasst
© x sparkkelsputz        Besucher : 187903679   Heute : 17878    Gestern : 18168    Online : 630        23.12.2025    21:17
30 Besucher in den letzten 60 Sekunden        alle 2.00 Sekunden ein neuer Besucher ---- logout ----viewtopic ---- logout ----
xcvb ycvb
0.0451090335846