| Autor |
|
Steuerung einer Schiebeklappe |
|
|
|
|
BID = 663854
hajos118 Schreibmaschine
    
Beiträge: 2453 Wohnort: Untermaiselstein
|
|
Mal ganz was Anderes:
Was soll denn passieren, wenn Du einen Finger in der Öffnung hast und das Teil gerade schliest (und den Endschalter nicht erreicht) ?
Finger ab / Finger gequetscht lassen / Klappe wieder auf machen?
_________________
Interpunktion und Orthographie dieses Beitrags sind frei erfunden.
Eine Übereinstimmung mit aktuellen oder ehemaligen Regeln wäre rein zufällig und ist nicht beabsichtigt.
Wer einen Fehler findet, darf ihn behalten!
edit: Rechtschreibung
[ Diese Nachricht wurde geändert von: hajos118 am 18 Jan 2010 15:01 ] |
|
BID = 663855
Otiffany Urgestein
     
Beiträge: 13779 Wohnort: 37081 Göttingen
|
|
Theorie und Praxis sind häufig zweierlei!
Ein Endschalter unterbricht zwar den Strom vom Motor, jedoch hat der noch genug kinetische Energie gespeichert, noch ein paar Millimeter weiter anzutreiben, was dann evtl. zur Zerstörung des Mechanismus führen kann; deshalb die Rutschkupplung.
Du brauchst in jedem Fall ein Getriebe, welches die hohe Drehzahl des Motors auf die entsprechende langsame Bewegung der Tür (Klappe) umsetzt.
Ein Schneckengetriebe ist hier am sinnvollsten, weil es eben selbstsperrend ist. Es gibt durchaus kleine Motörchen mit einer solchen Untersetzung, die den Geldbeutel nicht sehr strapazieren.
Ich habe da was im Net gefunden, was vielleicht für andere auch interessant sein dürfte. Leider ist mir da Jemand zuvorgekommen; die gleiche Idee hatte ich auch schon.
Leider sind wohl deine Elektronikkenntnisse nicht dazu angetan, ein komplizierteres Projekt zu verwirklichen.
Gruß
Peter |
|
BID = 663862
Blauschwein Gerade angekommen
Beiträge: 10 Wohnort: Otter
|
Ja, das hab ich mir eben auch angelesen^^ Ich sehe aber meinen Denkfehler in der Schaltung noch nicht! Warum benötige ich denn Dioden in diesem Fall? Und in welche Richtung sollen sie den Stromfluss verhindern?
Ah. Moment. Ich habe ja die beiden Kreisläufe einzeln an den Motoer gezeichnet. Richtig wäre ja ein Verbinden an den Kontakten des Motors. Und da würde dann beim Lösen eines der beiden Unterbrecher 3 Plus/Minus-Stromquellen am Motor anliegen.. also ich glaube es nachvollziehen zu können, auch wenn es echt ziemliche Denkarbeit ist^^
Hier nochmal eine korrigierte Version: (ich glaube es jetzt richtig zu haben, bitte schaut da nochmal drüber. Vielen Dank für die Hilfe bis jetzt!
|
BID = 663864
Blauschwein Gerade angekommen
Beiträge: 10 Wohnort: Otter
|
Zitat :
Otiffany hat am 18 Jan 2010 15:09 geschrieben :
|
Theorie und Praxis sind häufig zweierlei!
Ein Endschalter unterbricht zwar den Strom vom Motor, jedoch hat der noch genug kinetische Energie gespeichert, noch ein paar Millimeter weiter anzutreiben, was dann evtl. zur Zerstörung des Mechanismus führen kann; deshalb die Rutschkupplung.
Verdammt, das leuchtet ein. Nagut, ich such mal nach sowas, evtl. fidet sich ja sowas in einem annehmbaren Preisbereich. Aber hier sollten doch eigentlich auch Unterbrecher mit etwas längerem Tastweg ausreichen oder nicht?
Du brauchst in jedem Fall ein Getriebe, welches die hohe Drehzahl des Motors auf die entsprechende langsame Bewegung der Tür (Klappe) umsetzt.
Ein Schneckengetriebe ist hier am sinnvollsten, weil es eben selbstsperrend ist. Es gibt durchaus kleine Motörchen mit einer solchen Untersetzung, die den Geldbeutel nicht sehr strapazieren.
Ok, das war mir klar, diverse Zahnräder sind auch vorhanden, daran wäre es nicht gescheitert. Mein elektronisches WIssen ist zwar sehr begrenzt, das mechanische ist aber zufriedenstellend. ich hätte mir keine Klappe gebaut, die mit Lichtgeschwindigkeit schließt..
Ich habe da was im Net gefunden, was vielleicht für andere auch interessant sein dürfte. Leider ist mir da Jemand zuvorgekommen; die gleiche Idee hatte ich auch schon.
Leider sind wohl deine Elektronikkenntnisse nicht dazu angetan, ein komplizierteres Projekt zu verwirklichen.
Gruß
Peter
|
Fett
In welchen Shops würdet ihr eigentlich nach entsprechenden Bauteilen suchen? C*****und R***** sind ja doch preislich etwas gehoben, oder sin die Preise in Ordnung?
Edit: hm,ich sollte mal etwas genauer auf Deatils achten... sowie Zb den Ursprung dieses Forums..
Edit2: obwohl, ich suche ja eher einzelne Teile, nicht Erstzteile.. Schmerz lass nach
[ Diese Nachricht wurde geändert von: Blauschwein am 18 Jan 2010 15:43 ]
[ Diese Nachricht wurde geändert von: Blauschwein am 18 Jan 2010 15:45 ]
|
BID = 663868
Blauschwein Gerade angekommen
Beiträge: 10 Wohnort: Otter
|
Zitat :
hajos118 hat am 18 Jan 2010 15:01 geschrieben :
|
Mal ganz was Anderes:
Was soll denn passieren, wenn Du einen Finger in der Öffnung hast und das Teil gerade schliest (und den Endschalter nicht erreicht) ?
Finger ab / Finger gequetscht lassen / Klappe wieder auf machen?
edit: Rechtschreibung
[ Diese Nachricht wurde geändert von: hajos118 am 18 Jan 2010 15:01 ]
|
Ich wollte mich zwar für eine etwas flottere Übersetzung entscheiden, aber nun nicht so flott das man dem Deckel nicht mehr entkommen könnte. Zumal die Kraft eines kleinen EMotors ja nun auch nicht so gefährlich ist (bei angedachter Übersetzung)
|
BID = 663869
Kleinspannung Urgestein
     
Beiträge: 13386 Wohnort: Tal der Ahnungslosen
|
Hier,denk mal darüber nach.
Die Transistoren und Dioden kann man auch weglassen.
Geht nur ums Prinzip.
Stammt von ner anderen Anwendung ,aber hab grad keine Lust den Mist nochmal zu zeichnen.
_________________
Manche Männer bemühen sich lebenslang, das Wesen einer Frau zu verstehen. Andere befassen sich mit weniger schwierigen Dingen z.B. der Relativitätstheorie.
(Albert Einstein)
|
BID = 663870
der mit den kurzen Armen Urgestein
     
Beiträge: 17437
|
Offtopic :
| Hallo Kleinspannung
olles Faultier ersetze mal die beiden Transen durch einen Wechselschalter. |
Gruß Bernd
Edit:noch besser durch ein bistabiles Relais mit Wechselkontakt
[ Diese Nachricht wurde geändert von: der mit den kurzen Armen am 18 Jan 2010 16:19 ]
|
BID = 663872
Blauschwein Gerade angekommen
Beiträge: 10 Wohnort: Otter
|
Sehr nett das du mir hier hilfst. Aber mit dem Schaltplan von dir kann ich noch nichts anfangen.
Was bedeutet "auf"-"zu"? Wenn ich die Transistoren/Dioden weglasse fehlt doch ein wesentlicher Teil der Schaltung?
Ich versuche den Schaltplan zu verstehen, aber er ist leider etwas zu schwer, vorallem weil ich ihn modifizieren und auf mein Anwendugsbeispiel übertragen will.
Mir wäre mehr damit geholfen, wenn du (oder jamden anderes) mir aufzeigt was an dem Schaltplan von mir falsch ist und warum. Abgesehen von dem Problem mit dem Weiterlaufen/Rutschkupplung. Aber das hat ja nichts mit dem Plan an sich zu tun.
Gruß
|
BID = 663876
Otiffany Urgestein
     
Beiträge: 13779 Wohnort: 37081 Göttingen
|
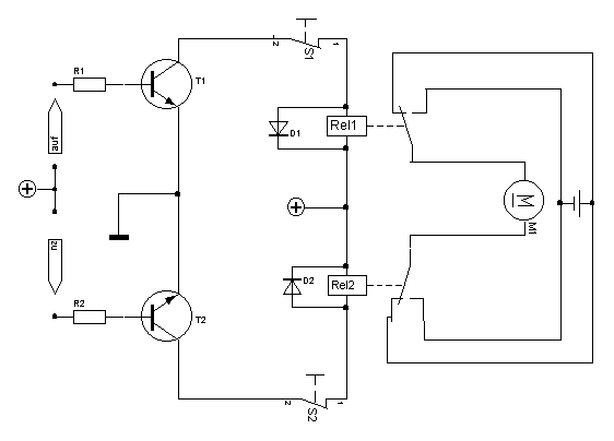
Anbei zwei Schaltungen:
1. Mit einfacher Verriegelung
2. Mit doppelter verriegelung
Gruß
Peter
|
BID = 663877
Kleinspannung Urgestein
     
Beiträge: 13386 Wohnort: Tal der Ahnungslosen
|
Auf und zu bedeutet genau das was dransteht...
Und wenn du dir die Transistoren und deren Widerstände wegdenkst,bleiben die zwei "Strippen" von den Relais logischerweise übrig.
Also denkst du dir da einen Wechselschalter hin,der die beiden abwechalend mit Masse verbindet.
Funktion dann wie gehabt.
Und das falsche an deinem "Plan" ist,das es kein Plan ist.
(Z.B. werden Verbindungen von Leitungen durch einen Punkt gekennzeichnet)
Allenfalls ist das bis jetzt künstlerisch wertvoll.
Also brauchen wir darüber (noch) gar nicht diskutieren.
_________________
Manche Männer bemühen sich lebenslang, das Wesen einer Frau zu verstehen. Andere befassen sich mit weniger schwierigen Dingen z.B. der Relativitätstheorie.
(Albert Einstein)
|
BID = 663909
Chillouter Stammposter
   
Beiträge: 209
|
Naja immerhin gibt er sich Mühe und kennt auch andere Programme als paint.
@Blauschwein: Wenn du dir das mit den Relais nicht zutraust, nimm halt deine Version mit dem Umschalter und Endschaltern. Eleganter ist es eben mit Relais, such halt mal, wie schon gesagt, nach "Wendeschützschaltung".
Die Mechanik aus einem alten CD-Laufwerk zu verwenden kann ich nur empfehlen, ist nämlich schon alles dabei, außerdem lässt sich das PVC leicht berbeiten.
Ansonsten schau mal hier: http://www.pollin.de/shop/dt/MTc1OT......html
Der Motor hat ein Getriebe drin, macht feine 30 Umdrehungen/min bei 12V und ist von der Spannung her auch PC-tauglich. Die restlichen Bauteile kriegst du auch dort.
|