| Autor |
|
|
|
BID = 179946
ElMaster Neu hier

Beiträge: 49
|
|
Hallo zusammen!
Ich will eine Symetrische Spannungsversorgung machen.
Ist diese Schaltung so ok, oder funktioniert das mit der Mittelanzapfung des Trafo nicht so?
Mfg
ElMaster
|
|
BID = 179953
ElMaster Neu hier

Beiträge: 49
|
|
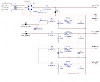
Leider kann ich den oberen post nicht mehr editieren.
Ich habe die Schaltung abgeändert.
Jetzt brauche ich eine +/-22V, +5V, +10V und eine +55V Versorgung. Ist das mit dieser Schaltung möglich?
Was meint Ihr zu dieser Schaltung? ist es Sinnvoll diese ganzen Spannungen so zu erzeugen?
Mfg ElMaster |
|
BID = 179962
harzjoe Stammposter
   
Beiträge: 200 Wohnort: Blankenburg/Harz
|
Moin,
die erste Schaltung war schon richtig, wie Du die Elkos beschalten hast (jeweils die positive und die negative Ausgangsspannung gegen Masse mit je einem Elko abblocken!).
Sollten die von Dir gemachten Angaben zu den Ausgangsspannungen des Netzteiles bindend sein, dann sind die Trafospannungen sekundär (Ausgangseitig) zu hoch, denn am Ladeelko tritt Uc= Wurzel aus 2* Usek. .....oder ca.1,414 * Usek. auf!
In deinem Fall wären die Ausgangspannungen des Netzteiles etwa +/-34 Volt, +17 Volt, + 5 Volt, +70 Volt.
Zu der Größe (Daten) der Elkos verwendet man die Faustformel: für jedes angefangene Ampere Ausgangsstrom, 1000µF Kapazität rechnen......aber das kam hier im Forum schon 10000....mal zur Sprache!
Viel Spaß noch!
Jörg
|
BID = 179968
ElMaster Neu hier

Beiträge: 49
|
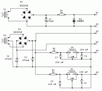
Danke für deine Tipps.
Jetzt sieht meine Schaltung so aus.
Genügt dieser Elko bei +/-22V oder sollte ich da noch eine Spule hineinbauen?
Das mit den 10 und 5 Volt ist also so wie ich es aufgezeichnet habe möglich?
Wie baue ich das 40V Netzteil am besten auf?
Für die anderen Speisungen nehme ich Printtrafos, aber diese gibt es nur bis 24Volt sekundär.
Mfg
ElMaster
|
BID = 179979
harzjoe Stammposter
   
Beiträge: 200 Wohnort: Blankenburg/Harz
|
hi,
wozu willst Du unbedingt Spulen zum Sieben der Spannungen benutzen?
Wie ich oben schon geschrieben habe:
das +/- Teilsollte mit je einem Elko gegen MASSE abgeblockt werden und NICHT zwischen beiden sym. Ausgängen mit nur einem!
Deine erste Zeichnung war in dem Teil schon richtig!
Wie Du das alles im einzelnen aufbaust, hängt stark vom Stromverbrauch der einzelnen nachfolfenden Schaltungen ab, und wie stabil die Spannungen sein müssen....so gibt es die Möglichkeit, den 10-Volt Ausgang ebenfalls über einen 7810 zu realisieren.
Die 55 Volt ließen sich auch aus ner Spannungsverdopplerschaltung mit einer der oberen 24-Volt-Trafo's realisieren, hängt aber, wie gesagt alles vom Strom ab!
|
BID = 179987
harzjoe Stammposter
   
Beiträge: 200 Wohnort: Blankenburg/Harz
|
ach so,
die Spule unten im 55-Volt -Teil kann auch entfallen...mach dann nur einen Elko 1000µF, mit mind. 63 Volt!
Wozu hast Du eine 10 Amprere- Sicherung im Primärkreis? Erwartest Du tatsächlich um die 2000 Watt Primärleistung?
Und:
Es wäre wirklich super von Dir, mehr über den Zweck zu erfahren, denn der Aufbau wird dann i. A. schon funktionieren,
ABER:
Es ginge auch anders, mit nur einem Trafo, aber wesentlich komplizierter....dazu glaug ich, reichen aber Deine Kenntnisse nicht aus!
Jörg
|
BID = 180001
ElMaster Neu hier

Beiträge: 49
|
Danke für eure Anworten.
Ok war ein Überlegungsfehler wegen den +/-22V! habe es jetzt richtig geändert. danke
habe auch noch einen 7810 neu dazugeschaltet und die Spule fällt wäg, dafür habe ich den Elko vergrössert.
Die +/- 22V sowie die 10V Versorgung sind für einen DAC0800 und einen OP. Müssen also keinen grossen Strom liefern. Der Strom der 5V Versorgung ist auch vernachlässigbar klein, nur die 55V Regelung muss bis etwa 100mA liefern können.
Danke für den Tipp mit der 10A Sicherung. sollte eine 1A Sicherung sein.
Kann man die Spannungsverdopplerschaltung anwenden, wenn nur 100mA gezogen werden? Da müsste ich einen 24V trafo, danach eine normale Villard Schaltung und anschliessend ein Gleichrichter? oder wie kann ich das realisieren?
Mfg
ElMaster
|
BID = 180025
ElMaster Neu hier

Beiträge: 49
|
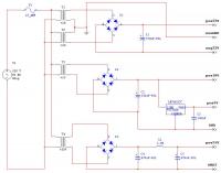
ok habe die Villard Schaltung getestet.
So sollte es funktionieren oder?
statt der Z-Diode die jetzt dort ist, kommt dann eine 1N5282 mit einer ZU von 55V rein!
Diese Lösung wäre am einfachsten finde ich. Einfach und billig. Wie gross sollten die C's sein? Welche Dioden wären geeignet für diese Schaltung?
mfg
ElMaster
|
BID = 180069
harzjoe Stammposter
   
Beiträge: 200 Wohnort: Blankenburg/Harz
|
Hi, der Verdoppler funktioniert so nicht...der C mit 100 nF vor dem Gleichrichter ist eh zu klein und seine Funktion hier irrelevant!
Auch die Diode von Masse her ist ...? wirkt eher wie ne verschobene Zweiweggleichrichtung, ohne Verdopplereffekt!
Hab Dir hier mal auf die Schnelle was gezeichnet:
Als Trafo sollte ein 20-Volt-Typ genügen....wenn Du allerdings eh mit ner Stabilisierung arbeitest, ist auch ein 24-Volt-Typ machbar, denn die gibt es eher...!
An A1 liegt die verdoppelte Spannung (plus) und an A2 minus (Masse)an.
Die nachfolgende Schaltung wäre nun die einfachste Möglichkeit zu stabilisieren...die Größe des Widerstandes errechnet sich aus der Spannung an A!, oder E1 minus der 55 Volt...ergibt den Spannungsabfall über R1, und diesen Wert nimmst Du durch die 0,1 Ampere...= R1 in Ohm.
Die 1KOhm sind nur als Beispiel, und haben nix mit dieser Schaltung zu tun!
|
BID = 180074
harzjoe Stammposter
   
Beiträge: 200 Wohnort: Blankenburg/Harz
|
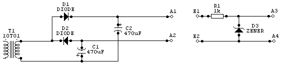
Ach so, jetzt macht es erst klick bei mir......also, bei diesen geringen Strömen, mach da nicht solchen Aufwand...
Nimm nen Flachtrafo, 2x 21 Volt mit jeweils ab etwa 0,2 Ampere (Reichelt...UI30/16,5 221....6,35 Euronen...Stand 2004)und dann versuche es mal mit folgender Schaltung:
A1 +55 Volt
A2 Masse
A3 +22 Volt
A4 -22 Volt
A5 +10 Volt
A6 +5 Volt
Die Spannungen +/- 22 Volt ließen sich, wenn notwendig, auch stabilisieren.
Jörg
|
BID = 180373
ElMaster Neu hier

Beiträge: 49
|
Hallo!
Danke für deine elegante Lösung für meine Speisung. So ist es natürlich wesentlich billiger und sollte für meine paar mA genügen.
Ich habe die Schaltung noch erweitert. da ich jetzt plus minus 18 anstatt +-22V brauche.
so stimmt die Schaltung oder?
100mA sollten schon fliessen können bei den 55V also brauche ich in etwa ein EL38/13.6 3.2VA der hat 2*24V an 2*66mA. das sollte dann schon genügen oder?
[ Diese Nachricht wurde geändert von: ElMaster am 30 Mär 2005 7:25 ]
|
BID = 180431
harzjoe Stammposter
   
Beiträge: 200 Wohnort: Blankenburg/Harz
|
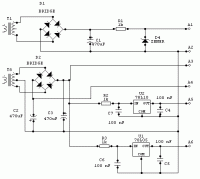
Moin,
Leider funktioniert das nicht so wie gedacht!
Du kommst um einen zweiten kleinen Trafo mit 2 x 12...15 Volt nicht umhin...(Reichelt EI 30/18215, 2,75 Teuronen)
Denn:
Die Erzeugung der -18 Volt geht so nicht
Diese wird ja aus der Mittelanzapfung des Trafo gewonnen.
Nun haben wir ja schon für diesen Zweig eine Zweiweggleichrichtung mit 1/2 Brückengleichrichter zu Masse.
und damit dürfte die Diode fur + 18 Volt entfallen können.
Leider, und das war ein Denkfehler, dürften nun die - 18 Volt nicht mehr erzeugbar sein!
Und richtig, hab es ausprobiert.....!
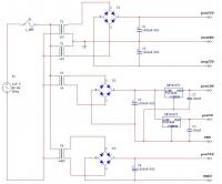
Neue Schaltung, neues Glück:
Spannungen an den Ausgängen, wie beschrieben,
die +/- 18 Volt kannst Du natürlich auch wieder über 18-Volt-Regler einstellen!
|
BID = 180434
harzjoe Stammposter
   
Beiträge: 200 Wohnort: Blankenburg/Harz
|
kleiner Fehler, sofort korrigiert:
|
BID = 180436
harzjoe Stammposter
   
Beiträge: 200 Wohnort: Blankenburg/Harz
|
und noch was:
bei den geringen Strömen kannst Du statt der Reglerbausteine nur mit je einer Zehnerdiode stabilisieren. Sparst Dir dann die Beschaltungen der Regler mit den Kondensatoren und evtl. je einer Rücklaufdiode!
Nur Vorwiderstand und Z-Diode.....!
Jörg
|
BID = 180732
ElMaster Neu hier

Beiträge: 49
|
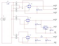
hey danke für all deine tipps und Schemas!
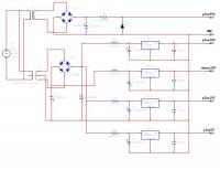
habe das Schema noch einmal neugezeichnet.
noch eine Frage zu den Trafos. Unten einen 2x15 V mit 2x66mA 2VA. sollte so passen oder?
Oben bräuchte ich einen 2x24V mit 2x104mA 5VA. stimmt das?
nur finde ich diesen Trafo niergends in einem Onlineshop.
mfg
ElMaster
|