| Autor |
PAR36 an TRIAC Suche nach: triac (3641) |
|
|
|
|
BID = 69368
SimonC Gelegenheitsposter
  Beiträge: 85 Wohnort: Hof
|
|
Hallo mal wieder...
denke ne einfache Frage:
Kann ich PAR-Spots an einem Dimmer betreiben?
Die Spots haben intern einen 6,5V Trafo. Der Dimmer besitzt eine Phsenschnittansteuerung und einen TIC206D als Leistungstriac.
Gibt es Probleme mit der Phasenschnittansteuerung und Trafo?
(Auschaltströme in Spule?)
Wenn nicht Primärseitig an den Trafo, ist es dann möglich die 6,5V mit dem Triac zu dimmen?
danke schonmal... |
|
BID = 69370
Benedikt Inventar
      Beiträge: 6241
|
|
Theoretisch ja, aber:
Am TRIAC fallen etwa 2V ab, wenn der TRIAC an ist, d.h. von den 6V bleiben dir noch 4V übrig !
|
|
BID = 69371
SimonC Gelegenheitsposter
  Beiträge: 85 Wohnort: Hof
|
hm... schlecht! 4V werden net ganz reichen, wird weng dunkel werden!
Was ist mit primär 230V dimmen? Überspannungsdiode vielleicht?
|
BID = 69376
perl Ehrenmitglied
       
Beiträge: 11110,1 Wohnort: Rheinbach
|
Überspannungskrimskrams ist nicht nötig.
Ein geeignetes Snubber-Netzwerk, das für kleine Trafos austreicht, ist wahrscheinlich schon aus Störschutzgründen im Dimmer enthalten.
Vermutlich kannst du einfach auf der Primärseite dimmen. Kontrollier mal, ob die Regelkurve ordentlich ohne Sprünge ist und ob der Trafo in verschiedenen Einstellungen nicht zu heiß wird.
_________________
Haftungsausschluß:
Bei obigem Beitrag handelt es sich um meine private Meinung.
Rechtsansprüche dürfen aus deren Anwendung nicht abgeleitet werden.
Besonders VDE0100; VDE0550/0551; VDE0700; VDE0711; VDE0860 beachten !
|
BID = 69380
2SJ200 Schreibmaschine
     Beiträge: 1942 Wohnort: Österreich
|
es gibt übrigens auch phasenabschnittdimmer die kam dann auch problemlos primär vor den trafo schalten kann (nur falls wer schlampig lest hier -> phasenABSCHNITTdimmer
|
BID = 69406
ICEbAIR Neu hier

Beiträge: 31
|
Meines Wissens befindet sich in einem PAR36 Strahler kein elektronisch geregelter Trafo.
Wenn dem so ist darf man KEINEN PhasenaBschnittsdimmer nehmen.
|
BID = 69422
SimonC Gelegenheitsposter
  Beiträge: 85 Wohnort: Hof
|
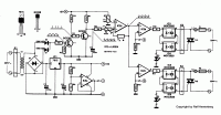
Hier ist mal der Plan von den Dimmern...
Im Strahler ist nut ein Trafo 6V/30W, keine weitere Elektronik!
Snubber-Netzwerk gibs da keines...Wenn ich eins brauch, könnte mir jemnand sagen wie sowas zu berechnen ist...
[ Diese Nachricht wurde geändert von: SimonC am 15 Mai 2004 12:04 ]
|
BID = 69429
2SJ200 Schreibmaschine
     Beiträge: 1942 Wohnort: Österreich
|
Zitat :
ICEbAIR hat am 15 Mai 2004 08:08 geschrieben :
|
Meines Wissens befindet sich in einem PAR36 Strahler kein elektronisch geregelter Trafo.
Wenn dem so ist darf man KEINEN PhasenaBschnittsdimmer nehmen.
|
gibt aber auch hier geeignete dimmer (sind auch abschnittdimmer):
http://www.elv-downloads.de/service.....M.pdf
der zB.
|
BID = 69439
SimonC Gelegenheitsposter
  Beiträge: 85 Wohnort: Hof
|
Habe ich das jetz alles richtig verstanden?
Trafo dimmbar ja, aber nur mit Spezial-IC (wie in ELV Schaltung). -> Hochgeladene Schaltung unbrauchbar für Trafo, da Trafo übersättigt ->  ?
Dann war da noch das Snubber-Netzwerk, wo ich keinen Plan davon hab...
Da der Dimmer bereits 8 mal aufgebaut ist bleibt mir dann wohl nur normale Lampen zu nehmen...
So, und wo bekommt man dann billige, farbige 230V-Reflektor Lampen her? Nicht wie bei Conrad für 3€ das Stück?
Wie steht es eigentlich mit der Lebensdauer von den PAR36 im Gegenstatz zu Reflektorlampen bei ständigem an/aus?
|
BID = 69546
ICEbAIR Neu hier

Beiträge: 31
|
@2SJ200 das ist doch ein Anschnittsdimmer in dem pdf(?)
Zu der Schaltung kann ich nichts sagen, aber falls du wirklich unbedingt normale lampen brauchen solltest:
ich habe bei Ebay 20 Bunte reflektorlampen (E27 60W) für 18€ gekauft. Musste einfach ma gucken...
|
BID = 69547
2SJ200 Schreibmaschine
     Beiträge: 1942 Wohnort: Österreich
|
mhm, da hab ich was verwechselt glaub ich ;)
|
BID = 69716
SimonC Gelegenheitsposter
  Beiträge: 85 Wohnort: Hof
|
Hm... könnte sich vielleicht trotzdem nochmal jemand meine Dimmerschaltung angucken und sagen obs da net doch ne Möglichkeit für Trafo gibt 
|
BID = 69732
tixiv Schreibmaschine
    
Beiträge: 1492 Wohnort: Gelsenkirchen
|
Häng doch einfach Deinen Trafo drann, und probier ob es geht! Normalerweise dürfte da nichts bei kaputt gehen. Wenn der Trafo dann zu heiss läuft weisst Du bescheid. Ein Snubber Netzwerk ist nix anderes als ein 10 Ohm Widerstand mit einem 22nF X2 Kondensator in Reihe. Das Ding kommt dann parallel zum Triac zwischen die Hauptanschlüsse.
|