| Autor |
Drehzahlstellung mit Transistoren Suche nach: transistoren (8044) |
|
|
|
|
BID = 136327
Paule Gerade angekommen Beiträge: 17
|
|
Hallo, ich möchte für einen Gleichstrom-Spielzeugmotor die Drehzahl mittels Transistoren regeln, Signal 0=0V, 1=2V, 2=3V, 3=4V, 4=5V. Hat nicht jemand eine Idee? Ich währ Euch sehr dankbar |
|
BID = 136336
giwer Stammposter
   
Beiträge: 202
|
|
Eine Drehzahlregelung mittels Spannungsänderung ist nicht die beste Methode, da die Drehzahl sehr lastabhängig wird. Wenn Du ein PWM –IC verwendest, dann könntest Du die Drehzahl mit einem Poti stufenlos Regeln.
Ein par von vielen PWM- IC’S
UC3825,UC3842,TL494,SG3525..
|
|
BID = 136351
Paule Gerade angekommen Beiträge: 17
|
Oh Jeh, das versteh ich doch alles garnicht  . Ne ich hab das als Hausaufgabe auf. Die Last kann vernachlässigt werden, es geht nur um die Ausgangsspannung zum jeweiligen Eingangssignal. Wir haben jetzt die FET`s durch und sollen uns mal Gedanken machen, ich hab nur keinen Ansatz. mfg Paule.
|
BID = 136363
Otiffany Urgestein
     
Beiträge: 13779 Wohnort: 37081 Göttingen
|
Hi,
schau mal unter Styropoorsäge. Diese Schaltung müßte sich auch zur Regelung eines kleinen Gleichstrommotors eignen.
Gruß
Peter
|
BID = 136390
Paule Gerade angekommen Beiträge: 17
|
Hi, wo find ich das den? Die Suchfunktion verweist nur auf meinen Beitrag 
|
BID = 136493
Morgoth Schreibmaschine
    
Beiträge: 2930 Wohnort: Rockenhausen (Pfalz)
|
vllt hilft es Styropor mit nur einem "o" zu schreiben
_________________
Es irrt der Mensch solang er strebt
|
BID = 136568
Otiffany Urgestein
     
Beiträge: 13779 Wohnort: 37081 Göttingen
|
Hi,
schau unter Thermosäge!
Gruß
Peter
|
BID = 136731
2SJ200 Schreibmaschine
     Beiträge: 1942 Wohnort: Österreich
|
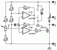
oder versuch einfach des,
R4, R5 und R8 generieren hie eine steuerspanung die den motor steuert,kA ob die werte stimmen, vorallem steht beim poti nix, geb zu des is etwas ungurt, aber des poti muss etwa ein halbes volt unter bzw. über die halbe versorgung regeln dann sollt sichs mim regelbereich genau 0...100% ausgehn...
hier sitzt in der endstufe ein IRF540, den wirst vermutlich nicht benötigen, da tuts ein kleiner bipolarer vermutlich auch schon ganz gut, der IRF is dahe drin da ich mit diese schaltung einen 60W dc lüfter von einem ~7kW dieselbrenner betreibe
|
BID = 136737
giwer Stammposter
   
Beiträge: 202
|
Was meinst Du genau mit 0=0V, 1=1V, 2=3V...?
Sind das 5 Steuerleitungen oder eine Leitung mit variabler Spannung (0V,1V,2V,3V und 4V) ?. Wie sieht die Spannungsversorgung aus?. Beschreibe die Aufgabe genauer.
|
BID = 137259
Paule Gerade angekommen Beiträge: 17
|
Danke an alle, haben es heute mit nur 4 Transistoren gezeigt bekommen. Es sollte die Eingangspannung von 1-4V für Befehle (vorwärts, rückwärts, rechts, links) benutzt werden. Lehrmethode VERSUCH-IRRTUM  . Wir machen nun mit IC`s weiter.
|
BID = 137262
2SJ200 Schreibmaschine
     Beiträge: 1942 Wohnort: Österreich
|
du wolltest die drehrichtungen damit bestimmen ???
hier sind alle eben einer dreahzahlreglung ausgegeangen :)
|
BID = 137309
Otiffany Urgestein
     
Beiträge: 13779 Wohnort: 37081 Göttingen
|
Ja, Ja,
deutsche Sprache, schwere Sprache. 
|
BID = 137555
sam2 Urgestein
     
Beiträge: 35321 Wohnort: Franken (bairisch besetzte Zone)
|
Er hatte in eigentlich verständlichem Deutsch klar geschrieben:
"...für einen Gleichstrom-Spielzeugmotor die Drehzahl mittels Transistoren regeln"
Wenn dann doch etwas ganz anderes gemeint gewesen sein sollte, ist alles weitere zwecklos!
Dann lieber irgendein Gestottere, dann weiß man wenigstens, daß man nix glauben darf...
|