LED modulieren Im Unterforum LED Alles über Leuchtdioden - Beschreibung: Probleme mit Leuchtdioden, LED
| Autor |
LED modulieren Suche nach: led (32778) |
|
|
|
|
BID = 86733
highnec Gerade angekommen
Beiträge: 1
|
|
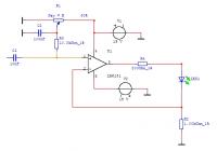
Hallo,
bei dem Versuch eine LED zu modulieren, habe ich eine kleine Schaltung aufgebaut. Es ist ein Operationsverstaerker "LM6181 CURRENT FEEDBACK OP-AMP" benutz, der bis zu 100MHz schaffen sollte.
Leider wird der OP sehr schnell heiß. Das Ausgangssignal liegt immer im Maximum von 15V.
Gedacht hatte ich mir die Funktion so:
Zu einem best. Vorstrom soll ein modulierter Strom hinzukommen, der dann die LED zum leuchten bringen sollte.
Mit einem anderen OP(TL081) gibt es nicht solche Probleme. Leider ist dieser zu langsam und erzeugt nur geringe Amplituden bei hoeheren Frequenzen.
Es scheint, dass der LM6181 zu empfindlich ist und gleich bis zum Anschlag aussteuert.
Was ich bräuchte wäre eine gleichmäßiger Amplitudengang/Phasengang bis ca. 30 MHz.
Falls einem da eine Idee kommt wäre ich sehr glücklich.
|
|
BID = 86884
perl Ehrenmitglied
       
Beiträge: 11110,1 Wohnort: Rheinbach
|
|
Zitat :
| | Leider wird der OP sehr schnell heiß. Das Ausgangssignal liegt immer im Maximum von 15V |
Weil R2 viel zu groß ist, brauchst du eine unverhältnismäßig hohe Versorgungsspannung und entsprechend viel Leistung.
Außerdem wirst du auf diese Art eine LED nicht schnell genug modulieren können, weil ihre Kapazität zu hoch ist und damit die RC-Zeitkonstanten zu groß.
In einem 50 Ohm System würde es vermutlich klappen.
Wenn allerdings das Ausgangssignal stets auf dem höchsten Wert liegt, und nicht auf das Poti reagiert, ist wohl schon etwas im Eimer.
_________________
Haftungsausschluß:
Bei obigem Beitrag handelt es sich um meine private Meinung.
Rechtsansprüche dürfen aus deren Anwendung nicht abgeleitet werden.
Besonders VDE0100; VDE0550/0551; VDE0700; VDE0711; VDE0860 beachten !
[ Diese Nachricht wurde geändert von: perl am 29 Jul 2004 2:20 ] |
|
|
Zum Ersatzteileshop
Bezeichnungen von Produkten, Abbildungen und Logos , die in diesem Forum oder im Shop verwendet werden, sind Eigentum des entsprechenden Herstellers oder Besitzers. Diese dienen lediglich zur Identifikation!
Impressum
Datenschutz
Copyright © Baldur Brock Fernsehtechnik und Versand Ersatzteile in Heilbronn Deutschland
gerechnet auf die letzten 30 Tage haben wir 18 Beiträge im Durchschnitt pro Tag heute wurden bisher 4 Beiträge verfasst © x sparkkelsputz Besucher : 187929710 Heute : 6807 Gestern : 17227 Online : 300 25.12.2025 9:42 17 Besucher in den letzten 60 Sekunden alle 3.53 Sekunden ein neuer Besucher ---- logout ----viewtopic ---- logout ----
|
xcvb
ycvb
0.0255310535431
|