| Autor |
Frage zu Kleinrelais 12VDC oder 5VDC und Reedrelais Suche nach: reedrelais (227) |
|
|
|
|
BID = 903022
Andi-872 Aus Forum ausgetreten
|
|
Hallo,
sind übliche Klein- und Kleinstrelais 12 oder 5 VDC oder auch Reedrelais geeignet für Dauerbetrieb? Halten die das lange (paar Jahre) aus, z.B. täglich 10 Stunden dauerhaft nonstop unter ihrer jeweiligen Betriebsspannung zu stehen, also täglich 10 Std. Relais-Anker angezogen? Oder gibt es für solchen Dauerbetrieb speziell gekennzeichnete und zu empfehlende Relais? (oder besser bi-stabile Relais nehmen - wobei dort inzwischen die Auswahl merklich geschrumpft ist)
Andi |
|
BID = 903030
dl2jas Inventar
     
Beiträge: 9913 Wohnort: Kreis Siegburg
|
|
Ich sehe da kein Problem!
Voraussetzung ist natürlich, daß man vernünftige Qualität kauft. Ob großes oder kleines Relais, die Lebensdauer ist hauptsächlich abhängig von der Anzahl der Schaltzyklen, steht üblicherweise im Datenblatt.
DL2JAS
_________________
mir haben lehrer den unterschied zwischen groß und kleinschreibung und die bedeutung der interpunktion zb punkt und komma beigebracht die das lesen eines textes gerade wenn er komplizierter ist und mehrere verschachtelungen enthält wesentlich erleichtert |
|
BID = 903033
Andi-872 Aus Forum ausgetreten
|
Danke. Dass also die Ankerspule zu heiss wird und deswegen evt. durchbrennt oder sowas... das sollte wohl eigentlich nicht passieren... ? (bei Einhaltung der techn. Parameter natürlich)
In den Datenblättern findet man zwar keine derartige (zeitliche) Einschränkungen, aber man hat ja schon Pferde k..... sehen.
Andi
|
BID = 903034
Tom-Driver Inventar
     
Beiträge: 8786 Wohnort: Berlin-Spandau
|
Früher einmal, als so etwas noch kritisch war, wurde in den Datenblättern (und ggf. direkt auf dem Gerät) eine evtl. Einschränkung deutlich (!) kenntlich gemacht - z.B. "50% ED" oder "DUTY 0.5" für eine maximale Einschaltdauer von 50 Prozent.
Heute kannst Du, wenn nichts dergleichen im Datenblatt darauf hinweist, davon ausgehen, daß ein Relais durchaus für 100% ED (=Dauerbetrieb) geeignet ist - solange die geforderten Rahmenbedingungen eingehalten werden.
Gruß,
TOM.
_________________
[x] <= Hier Nagel einschlagen für neuen Monitor!
|
BID = 903044
perl Ehrenmitglied
       
Beiträge: 11110,1 Wohnort: Rheinbach
|
Zitat :
| | sind übliche Klein- und Kleinstrelais 12 oder 5 VDC oder auch Reedrelais geeignet für Dauerbetrieb? |
No Problem.
Aber denke auch an die Kontakte. Das Schalten von Gleichstrom belastet diese mehr als in vergleichbaren Wechselstromkreisen und für das Schalten kleinster Leistungen (z.B. Mikrofone, Thermoelemente) ist das Beste (Gold) gerade gut genug.
Kontakte die bereits höhere Leistungen geschaltet haben, sollte man dafür nicht mehr verwenden.
Kontaktprobleme können auch durch Umweltchemikalien, wie ausgasende Kunststoffe, verursacht werden, die isolierende Beläge auf den Kontakten bilden.
Silikonöle z.B. sind dafür bekannt wegen ihrer extrem niedrigen Oberflächenspannung überall dorthin zu kriechen, wo sie nichts zu suchen haben.
Auf den Kontakten schliesslich verbrennen sie und bilden dort eine Schicht aus gut isolierendem und mechanisch widerstandsfähigem SiO 2.
|
BID = 903060
Andi-872 Aus Forum ausgetreten
|
Danke
|
BID = 905463
db3sa Stammposter
   
Beiträge: 224 Wohnort: Spraitbach
|
Hallo,
oft werden die Relais mit einem hohen Strom "angezogen" und dann mit einem wesentlich niedrigeren gehalten.
MfG
|
BID = 905487
Rafikus Inventar
      Beiträge: 4221
|
Hallo,
Zitat :
db3sa hat am 12 Nov 2013 17:41 geschrieben :
|
oft werden die Relais mit einem hohen Strom "angezogen" und dann mit einem wesentlich niedrigeren gehalten.
|
Wo und wie wird das gemacht? In welchen Bereichen wird sowas angewandt?
Gilt das für alle Relais?
Rafikus
|
BID = 905505
db3sa Stammposter
   
Beiträge: 224 Wohnort: Spraitbach
|
Hallo,
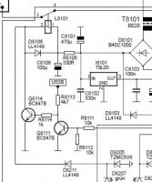
z. B. wird in einem TV Gerät von Loewe Q4000
das Einschaltrelais über einen geladenen Elko (C8106) angezogen, mit einem Widerstand(R8106) zur Versorgungsspannung gehalten.
MfG
[ Diese Nachricht wurde geändert von: db3sa am 12 Nov 2013 21:01 ]
|