Problem mit Audioverstärker

Im Unterforum Projekte im Selbstbau - Beschreibung: Selbstbau von Elektronik und Elektro

Elektronik Forum Nicht eingeloggt       Einloggen       Registrieren




[Registrieren]      --     [FAQ]      --     [ Einen Link auf Ihrer Homepage zum Forum]      --     [ Themen kostenlos per RSS in ihre Homepage einbauen]      --     [Einloggen]

Suchen


Serverzeit: 28 12 2025  15:42:43      TV   VCR Aufnahme   TFT   CRT-Monitor   Netzteile   LED-FAQ   Oszilloskop-Schirmbilder            


Elektronik- und Elektroforum Forum Index   >>   Projekte im Selbstbau        Projekte im Selbstbau : Selbstbau von Elektronik und Elektro


Autor
Problem mit Audioverstärker

    







BID = 489793

McKlappstuhl

Neu hier



Beiträge: 21
Wohnort: Rankweil
 

  


HI,
Ich bin bereits seit längerer Zeit im Rahmen eine Schulprojektes an einem kleinen Audioverstärker dran.
Leider funktioniert er jedoch nicht richtig.

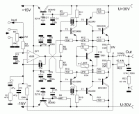
Der Vorverstärker alleine funktioniert ausgezeichnet, aber sobald man die Gegentaktendstufe dranhängt wird das Signal auf 5V Spitze/Spitze begrenzt, mit den Potis in den Stromquellen (IC2, und IC3) lässt sich das nicht ändern, nur die Grenzen können verschoben werden (z.B. von -2,5V bis +2,5v auf -2V bis +3V) aber die "5V-Breite" bleibt erhalten.

Ich habe im Anhang den Schaltplan (eagle) ich hoffe es gibt hier ein paar User die mir helfen können.

Danke schon mal.

mfg
McKlappstuhl

BID = 490082

teotihuacan

Gesprächig



Beiträge: 170
Wohnort: Winterlingen
ICQ Status  

 

  

Schick doch bitte den Schaltplan in einem anderen Format, am besten als Grafik, ich kann diese Datei hier nicht öffnen (ist ne txt-Datei, keine Eagle-Datei), wird wohl anderen Usern genauso gehen...

Welches Signal wird denn begrenzt? Das Ausgangssignal der Endstufe oder des Vorverstärkers?

BID = 490088

wweidner

Gelegenheitsposter



Beiträge: 64
Wohnort: nürnberg

Hallo,

Habs mal als Bild umgewandelt.



BID = 490110

perl

Ehrenmitglied



Beiträge: 11110,1
Wohnort: Rheinbach

Kann mir mal jemand verraten, wozu die Trickschaltungen mit IC2 und IC3 gut sein sollen, wenn sich das mit einem gewöhnlichen Transistor eleganter und besser realisieren lässt ?


_________________
Haftungsausschluß:



Bei obigem Beitrag handelt es sich um meine private Meinung.



Rechtsansprüche dürfen aus deren Anwendung nicht abgeleitet werden.



Besonders VDE0100; VDE0550/0551; VDE0700; VDE0711; VDE0860 beachten !

BID = 490717

sycatern

Gelegenheitsposter



Beiträge: 74
Wohnort: Berlin-13437
Zur Homepage von sycatern

Die Stromquellen sind wahrscheinlich der Grund fuer
das Problem. Mir leuchtet die Funktion nicht ganz ein, aber
diese koennten ab einer gewissen Spannung sozusagen
blockieren.
Ausserdem werden in der Praxis meist Zehnerdioden mit Spannungswerten
kleiner 3V als Spannungsreferenz verwendet,etwa 2 Dioden in Reihe ueber
denen dann 1,2 Volt in Durchlassrichtung anliegen oder eine Rote LED
mit 1,4Volt.
Das ganze sieht irgendwie nach einer Theorieschaltung oder Messschaltung aus.
Die LM 258 sind nicht sehr rauscharm eher fuer Regelungstechnik als Audio.
der RC4558 oder LM833,NE5532 werden da bessere Daten liefern.Der BDX54 wird
direkt der BDX53 ueber 3 Dioden 1N4002 bis 4007 oder aehnliche 1A Standarddioden
mit einem Widerstand 2K2-4K7 1W oder einer Konstantstromquelle mit Transistor
angeschlossen.




BID = 491142

McKlappstuhl

Neu hier



Beiträge: 21
Wohnort: Rankweil

HI,
mittlerweile funktioniert das ganze.
Wir haben die 13V Zenerdiode durch eine 2,7V ersetzt und den Widerstand der den Strom bestimmt (Poti und Widerstand in der Stromquelle) angepasst.
es lag tatsächlich daran, dass der OP in der Stromquelle 13V aussteuern musste, und folglich für den Vorverstärker nur noch ~2V übrig blieben.

Der LM wurde durch einen OPA2277 ersetzt (bessere Phase usw.)

Das Projekt wurde komplett gemessen, und wir sind auf THD+N von 0,004% bei 2kHz gekommen. bei höheren Frequenzen steigt er allerdings aufgrund der fehlenden Frequenzbegrenzung am Ausgang.
gemittelt kommen wir auf etwa 0,2 im hörbaren Bereich.

danke für die Antworten.

mfg
McKlappstuhl


Zurück zur Seite 1 im Unterforum          Vorheriges Thema Nächstes Thema 


Zum Ersatzteileshop


Bezeichnungen von Produkten, Abbildungen und Logos , die in diesem Forum oder im Shop verwendet werden, sind Eigentum des entsprechenden Herstellers oder Besitzers. Diese dienen lediglich zur Identifikation!
Impressum       Datenschutz       Copyright © Baldur Brock Fernsehtechnik und Versand Ersatzteile in Heilbronn Deutschland       

gerechnet auf die letzten 30 Tage haben wir 17 Beiträge im Durchschnitt pro Tag       heute wurden bisher 6 Beiträge verfasst
© x sparkkelsputz        Besucher : 187990804   Heute : 10031    Gestern : 11123    Online : 310        28.12.2025    15:42
13 Besucher in den letzten 60 Sekunden        alle 4.62 Sekunden ein neuer Besucher ---- logout ----viewtopic ---- logout ----
xcvb ycvb
0.0397038459778