| Autor |
Transformator richtig anschließen Suche nach: transformator (1313) |
|
|
|
|
BID = 457088
Radio Gesprächig
  
Beiträge: 119
|
|
Ich habe das jetzt so gemacht wie hier beschrieben...
Sekundar hatte ich erstmal offen gelassen und für jede wicklung gemessen..Auf dem Trafo steht ja pro Ausgangswicklung 9V.
Habe mal eine Ausgangswickluing gemessen bevor ich sie zusammen schließe..da kommt keine 9 Volt sondern 11.38V Pro Wicklung sind das zusammengeschaltet 22-22.76V ein bissel viel oder?
Habe mal die Schaltung angehangen die da hinter soll...geht da nicht einiges zu bruch? |
|
BID = 457089
faustian.spirit Schreibmaschine
    
Beiträge: 1388 Wohnort: Dortmund
|
|
Leerlaufspannungen sind bei normalen Transformatoren stets erheblich höher als Spannungen unter Vollast. Vergiss auch nicht den *1.41 Effekt (minus zwei VF) am Gleichrichter. Und die Toleranz der Netzspannung, die der Trafo natürlich auf die Sekundärseite weitergibt.
Was zu Bruch geht oder nicht, wird durch die Spannungsfestigkeit der Bauteile bestimmt |
|
BID = 457090
sam2 Urgestein
     
Beiträge: 35321 Wohnort: Franken (bairisch besetzte Zone)
|
Ähm., doch zurück zu Adam un sine Fru...
Also:
1) Du hast die Leerlaufspannung gemessen. Die muß immer höher sein als die unter (Nenn-) Last.
2) Was da alles Rauchzeichen geben wird, sagen Dir die Datenblätter der Spannungsregler.
3) Für eine symmetrische 5V-Versorgung liegt die Ausgangsspannung des Trafos schon arg hoch. Zwar ist das mit den richtigen Bauteilen schon hinzubekommen, aber mit mäßigem Wirkungsgrad. Hast Du schonmal die Verlustleistung überschlagen...?
-Edit sagt: Verlustleistung, nicht Verlustleitung...
[ Diese Nachricht wurde geändert von: sam2 am 13 Sep 2007 14:45 ]
|
BID = 457103
Radio Gesprächig
  
Beiträge: 119
|
Ich muss schon sagen das ich nun ein wenig perplex bin...die guten Leute von Conrad meinten das würde reichen und da würd auch noch einiges Abfallen..als ich heute die 11.33 V pro ausgangswicklung gemessen habe ..war ich schon verdutzt...was mache ich nun?
|
BID = 457105
Benedikt Inventar
      Beiträge: 6241
|
Das passt schon, solange du den Kühlkörper ausreicht groß machst.
Ich verwende meist einen 7-8V Trafo für eine Schaltung die per 5V Regler versorgt werden sollte.
|
BID = 457106
Radio Gesprächig
  
Beiträge: 119
|
Das hatte ich auch eigentlich vor 7-8 volt zu nutzen....Kühlkörper habe ich beiden Festspannungsreglern spenndiert...fragt sich nur was ausreichend ist?? Kühlkörper auch von Conrad
|
BID = 457145
perl Ehrenmitglied
       
Beiträge: 11110,1 Wohnort: Rheinbach
|
Zitat :
| | .Kühlkörper habe ich beiden Festspannungsreglern spenndiert...fragt sich nur was ausreichend ist? |
Das merkst du, wenn der Regler abregelt, weil es ihm zu warm wird. Mehr passiert dabei nicht.
Denke aber daran, daß das Gehäuse der Regler (und dementsprechend der Kühlkörper evtl.) nicht potentialfrei ist.
Technologisch bedingt ist bei den allermeisten ICs, also nicht nur Reglern, das Gehäuse mit dem negativsten Anschluss verbunden.
_________________
Haftungsausschluß:
Bei obigem Beitrag handelt es sich um meine private Meinung.
Rechtsansprüche dürfen aus deren Anwendung nicht abgeleitet werden.
Besonders VDE0100; VDE0550/0551; VDE0700; VDE0711; VDE0860 beachten !
|
BID = 457160
Radio Gesprächig
  
Beiträge: 119
|
Das Gehäuse ist mit nichts verbunden bei mir..dort ist nur der Festspannungsregler angeschraubt
|
BID = 457164
Mr.Ed Moderator
      
Beiträge: 36334 Wohnort: Recklinghausen
|
Falsch!
Das Gehäuse vom Regler ist mit einem Anschlusspin verbunden und somit nicht Potentialfrei! Somit ist dein Gehäuse mit etwas verbunden! Deswegen gibt es spezielles Befestigungsmaterial um den isoliert zu montieren.
_________________
-=MR.ED=-
Anfragen bitte ins Forum, nicht per PM, Mail ICQ o.ä. So haben alle was davon und alle können helfen. Entsprechende Anfragen werden ignoriert.
Für Schäden und Folgeschäden an Geräten und/oder Personen übernehme ich keine Haftung.
Die Sicherheits- sowie die VDE Vorschriften sind zu beachten, im Zweifelsfalle grundsätzlich einen Fachmann fragen bzw. die Arbeiten von einer Fachfirma ausführen lassen.
|
BID = 457185
Radio Gesprächig
  
Beiträge: 119
|
Also um es richtig zu verstehen ... Ich muß etwas zwischen Gehäuse und Festspannungsregler (unterscheibe aus Plastik oder etwas ähnliches) legen damit ich keine Probleme habe...Was ich aber nicht verstehe ist...das dass Gehäuse ja mit nichts verbunden ist um ein Kurzschlúss zu erzeugen.???
|
BID = 457353
Radio Gesprächig
  
Beiträge: 119
|
Wenn ich jetzt zwischen den 7805 und dem Kühlkörper ein Glimmscheibe lege haben doch beide immernoch kontakt durch die Befestigungsschraube?
|
BID = 457373
Racingsascha Schreibmaschine
    
Beiträge: 2247 Wohnort: Gundelsheim
|
Da gibts kleine Plastiknippel die man in das Befestigungsloch des TO220-Gehäuses steckt um die Schraube zu isolieren. Kuck mal in einem alten PC-Netzteil nach. Da kriegt man dann auch diese grauen Silikon-Unterlagen. Man könnte auch Schrauben aus Plastik nehmen, weiß aber nicht ob die dafür geeignet sind.
_________________
Fnord ist die Quelle aller Nullbits in deinem Computer.
Fnord ist die Angst, die Erleichterung, und ist die Angst.
Fnord schläft nie.
[ Diese Nachricht wurde geändert von: Racingsascha am 14 Sep 2007 15:20 ]
|
BID = 457406
Radio Gesprächig
  
Beiträge: 119
|
Danke für den Tip werd gleich mal nachschauen
|
BID = 457686
Radio Gesprächig
  
Beiträge: 119
|
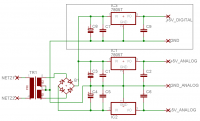
Habe jetzt das Netzteil genau so aufgebaut wie im Anhang die Skizze
Meine Ausgangsspannung nach dem Festspannungsregler ist 4.79 V
Die Negative Spannung liegt bei -16 V
Schon direkt nach dem Gleichrichter liegen die -16V
und Positiv 5.68V
Wieso?
Fehlt da eine Last?
Was kann ich tun?
|
BID = 457693
Radio Gesprächig
  
Beiträge: 119
|
[ Diese Nachricht wurde geändert von: Radio am 16 Sep 2007 17:14 ]
|