| Autor |
|
Signal 0-5MHz galvanisch trennen |
|
|
|
|
BID = 413564
Benedikt Inventar
      Beiträge: 6241
|
|
Hat jemand eine Idee, wie ich ein (Video-)Signal galvanisch trennen kann ? Ich muss 2kV überwinden und habe auf der Empfängerseite keine Hilfsspannung zur Verfügung. Am Ausgang bräuchte ich etwa 50-100Vss.
Das ganze dient als Helligkeitsregelung für eine Oszilloskopbildröhre, deren Kathode leider auf -2kV liegt (gegenüber der restlichen Schaltung und der Signalquelle).
Mein bisheriger Ansatz war:
Videosignal -> Verstärker auf 100Vss -> 2,5kV Kondensator um die -2kV zu überwinden. Aber damit kann ich leider keine DC Signale übertragen, was etwas störend ist, da ich zusätzlich noch ein Poti auf -2kV Potential brauche.
Ich möchte aber die Bildhelligkeit per Mikrocontroller steuern, daher muss ich auch die DC Information mitübertragen.
Ein möglicher Ansatz wäre ein Optokoppler, nur sind die meisten OK dafür ein wenig zu langsam und verkraften nicht genügend Spannung. Die notwendige Spannung für die Kathode um die Helligkeit einzustellen, wird aus einem Spannungsteiler gewonnen, durch den <500µA fließen.
|
|
BID = 413680
Beckenrandschwimmer Schreibmaschine
    
Beiträge: 1923 Wohnort: Altrip
|
|
Also mit einem Kondnesator/ Übertrager bekommst du keine Gleichspannung übertragen.
Aber so könnte es gehen:
einen 2. Übertrager nehmen --> Wechselspannung übertragen --> Gleichrichten --> die Spannungen in Reihe schalten.
Oder einen DC/DC Wandler, der die 2kV Trennspannung aushält nehmen --> Optokoppler --> Schaltung, die diese hohe Spannung aushält. Das müsste doch gehen, oder?
[ Diese Nachricht wurde geändert von: Beckenrandschwimmer am 12 Mär 2007 21:55 ] |
|
BID = 413691
wulf Schreibmaschine
    
Beiträge: 2246 Wohnort: Bozen
|
hallo,
ich hab ne idee: das signal mit schnell genug abtasten und damit übertragen:
http://www.analog.com/en/prod/0,2877,ADUM1100,00.html
mfg wulf
edit: ach sch***** die dinger halten nicht 2,5kVrms auf dauer aus. auf dauer gehen nur 560Vpeak.
[ Diese Nachricht wurde geändert von: wulf am 12 Mär 2007 22:10 ]
|
BID = 413751
perl Ehrenmitglied
       
Beiträge: 11110,1 Wohnort: Rheinbach
|
Zitat :
| | dient als Helligkeitsregelung für eine Oszilloskopbildröhre |
Reicht es den Digitalwert An/Aus zu übertragen, dann kannst du ja in Schaltplänen von Scopes nachsehen, oder willst du einen Analogwert (Video) übertragen?
Eine nur DC-mäßige Helligkeitsreglung wird oft genug mit gewöhnlichen Potis und langen Kunststoffachsen gemacht.
Wenn du periodisch eine kurze dunkle Zeitspanne (Austastlücke) zur Verfügung hast, kann man auch Analogwerte gut mit einem simplen Koppelkondensator und zwei Klemmdioden übertragen.
_________________
Haftungsausschluß:
Bei obigem Beitrag handelt es sich um meine private Meinung.
Rechtsansprüche dürfen aus deren Anwendung nicht abgeleitet werden.
Besonders VDE0100; VDE0550/0551; VDE0700; VDE0711; VDE0860 beachten !
[ Diese Nachricht wurde geändert von: perl am 13 Mär 2007 3:01 ]
|
BID = 413764
Benedikt Inventar
      Beiträge: 6241
|
Zitat :
perl hat am 13 Mär 2007 02:54 geschrieben :
|
Zitat :
| | dient als Helligkeitsregelung für eine Oszilloskopbildröhre | Reicht es den Digitalwert An/Aus zu übertragen, dann kannst du ja in Schaltplänen von Scopes nachsehen, oder willst du einen Analogwert (Video) übertragen?
|
Ich habe beides vor, sowohl Video als auch An/Aus:
Das ganze soll eine Mischung aus Deko und Bastel Objekt werden: Ich dachte daran die komplette Ansteuerelektronik mitsamt der Bildröhre in ein Plexiglasgehäuse einzubauen so dass insgesamt nur 3 Eingänge reichen: X,Y,Z
Also 0..5V um X und Y Einzustellen, und 0..5V für die Helligkeit (oder so ähnlich).
Also ähnlich wie es Philips damals beim Experimentierkasten EE 2007/08 gemacht hat. Dort wurden allerdings die Ablenkplatten per Kondensatoren angesteuert und die Kathode lag auf fast Massepotential.
Es gibt aber Oszilloskope mit einem Z Eingang, der ebenfalls DC gekoppelt ist. Allerdings hatten allle Service Manuals dich ich gefunden habe keine solchen Eingang.
[ Diese Nachricht wurde geändert von: Benedikt am 13 Mär 2007 7:51 ]
|
BID = 413864
perl Ehrenmitglied
       
Beiträge: 11110,1 Wohnort: Rheinbach
|
Der klassische Weg geht über eine Anzahl von hintereinandergeschalteten Bipolartransisoren, deren Basisanschlüsse an einer (kapazitiv gestützten) Widerstandskette liegen.
Da diese Transistoren in Basisschaltung betrieben werden, haben sie keine Stromverstärkung, aber ein gutes Hochfrequenzverhalten.
Da SMD-Halbleiter ja kaum noch etwas kosten, würde ich auch mal daran denken, einfach eine Kette von Zenerdioden mit hohen Spannungen zu verwenden.
_________________
Haftungsausschluß:
Bei obigem Beitrag handelt es sich um meine private Meinung.
Rechtsansprüche dürfen aus deren Anwendung nicht abgeleitet werden.
Besonders VDE0100; VDE0550/0551; VDE0700; VDE0711; VDE0860 beachten !
|
BID = 413975
perl Ehrenmitglied
       
Beiträge: 11110,1 Wohnort: Rheinbach
|
Zitat :
| | Es gibt aber Oszilloskope mit einem Z Eingang, der ebenfalls DC gekoppelt ist. Allerdings hatten allle Service Manuals dich ich gefunden habe keine solchen Eingang. |
So, jetzt habe ich doch noch etwas gefunden. Manchmal weiß man ja nicht so ganz genau, was die Buchsen auf der Rückseite der eigenen Kisten so alles tun.
Lade dir mal das Servicemanual des HP180C, welches an verschiedenen Stellen im Netz zu finden ist (00180-90935 180C-D Service Aug76.pdf, ca. 6,5MB).
Das ist der Mainframe eines 100MHz Scopes, wird also wohl schnell genug für deine Zwecke sein, und es hat einen nicht kapazitiv gekoppelten Z-Eingang.
Ungefähr (je nach Quelle) auf Doppelseite 116,117 findest du die Beschaltung der CRT mit der Einkopplung des Unblanking Signals im Fusspunkt der Hochspannungswicklung.
Der zugehörige Verstärker befindet sich auf Doppelseite 108,109.
_________________
Haftungsausschluß:
Bei obigem Beitrag handelt es sich um meine private Meinung.
Rechtsansprüche dürfen aus deren Anwendung nicht abgeleitet werden.
Besonders VDE0100; VDE0550/0551; VDE0700; VDE0711; VDE0860 beachten !
[ Diese Nachricht wurde geändert von: perl am 14 Mär 2007 2:08 ]
|
BID = 413993
Benedikt Inventar
      Beiträge: 6241
|
Danke !
Ich hatte in den letzten Tagen schon dutzden Servicemanuals runtergeladen (5-15min pro Manual mit ISDN...), aber irgendwie immer nur die falschen: Entweder hatten die garkeinen Schaltplan drin, oder der Z Eingang fehlte oder war AC gekoppelt (es waren meist sehr alte Oszis.)
Die Schaltung ist aber gemein: Man braucht eine genau passende Hilfwicklung, die ich leider nicht habe.
Ich versorge die Bildröhre meist mit einem Trafo aus einem Laserdrucker, den ich mit einer Rechteckspannung ansteuere um 2kVss zu erhalten. Diese Spannung wird dann mittels 2er kleiner Kaskaden auf -2kV und +3kV erhöht. Die Spannung ist aber etwas Lastabgängig, nicht ganz sauber und vor allem unstabilisiert. Daher hatte ich bisher auch ein paar Probleme mit der AC Kopplung, da man Reste der Rechteckimpulse als Muster im Bild sah.
Es kommt für mich also nur eine Schalung in betracht, die nicht auf einen festen Spannungswert zwischen Masse und Gitter angewiesen ist.
[ Diese Nachricht wurde geändert von: Benedikt am 14 Mär 2007 8:34 ]
|
BID = 414063
perl Ehrenmitglied
       
Beiträge: 11110,1 Wohnort: Rheinbach
|
Zitat :
| | Spannung ist aber etwas Lastabgängig, nicht ganz sauber |
Das solltest du als erstes in Ordnung bringen.
Das Problem ist, daß man zum schnellen Umladen der Kapazitäten relativ große Ströme braucht, die auf der Hochspannungsseite i.d.R. nicht zur Verfügung stehen.
Wenn du mal mit Schaltungskapazitäten von 30pF rechnest, dürfte der Innenwiderstand des Treibers bei 5MHz 3dB-Grenzfrequenz maximal 1kOhm sein.
Für eine Ansteuerung mit 14Vss müssten also rund 20mA zur Verfügung stehen. Wahrscheinlich kann man das relativ einfach mit einem kleinen Spannungswandler, der aus der Heizspannung der CRT versorgt wird, erledigen.
Ich bin nicht auf dem Laufenden, was aktuell an schnellen Optokopplern angeboten wird, aber ich habe von früher noch ein paar HCPL2531 für die bei R L=100 Ohm eine 3dB Frequenz von 3MHz angegeben wird. Mit etwas Frequenzkompensation sollte man damit also auch 5MHz schaffen.
Alternativ käme zur Potentialüberbrückung vielleicht auch ein kleiner Modulator (Die TV-ZF liegt bei knapp 40MHz und die Bandbreite des Videosignals ist etwa wie du forderst), sowie ein einfacher Dioden-Demodulator, evtl. auch ein Demodulator-Treiber-IC eines schwarz-weiss-Fernsehers, in Frage.
_________________
Haftungsausschluß:
Bei obigem Beitrag handelt es sich um meine private Meinung.
Rechtsansprüche dürfen aus deren Anwendung nicht abgeleitet werden.
Besonders VDE0100; VDE0550/0551; VDE0700; VDE0711; VDE0860 beachten !
|
BID = 414170
Benedikt Inventar
      Beiträge: 6241
|
Ich habe mal weiter gesucht, und sogar was gefunden:
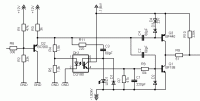
Bei einem Hameg Oszilloskop wird eine Kombination aus Standard Optokoppler für NF + 68pF für die HF verwendet.
Die Spannung werde ich wohl aus der Heizwicklung, die einen eigenen Trafo hat erzeugen.
|
BID = 414177
perl Ehrenmitglied
       
Beiträge: 11110,1 Wohnort: Rheinbach
|
Eine der wenigen Schaltungen, bei der mal die Basis des Phototransistors beschaltet ist!
C2, C3, C4 müssen hochspannungsfest sein.
_________________
Haftungsausschluß:
Bei obigem Beitrag handelt es sich um meine private Meinung.
Rechtsansprüche dürfen aus deren Anwendung nicht abgeleitet werden.
Besonders VDE0100; VDE0550/0551; VDE0700; VDE0711; VDE0860 beachten !
|