| Autor |
Ansteuerung von RGB-Modulen Suche nach: rgb (2408) |
|
|
|
|
BID = 410709
Marko1790k Gerade angekommen
Beiträge: 19 Wohnort: Wolfstein
|
|
Hallo Ihr Wissenden
Als allererstes möchte ich mich für die guten Ratschläge in eurem Forum bedanken Ihr habt mir schon manches graues Haar erspart!
Gestern kam ein Bekannter mit zwei Kisten zu mir und sagte die wären aus einer Konkursmasse und ich könnte sie Haben.
Ich mich "superfreu"reiss die Dinger auf und siehe Da da lachen mich ca 150 RGB-Module an(43cmx3cm siehe anhang):D
Und natürlich kein Datenblatt. Na ja egal einen geschenkten Gaul...
Also ich mein Labornetzteil raus und getestet
Resultat: Alle 3 Kanäle (18x ROT, 18x Grün und 18xBlau) "laufen" mit 24 Volt und 0,33A.
Jetzt hab ich hier ne wunderschöne alte Wendeltreppe da würde ich gerne unter jeder Stufe ein so ein Modul drunterschrauben und mit einem "Steuergerät" ansteuern.
Und da Schwebt mir folgendes vor:
ein umschalter zwischen "Hand" und "Automatik"
Hand = man kann die 3 Farben einzel über 3 Poti´s dimmen
Automatik = die Farben sollten nacheinander an und wieder aus gehen.
Es wäre sehr nett wenn ihr mir helfen könntet. da Ihr ja die Profis in sachen Schaltung seit.
Ach so das sind 15 Stufen = 15 module
Bitte gramt in euren Sammlungen Ich lass auch nen Kasten Bier springen
Also VVVVVVIIIEEELLLLEN Dank im voraus
mfg
Marko
[ Diese Nachricht wurde geändert von: Marko1790k am 1 Mär 2007 18:40 ] |
|
BID = 410717
Fentanyl Fentanyl mit Overkill Volle Kanne !
  
Beiträge: 1912
|
|
Z.B. mit nem Billigen DMX-Lichtmischpult für knapp 100 euro (oder 150 für ein besseres, man kann ja auch noch andere Beleuchtung anschließen, damit sichs lohnt) und den DMX-PWM-Dimmermodulen Von hendrik hoelscher (und natürlich einem Trafo und ULN-Treibern). Kostet insgesamt zwar um die 150-200 Euro, dafür kann man dann fast alles damit machen, Licht nach musiksteuern, nach Sequenzen mit stufenloser Geschwindigkeitsregelung, und mit manueller Kontrolle.
MfG; Fenta |
|
BID = 410977
Marko1790k Gerade angekommen
Beiträge: 19 Wohnort: Wolfstein
|
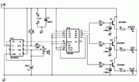
Mir schwebt da eher die Schaltung im Anhang vor nur das ich die LED`s in der Schaltung mit einem MOSFET (z.b.: BUZ 11)ersetze mit dem ich 24V und 4A "bearbeiten" kann.
[ Diese Nachricht wurde geändert von: Marko1790k am 2 Mär 2007 19:39 ]
|
BID = 411055
nabruxas Monitorspezialist
    
Beiträge: 9532 Wohnort: Alpenrepublik
|
Kannst Du PIC Programmieren?
Könnte sein das ich etwas passendes habe, allerdings mußt Du das Leistungsteil umstricken.
Doch ohne PIC Programmer wird es leider nichts.
_________________
0815 - Mit der Lizenz zum Löten!
[ Diese Nachricht wurde geändert von: nabruxas am 2 Mär 2007 23:40 ]
|
BID = 412129
Marko1790k Gerade angekommen
Beiträge: 19 Wohnort: Wolfstein
|
Ich hab mal wass zusammengestrickt .Könnte bitte mal ein Wissender drüberschaun ob das so geht.
Danke im vorab.
|
BID = 412168
Fentanyl Fentanyl mit Overkill Volle Kanne !
  
Beiträge: 1912
|
Nö, da inakzeptables Bildformat! Ich denke, die wenigsten hier werden sich ein überladenes TIF runterladen - konvertier das bild nach jpg, das bringt mehr!
MfG; Fenta
|
BID = 412172
Marko1790k Gerade angekommen
Beiträge: 19 Wohnort: Wolfstein
|
Ups ganz grosses Sorry
Hier das verlangte Format
|