Bassgetankter Impulsgeber so möglich?

Im Unterforum Projekte im Selbstbau - Beschreibung: Selbstbau von Elektronik und Elektro

Elektronik Forum Nicht eingeloggt       Einloggen       Registrieren




[Registrieren]      --     [FAQ]      --     [ Einen Link auf Ihrer Homepage zum Forum]      --     [ Themen kostenlos per RSS in ihre Homepage einbauen]      --     [Einloggen]

Suchen


Serverzeit: 28 12 2025  22:22:29      TV   VCR Aufnahme   TFT   CRT-Monitor   Netzteile   LED-FAQ   Oszilloskop-Schirmbilder            


Elektronik- und Elektroforum Forum Index   >>   Projekte im Selbstbau        Projekte im Selbstbau : Selbstbau von Elektronik und Elektro


Autor
Bassgetankter Impulsgeber so möglich?
Suche nach: impulsgeber (139)

    







BID = 390289

fz-ljing

Gelegenheitsposter



Beiträge: 70
Wohnort: Lichtenfels
 

  


hallo,
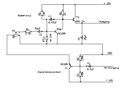
ich benötige für ein neues projekt einen Impulsgeber, der nachdem Bass einer Musikquelle getanktet wird.
D.h. mit jedem Bassschlag soll am ausgang kurz eine Spannung anliegen.
Ich benötige dies für eine art "lichtorgel".

In einem meiner bücher habe diese schaltung gefunden.

Kann ich diese auch mit 12V bzw. 9V (beides vorhanden) betreiben?
für was ist der Impendanzwandler genau nötig?
muss ich (und wenn was?) etwas an der schaltung ändern, da dass musiksignal aus einem mischpult nur um die 370mV hat?
denn in der beschreibung ist eine spannung von ca 1V angegeben.

Entsteht am ausgang ein sauberes signal? D.h. wirklich nur bei jedem bassschlag eine kurze spannung?

Hier nun der schaltplan:



BID = 390292

Mr.Ed

Moderator



Beiträge: 36327
Wohnort: Recklinghausen

 

  

Ich weiß zwar nicht was du da mit dem Bass betanken willst, wenn du aber ein Taktsignal aus dem Bass gewinnen möchtest, gibt es diese erprobte Schaltung:

http://sound.westhost.com/project62b.htm

Hätte man aber auch mit der Suche finden können...



_________________
-=MR.ED=-

Anfragen bitte ins Forum, nicht per PM, Mail ICQ o.ä. So haben alle was davon und alle können helfen. Entsprechende Anfragen werden ignoriert.
Für Schäden und Folgeschäden an Geräten und/oder Personen übernehme ich keine Haftung.
Die Sicherheits- sowie die VDE Vorschriften sind zu beachten, im Zweifelsfalle grundsätzlich einen Fachmann fragen bzw. die Arbeiten von einer Fachfirma ausführen lassen.

BID = 390294

fz-ljing

Gelegenheitsposter



Beiträge: 70
Wohnort: Lichtenfels

hi,
danke.
ich habe auch die suche bemüht abr wohl nach den falschen stichwörtern gesucht.
vielen dank nochmal.

könnt ihr mir noch einen guten trenntrafo empfehlen.
aber vielleicht gibt esauch eine andere möglichkeit das eingangssignal galvanisch von dieser schaltung zu trennen?

[ Diese Nachricht wurde geändert von: fz-ljing am  3 Dez 2006 12:49 ]

BID = 390299

Mr.Ed

Moderator



Beiträge: 36327
Wohnort: Recklinghausen

Einen Trenntrafo brauchst du nur, wenn du auf der anderen Seite direkt am Netz arbeiten möchtest, davon würde ich aber aus Sicherheitsgründen abraten.
Ansonsten einen der üblichen Trenntrafos für Lichtorgeln, auf hohe Klangqualität kommt es ja nicht an

Du könntest aber auch die Schaltung netzgetrennt betreiben und am Ausgang der Schaltung, zum nicht Netzgetrennten Leistungsteil hin, einen Optokoppler nehmen.



_________________
-=MR.ED=-

Anfragen bitte ins Forum, nicht per PM, Mail ICQ o.ä. So haben alle was davon und alle können helfen. Entsprechende Anfragen werden ignoriert.
Für Schäden und Folgeschäden an Geräten und/oder Personen übernehme ich keine Haftung.
Die Sicherheits- sowie die VDE Vorschriften sind zu beachten, im Zweifelsfalle grundsätzlich einen Fachmann fragen bzw. die Arbeiten von einer Fachfirma ausführen lassen.

BID = 390304

fz-ljing

Gelegenheitsposter



Beiträge: 70
Wohnort: Lichtenfels

ok vielen dank damit ist mir jetzt schon sehr geholfen


Zurück zur Seite 1 im Unterforum          Vorheriges Thema Nächstes Thema 


Zum Ersatzteileshop


Bezeichnungen von Produkten, Abbildungen und Logos , die in diesem Forum oder im Shop verwendet werden, sind Eigentum des entsprechenden Herstellers oder Besitzers. Diese dienen lediglich zur Identifikation!
Impressum       Datenschutz       Copyright © Baldur Brock Fernsehtechnik und Versand Ersatzteile in Heilbronn Deutschland       

gerechnet auf die letzten 30 Tage haben wir 17 Beiträge im Durchschnitt pro Tag       heute wurden bisher 10 Beiträge verfasst
© x sparkkelsputz        Besucher : 187995220   Heute : 14453    Gestern : 11123    Online : 373        28.12.2025    22:22
9 Besucher in den letzten 60 Sekunden        alle 6.67 Sekunden ein neuer Besucher ---- logout ----viewtopic ---- logout ----
xcvb ycvb
0.129469156265