Probleme mit JK-Flip-Flop 4027 Im Unterforum Bauteile - Beschreibung: Vergleichstypen, Leistungsdaten, Anschlußbelegungen .....
| Autor |
|
Probleme mit JK-Flip-Flop 4027 |
|
|
|
|
BID = 382747
t0mmY Gerade angekommen
Beiträge: 11 Wohnort: Tübingen
|
|
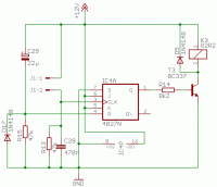
Hallo, ich habe folgende Schaltung aufgebaut.
Kurze Schaltungsbeschreibung:
An J1 wird ein Taster angeschlossen, wenn dieser gedrückt wird, soll das Relais den Zustand wechseln.
R15, D17, C29: Beim einschalten soll R high sein, um einen definierten Startzustand zu erhalten.
R13, C28: Entprellen des Tasters.
Folgendes Phänomen tritt auf: Das Relais ist immer ausgeschalten, außer in dem Moment, in dem der Taster geschlossen ist. Hin und wieder bleibt es selbst dann ausgeschalten.
Haben die Pegel am IC mit Multimeter und Oszi angeschaut, konnte aber nichts ungewöhnliches erkennen.
Ich habe im Forum mal gesucht, und habe öfters gelesen, dass durch das Entprellen die Flanke nichtmehr Steil genung ist. Wäre das eine Erklärung für mein Problem?
Die Schaltung habe ich mehr oder weniger von http://www.electronic-circuits-diag.....shtml übernommen.
Vielen Dank, Grüße
t0mmy |
|
BID = 382751
Mista X Schreibmaschine
    
Beiträge: 1064 Wohnort: Bergisch Gladbach
|
|
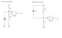
Ändere mal die Entprellung wie folgt:
|
|
BID = 383436
t0mmY Gerade angekommen
Beiträge: 11 Wohnort: Tübingen
|
danke, jetzt tut alles wie es soll
|
|
Zum Ersatzteileshop
Bezeichnungen von Produkten, Abbildungen und Logos , die in diesem Forum oder im Shop verwendet werden, sind Eigentum des entsprechenden Herstellers oder Besitzers. Diese dienen lediglich zur Identifikation!
Impressum
Datenschutz
Copyright © Baldur Brock Fernsehtechnik und Versand Ersatzteile in Heilbronn Deutschland
gerechnet auf die letzten 30 Tage haben wir 17 Beiträge im Durchschnitt pro Tag heute wurden bisher 1 Beiträge verfasst © x sparkkelsputz Besucher : 187946739 Heute : 5129 Gestern : 18748 Online : 205 26.12.2025 5:19 4 Besucher in den letzten 60 Sekunden alle 15.00 Sekunden ein neuer Besucher ---- logout ----viewtopic ---- logout ----
|
xcvb
ycvb
0.0733599662781
|