Stabilisierungsschaltung "funzt" nicht! Im Unterforum Projekte im Selbstbau - Beschreibung: Selbstbau von Elektronik und Elektro
| Autor |
|
Stabilisierungsschaltung "funzt" nicht! |
|
|
|
|
BID = 54046
Receiver Gerade angekommen
Avatar auf fremdem Server ! Hochladen oder per Mail an Admin
Beiträge: 8
|
|
Hallo, allerseits,
ich ärgere mich schon seit ein paar Tagen mit dieser gut 30 Jahre alten Stabilisierungsschaltung herum.
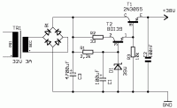
Im Text wird darauf eingegangen, daß die Z-Diode (2) die Ausgangsspannung (+ 0,7V) festlegt.
Wie aber die Z-Diode (1) sicherlich dann darauf angepasst werden muß, wird leider nicht beschrieben.
Ich habe jedenfalls schon beim "Trail-and-error" so viele Z-Dioden und Transistoren zerschossen, daß es jetzt beginnt, Geld zu kosten.
Letztendlich will ich ca. 40 Volt stabilisieren (für einen alten Verstärker) bei knappen 2 Ampere - Eingangsspannung hinter dem Gleichrichter ist 44 Volt.
Bekomme die Schaltung auch halbwegs zum Laufen, aber wenn ich eine Last ranhänge, bricht die Spannung gnadenlos zusammen (Z-Dioden habe ich etwa 39 Volt-Typen genommen) und die Transis rauchen nach einiger Zeit ab.
Gruß, Receiver |
|
BID = 54052
Benedikt Inventar
      Beiträge: 6241
|
|
D2 bestimmt die Ausgangsspannung,
D1 würde ich so lassen wie sie ist.
Zwischen Basis und Emitter von T2 muss noch ein Widerstand etwa 10k hin.
Dasselbe bei T1, nur hier sollte man etwa 1k nehmen.
Zwischen Kollektor T2 und Basis T1 kann man einen 100Ohm Widerstand einbauen, dann raucht im Fehlerfall nur dieser ab.
Ich habe hier eine bessere Schaltung, die speziell für Audioendstufen entwickelt wurde. Ich scann die mal ein, wenn ich das Buch finde. |
|
BID = 54059
Benedikt Inventar
      Beiträge: 6241
|
Nimm diese Schaltung. Die ist einfacher und somit auch sicherer...
|
BID = 55404
Receiver Gerade angekommen
Avatar auf fremdem Server ! Hochladen oder per Mail an Admin
Beiträge: 8
|
Hallo, Benedikt,
erstmal schönen Dank für Deine Schaltung.
Habe leider bisher noch nicht die Zeit gefunden, sie aufzubauen, werde es aber in den nächsten Tagen tun
(und auch Deine Modifizierungen ausprobieren).
Bin mal gespannt, was es bringt.
Die von mir ausgesuchte Schaltung soll sich übrigens derart gut in Bezug auf Restwelligkeit verhalten, daß diese mit einem "normalen" Oszi nicht mehr angezeigt wird.
Das ist für mich auch der wichtigste Aspekt, da ich dem
Verstärker so ein noch "audiophieleres" Klangbild verschaffen will.
Gruß, Receiver
|
|
Zum Ersatzteileshop
Bezeichnungen von Produkten, Abbildungen und Logos , die in diesem Forum oder im Shop verwendet werden, sind Eigentum des entsprechenden Herstellers oder Besitzers. Diese dienen lediglich zur Identifikation!
Impressum
Datenschutz
Copyright © Baldur Brock Fernsehtechnik und Versand Ersatzteile in Heilbronn Deutschland
gerechnet auf die letzten 30 Tage haben wir 18 Beiträge im Durchschnitt pro Tag heute wurden bisher 13 Beiträge verfasst © x sparkkelsputz Besucher : 187829839 Heute : 15026 Gestern : 19310 Online : 291 19.12.2025 22:31 6 Besucher in den letzten 60 Sekunden alle 10.00 Sekunden ein neuer Besucher ---- logout ----viewtopic ---- logout ----
|
xcvb
ycvb
0.0298209190369
|