| Autor |
|
Slotcar Zeitmessung über Gabellichtschranke & USB Gamepad |
|
|
|
|
BID = 956053
heavyweather Neu hier

Beiträge: 23
|
|
Hallo liebe Leute,
Ich habe ein kleines Projekt begonnen und bin trotz aller Widrigkeiten noch nicht gewillt aufzugeben.
Ich versuche eine Zeitmessung für meine Slotcarbahn selbst zu bauen. Die meisten Eigenbaulösungen funktionieren über den Druckerport oder Joystick Port. Am Notebook habe ich aber leider nichts davon und möchte deswegen mit USB arbeiten.
Als Timer-Software verwende ich Laptimer2000.
Meine USB Schnittstelle ist ein zerlegtes Gamepad.
Die Knöpfe 1-4 werden durch ein Reed Relais ausgelöst.
Ich habe die Schaltung fertig aufgebaut und sie funktioniert fast so wie sie soll.
Mein Problem ist aber nun das USB anscheinend mit 200Hz polling arbeitet. Gamer übertakten anscheinend das USB polling weil sich mit 200Hz einfach nicht genau spielen lässt.
Leider funktioniert das in Win8 nicht mehr und auch in WinXP habe ich es nicht zusammen gebracht.
Weil meine Zeitnehmung auch auf anderen Systemen arbeiten soll möchte ich das ganze nun in der Schaltung lösen.
Ich würde gerne etwas einbauen dass mein Relais für einen kurze Zeit länger festhält als die Lichtschranke unterbrochen ist. Die Autos sind sehr schnell und 1:43er Carrera Go!!! Autos haben auch nur einen Leitstift mit ca. 2mm Durchmesser.
Mein Relais sollte also für mindestens 1/100 Sekunde geschlossen bleiben.
Ideal wäre es wenn ich die Zeit einstellen könnte um herauszufinden ab welcher Zeitspanne die Zählung noch zuverlässig funktioniert.
Doppelzählungen sind kein Thema da das die Software verhindern kann.
Anscheinend kann meine Zeitnehmung mit USB, solange ich nicht externe Hardware zum messen Benutze und nur das Ergebnis an den PC sende, nicht unbedingt sehr genau werden wird aber 1/100 Sekunde reicht mir schon.
(Vielleicht versuche ich das mit der Externen Zähler Hardware und einem eigenen Webinterface als nächstes Projekt)
Hier meine bisherigen Bemühungen (Schaltung im Anhang) und die verbauten Teile.
TCST 2103 ir-slotsensor
Darlington Transistor BD679 NPN
5 V/DC Reed relay
10kOhm 100Ohm Widerstand
und eine LED um zu sehen ob es funktioniert.
https://youtu.be/3Pw8AfSPr48
Natürlich habe ich schon exzessiv nach einer Lösung gegoogelt und ein paar Nachlaufsteuerungen gefunden. Vielleicht hätte eine gepasst, mir fehlt aber leider noch das Verständnis dafür. Ich habe auch schon einiges über Timer (555) gelesen, lieber wäre mir aber etwas ganz einfaches mit einem Elko. Ich versuche zu verstehen, beschäftige mich aber erst seit kurzem mit Elektronik (ca. 2 Wochen) und bin eher so der Bedarfsbastler.
Zum Glück für Elektronik-Eier wie mich gibt es Foren
Vielen Dank,
Marcus
|
|
BID = 956075
Otiffany Urgestein
     
Beiträge: 13792 Wohnort: 37081 Göttingen
|
|
Für R2 würde ich 1K nehmen und dann zwischen Basis und Kollektor des Transistors einen Kondensator (100nF-1µF ausprobieren) einlöten.
Gruß
Peter |
|
BID = 956081
heavyweather Neu hier

Beiträge: 23
|
Hallo
Kannst du mir bitte erklären was dann genau passiert? Ich möchte das gerne verstehen.
Der Kondensator gibt seine Ladung langsam über die Basis ab und hällt den Transistor offen? Warum einen kleineren Widerstand?
LG und Danke
Marcus
|
BID = 956091
heavyweather Neu hier

Beiträge: 23
|
Habe es mit 100nF und 10µF versucht aber es klappt leider immer noch nicht.
Gibt es nicht eine Möglichkeit die Haltezeit unabhängig von der Auslösezeit zu gestalten?
Die Haltezeit ist eigentlich auch egal weil ich in der Software die Logic invertieren kann (erstes Signal oder Signalende) un er somit immer sofort zählt wenn er ein Signal wahrnimmt. Auch wenn mein Knopf gedrückt ist funktionieren die anderen.
LG
Marcus
|
BID = 956094
Otiffany Urgestein
     
Beiträge: 13792 Wohnort: 37081 Göttingen
|
Der Widerstand sollte deshalb kleiner gewählt werden, damit der Kondensator in der kurzen Zeit schnell genug aufgeladen werden kann. Mit 10K ist die Spannung einfach zu niedrig!
Die Funktion des Kondensators hast Du schon richtig erkannt.
Gruß
Peter
|
BID = 956100
heavyweather Neu hier

Beiträge: 23
|
Danke. Ich habe nur noch einen 100µF Elko und einen 0,22F Goldcap herumliegen.
Kann es sein dass die Einschaltzeit einfach viel zu kurz ist um den Elko aufzuladen?
Im Prinzip brauche ich so einen Timer
http://www.tams-online.de/htmls/pro......html
aber eben nur die erste Betriebsfunktion.
Wäre das eine Anwendung für einen 555 Timmer?
1/10 Sekunde wäre wohl ein Wert der ganz bestimmt erkannt wird...möglicherweise auch 1/100 Sekunde.
Ansonsten habe ich noch diese Schaltung hier gefunden in der auch ein Signalverstärker eingebaut ist. Kenne mich damit aber leider wirklich nicht aus.
http://www.uracerweb.org/english/he......html
Danke und lg
Marcus
|
BID = 956102
der mit den kurzen Armen Urgestein
     
Beiträge: 17437
|
Nein über USB wirst du nie eine genaue Zeiterfassung hin bekommen.
Zudem ist deine Ansteuerung schon von vornherein Schwachfug.
Warum schaltest du den Transistor im Optokoppler und deinen Treibertransistor nicht als Darlington? Dann kannst du an der Basis des 2tenTransistors nach Emitter einen Elko zur Schaltzeitverlängerung parallel mit einem 100 k Poti zur Zeiteinstellung verwenden. Denke mal darüber nach für diesen Zweck einen Raspery zu verwenden, der kann Die Zeitmessung und Aufbereitung der Messzeit an den PC über Usb übertragen. Oder auch gleich selbst auswerten. Das Ganze funktioniert dann auch ohne über den Umweg mit einem Relais! 1:100s mit Relais kannst du eh vergessen. Jedes Relais benötigt Zeit zum Anziehen und Abfallen, dazu kommt noch das die Kontakte prellen.
_________________
Tippfehler sind vom Umtausch ausgeschlossen.
Arbeiten an Verteilern gehören in fachkundige Hände!
Sei Dir immer bewusst, dass von Deiner Arbeit das Leben und die Gesundheit anderer abhängen!
|
BID = 956108
der mit den kurzen Armen Urgestein
     
Beiträge: 17437
|
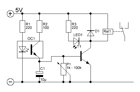
Hier mal Deine Schaltung auf sichere Füße gestellt.
_________________
Tippfehler sind vom Umtausch ausgeschlossen.
Arbeiten an Verteilern gehören in fachkundige Hände!
Sei Dir immer bewusst, dass von Deiner Arbeit das Leben und die Gesundheit anderer abhängen!
|
BID = 956110
heavyweather Neu hier

Beiträge: 23
|
Dass ich irgendetwas anderes als Schwachfug zusammenbringe habe ich ja nie behauptet
Du meinst die Gabellichtschanke Emitter an die Basis des Darlington?
Ist er dann nicht immer an wenn die Lichtschranke nicht unterbrochen ist und ich bräuchte dann noch einen Inverter zusätzlich?
Mit einem Raspberry oder Arduino habe ich mich noch nie beschäfigt aber meine Cousine hat einen herumliegen...vielleicht schnorrt sie mir den.
Reicht ein Raspberry für 4 Sensoren/Spuren?
Jetzt artet das aber dann schon in echte Arbeit aus
Was wäre so falsch an einer Lösung mit einem Timer wenn ich über die Ungenauigkeit mit USB hinwegsehen kann? Was meinst du wie ungenau USB wirklich ist? Eine gleichbleibende Auslöseverzögerung (Die Schaltzeit der Relais) spielt ja für die Rundenzeiten keine Rolle, die Auflösung vom gesamten System wäre wohl das Limit. Mit einer Ganauigkeit im 1/100 Bereich könnte ich leben.
Meinst du dass die 1/1000 bei LPD oder Joystick Port realisch sind? Das sind die klassischen Schnittstellen für Slotcar Timer.
Das ganze über einen Adapter an USB zu hängen wie das gemacht wird wenn keine legacy Schnittstelle mehr vorhanden ist wird wohl die selben Limits von USB aufweisen.
Bleibt also echt nur externe Hardware übrig. Dann kann ich aber den Laptimer2000 nicht mehr benutzen.
Ich habe gedacht ein Reed Relais ist wirklich schnell und einfach zu handhaben? Ich muss schaun ob ich die Schaltzeiten irgendwo graphisch finde, interessiert mich wie schnell das Ding jetzt wirklich ist.
Am liebsten wäre mir wahrscheinlich im Moment echt die Lösung mit dem Timer.
Mit dem Raspberry würde ich mich dann beschäftigen wenn ich meine Holzbahn fertig gefräst habe...
|
BID = 956112
heavyweather Neu hier

Beiträge: 23
|
Danke.
Statt dem Optokoppler habe ich aber eine Lichtschranke (die anscheinend genau umgekehrt funktioniert).
Ich habe es ursprünglich genauso aufgebaut gehabt (Ohne den Elko und den Poti).
Dann ist die Schaltung aber immer an.
R3 brauche ich auch nicht...ich habe so eine tolle 5V BlinkeLED die sogar noch mehr aushält  .
Einen Optokoppler habe ich aber auch noch herumliegen...wäre der ein schnellerer Ersatz für das Reed Relais?
Würde es funktionieren wenn ich einen zweiten Darlington nach dem ersten hineinbaue? Dann könnte ich dort den ELKO hinstecken.
[ Diese Nachricht wurde geändert von: heavyweather am 12 Mär 2015 14:18 ]
|
BID = 956114
Kleinspannung Urgestein
     
Beiträge: 13393 Wohnort: Tal der Ahnungslosen
|
Zitat :
heavyweather hat am 12 Mär 2015 14:14 geschrieben :
|
R3 brauche ich auch nicht...ich habe so eine tolle 5V BlinkeLED die sogar noch mehr aushält
|
Du hast auch ganz toll Ahnung von LED.
Die Spannung ist Wurscht,du mußt den Strom begrenzen.
Deshalb R3.
Es sei denn,selbiger ist in der tollen LED schon drin.
Sonst einmal ganz hell und dann lange dunkel...
_________________
Manche Männer bemühen sich lebenslang, das Wesen einer Frau zu verstehen. Andere befassen sich mit weniger schwierigen Dingen z.B. der Relativitätstheorie.
(Albert Einstein)
[ Diese Nachricht wurde geändert von: Kleinspannung am 12 Mär 2015 14:32 ]
|
BID = 956115
der mit den kurzen Armen Urgestein
     
Beiträge: 17437
|
Das Relais ist in Ruhe angezogen und fällt nur Kurz ab. Wichtig ist nur das der Impuls einerseits lang genug, aber auch anderseits nicht zu lang wird. Du kannst mit dem Elko und dem Poti die Impulszeit nur verkürzen. Wenn du so wie gewünscht nur die Impulszeit verlängern willst, benutze einfach einen weiteren Transistor zum Invertieren, aber nach T1 mit rund 1 K von Basis zu +5V .
Die Himbeere hat genug Eingangspins um Deine 4 Bahnen abzufragen. Außer der Zeit kann die nebenbei auch noch die Runden zählen.
So um dir die Problematik klar zu machen V = S:t mit deinen Werten hast du 2mm: 0,1s = 20mm:1s also 0,02m:s und so langsam ist kein Auto auf der Rennbahn. Also wird dein Impuls irgendwo bei 0.001s liegen. 200Hz sind eine Impulslänge von 0,005s. Wenn du mal rechnest das ein Relais etwa 100 Schaltspiele je Sekunde schafft hast du auch schon eine Verzögerungszeit von rund 0,01s allein durch das Relais.
Edit: Ein Relais fällt in der Regel schneller ab als es anzieht. Du benötigst aber einen Möglichst kurzen Impuls. Das bedeutet es Reicht wenn das Relais seinen Kontakt öffnet und danach fast sofort wieder anzieht.
_________________
Tippfehler sind vom Umtausch ausgeschlossen.
Arbeiten an Verteilern gehören in fachkundige Hände!
Sei Dir immer bewusst, dass von Deiner Arbeit das Leben und die Gesundheit anderer abhängen!
[ Diese Nachricht wurde geändert von: der mit den kurzen Armen am 12 Mär 2015 14:41 ]
|
BID = 956119
heavyweather Neu hier

Beiträge: 23
|
Ich habe statt dem Slotsensor jetzt einen 3cm deadstrip aufgebaut und die Schaltung mit dem Elko funktioniert ganz OK mit einem sehr schnellen Auto auf der Geraden.
Vorher Ohne Elko nur mit Darlington hat er in voller Fahrt nie eine Runde gezählt.
Kleinspannung
Das ist eine Blink- und RGB LED. Die benötigen bis 4,5V keinen Vorwiderstand und funktionieren an 5V auch super.
Da ist schon ein Widerstand eingebaut (eine kleine Kohleschicht die man als schwarzen Punkt in der klaren LED sehen kann).
Als reine rote LED gibt es das auch bis 12V ohne Vorwiderstand/mit eingebautem Widerstand.
Hier eine rote 5V LED:
http://www.conrad.de/ce/de/product/.....12-mA
[ Diese Nachricht wurde geändert von: heavyweather am 12 Mär 2015 14:48 ]
|
BID = 956158
heavyweather Neu hier

Beiträge: 23
|
Danke "der mit den kurzen Armen",
Mit ca. 20mm/sec habe ich gerechnet.
ich werde jetzt noch den zweiten Darlington probieren und dann nach einer Lösung mit einem Timer suchen.
Wäre es auch möglich das Relais mit einem Tyrister zu schalten? Dann müsste man es nachher nur noch ausschalten?
Ich denke jetzt einfach mehr oder weniger kreativ so wie ich das aus anderen Disziplinen gewohnt bin wo auch immer mehrere Wege zum Ergebnis führen können.
Bekomme jetzt die Himbeere meiner Cousine geschnorrt und werde mich einmal damit beschäftigen bis ich das Ding habe.
|
BID = 956172
Otiffany Urgestein
     
Beiträge: 13792 Wohnort: 37081 Göttingen
|
Hier die Schaltung mit dem Timer NE555:
Gruß
Peter
|