Schaltungen /NE555 Im Unterforum Projekte im Selbstbau - Beschreibung: Selbstbau von Elektronik und Elektro
| Autor |
|
|
|
BID = 599405
iclog Gerade angekommen
Beiträge: 7
|
|
Hey Leute,
ich muss diese 3 Schaltungen aufbauen und sie erklären können.
Ich habe sie schon aufgebaut und sie funktionieren alle, aber wie weiß nicht, wie die funktionieren. Wär vielleicht einer so nett und kann mir alles erklären? ( Spannung an den jeweiligen Bauteile, Entladestrom, Ladestrom, einzelne Vorgang usw.)
Ich bin für jede Erklärung dankbar.
Keine Links zu Werbeschleudern - Um die Grafik passend zu verkleinern > paint verwenden! - imageshack.us
Keine Links zu Werbeschleudern - Um die Grafik passend zu verkleinern > paint verwenden! - imageshack.us
Keine Links zu Werbeschleudern - Um die Grafik passend zu verkleinern > paint verwenden! - imageshack.us
MFG IcLog |
|
BID = 599427
Racingsascha Schreibmaschine
    
Beiträge: 2247 Wohnort: Gundelsheim
|
|
Bilder bitte auf den foreneigenen Server und
nicht auf diese lahme Werbeschleuder laden!
Deine Hausaufgaben musst du schon selbst machen
Poste daher deine Vermutungen über die Funktionsweise der einzelnen Schaltungen, wir korrigieren dich dann gegebenenfalls!
Achja: In seinen meisten Datenblättern ist das Innenschaltbild des NE555 abgebildet, hilft bei der Verständnis ungemein.
_________________
Fnord ist die Quelle aller Nullbits in deinem Computer.
Fnord ist die Angst, die Erleichterung, und ist die Angst.
Fnord schläft nie.
[ Diese Nachricht wurde geändert von: Racingsascha am 1 Apr 2009 21:42 ] |
|
BID = 599692
iclog Gerade angekommen
Beiträge: 7
|
Hey bei der ersten Schaltung geht Pin 1 zu Masse und Pin 4 und Pin 5 zum Pluspol oder?
|
BID = 599695
bastitechnik Gelegenheitsposter
 
Beiträge: 84 Wohnort: Moormerland
|
Pin 4 und 5 sind unbeschaltet
|
BID = 599709
iclog Gerade angekommen
Beiträge: 7
|
Hey Leute, könnt ihr mir sagen, ob es stimmt, was ich über die erste Schaltungen geschrieben habe? Denn ich bin mir nicht sehr sicher, weil ich sehr selten mit diesem Bauteil arbeite.Wär nett wenn ihr mir antworten würdet.
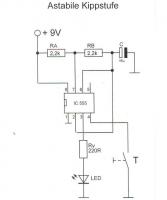
Wenn das Netzgerät an ist, fließt der Strom in 4 Richtungen. Einer gelangt durch Pin 8 und fließt durch die 3 5k-Widerstände. Nachdem es die 5k-Widerstände durchquert hat, gelangt es durch Pin 1 zur Masse. Währenddessen gelangt die Betriebsspannung auch durch den Poti und eine andere Betriebsspannung wird durch einen 100k-Widerstand vermindert und teilt sich sodass sie durch Pin 6 und Pin 7 fließt. Die letzte Betriebsspannung fließt durch LED 2 und durch einen 360 Ω Widerstand und danach wird er geteilt. Ein Teil der Betriebsspannung fließt durch Pin 3 und der andere Teil durch 360 Ω Widerstand, der mit LED 1 in Reihe geschalten ist und dann zur Masse fließt. Pin 4 und Pin 5 sind unbeschaltet.
Wenn am Poti, der Widerstand auf high gesetzt wird, leuchtet LED 1, weil die LED, Strom durch Pin 3 und Pin 7 erhält. Denn die Betriebsspannung die durch Pin 7 fließt, gelangt durch einen Transistor und einem Operationsverstärker zu Pin 3, der wiederrum mit dem Widerstand und LED 1 verbunden ist. Wenn der Poti auf low geschaltet ist, sodass es nur noch 1/3 der Betriebsspannung oder weniger erhält, wird der Trigger aktiviert, sodass LED 2 leuchtet, weil S auf 1 gesetzt wird. Dadurch fließt die Betriebsspannung durch LED 2 und R2 und gelangt zu Pin 3. Der Strom gelangt dann durch den npn-Transistor zu Masse und die LED 2 leuchtet. Wenn Pin 6 eine Betriebsspannung von 2/3 oder mehr erhält, wird R auf 1 gesetzt, sodass S auf 0 gesetzt wird. Deswegen geht LED 2 aus und LED 1 leuchtet wieder.
Danke im voraus
|
BID = 599723
iclog Gerade angekommen
Beiträge: 7
|
Also ich hab hier noch die anderen 2 Beschreibungen.
Mono
Funktion:
Wenn das Netzgerät an ist, fließt der Strom in 2 Richtungen. Einer gelangt durch Pin 8 und fließt durch die 3 5k-Widerstände. Nachdem es die 5k-Widerstände durchquert hat, gelangt es durch Pin 1 zum Minuspol. Der andere Basisstrom wird direkt von einem 56k vermindert und durchfließt einen Kondensator und gelangt schließlich zur Masse. Pin 7 und Pin 6 werden getrennt an der Leitung zwischen dem 56k Widerstand (RA) und dem Kondensator geknüpft, sodass Ströme durch die beiden Pins fließen. Pin 2 und Pin 4 werden jeweils mit einem Taster am Minuspol befestigt. Pin 3 wird hingegen mit LED 1 verbunden, der mit einem Vorwiderstand von 220 Ω geschalten und am Minuspol verbunden ist. Am Anfang leuchtet die LED, weil am positiven Eingang des einen Komperators eine Spannung von 3 V anliegt. Währenddessen lädt sich der Kondensator über RA auf. Deswegen wird der Trigger aktiviert und S wird auf 1 gesetzt, sodass Strom durch die LED fließt. Der Strom der durch die LED fließt, kommt vom Pin 7 und Pin 3, die mit einem inneren Transistor und einem Komparator verbunden sind. Wenn der Kondensator eine Spannung von 6 V erreicht hat, wird Pin 6, die ganze Schaltung zurücksetzen, sodass die LED aus geht. Der Kondensator wird sich schlagartig entladen, weil….. . Wenn man Taster 1 drückt, beginnt der Trigger wider S auf 1 zu setzen.
Astabile:
Funktion:
Wenn das Netzgerät an ist, fließt der Strom in 2 Richtungen. Einer gelangt durch Pin 8 und fließt durch die 3 5k-Widerstände. Nachdem es die 5k-Widerstände durchquert hat, gelangt es durch Pin 1 zum Minuspol. Pin 7, Pin 6, Pin 2 und der Kondensator kriegen alle Teilspannungen, die durch mehrere Widerstände vermindert worden sind. Am Anfang leuchtet die LED, weil der Trigger einen Impuls aussendet. Zur gleichen Zeit lädt sich der Kondensator über den 2 Widerstände aus und wenn es 2/3 der Betriebsspannung erhalten hat, wird die Schaltung zurückgesetzt, sodass die LED aus geht. Der Kondensator entlädt sich dann über den Transistor von Pin 7. (Wieso entlädt er sich automatisch?)
Ich habe mir auch sämtliche Beschreibungen über die Schaltungen mit dem IC555 im Internet angesehen, bevor ich die Texte verfasst habe, aber ich habe sie nur teilweise verstanden. Ich hoffe das ihr mir helfen könnt,denn ich brauche die Funktionen für eine Prüfung und ich muss sie erklären können.
|
BID = 599727
Otiffany Urgestein
     
Beiträge: 13787 Wohnort: 37081 Göttingen
|
|
BID = 600345
iclog Gerade angekommen
Beiträge: 7
|
Hey Leute,
könnt ihr mir vielleicht helfen. Denn ich habe 25 fragen über schaltungen gestellt bekommen und ich komme bei manchen irgendwie net weiter.
https://forum.electronicwerkstatt.de.....m.jpg
könnt ihr mir sagen wieso der Strom nicht gleich durch LED 2 und LED 1 fließt?
https://forum.electronicwerkstatt.de.....s.jpg
Leuchtet LED 1 gleich zu Begin, ohne das man den schalter drückt?
Kriegt C gleich zu beginn strom, wenn nein, warum?
Wohin kommt der Entladestrom genau hin, wenn es Pin 7 durchquert hat?
https://forum.electronicwerkstatt.de.....u.jpg
woher bezieht die LED den Strom?
wieso hinkt die schaltung und wie kann es verhindert werden?
Wenn der trigger aktiviert ist, hat pin 3 und pin 7 plus oder minuspotential?
Woah, des wär echt nett von euch wenn ihr mir die fragen beantworten könnt. Denn ich komme wirklich net weiter.
DANKESCHÖN !
MFG IcLog
|
BID = 600346
der mit den kurzen Armen Urgestein
     
Beiträge: 17437
|
Schau mal dort und dann überleg weiter Innenschaltung 555
_________________
Tippfehler sind vom Umtausch ausgeschlossen.
Arbeiten an Verteilern gehören in fachkundige Hände!
Sei Dir immer bewusst, dass von Deiner Arbeit das Leben und die Gesundheit anderer abhängen!
|
BID = 600468
Bartholomew Inventar
     
Beiträge: 4676
|
1.)
Je nach Schaltzustand zieht der 555 seinen Ausgang entweder recht nahe an GND oder recht nahe an die Versorgungsspannung. Wenn man den Ausgang nicht zu stark belastet, legt der 555 also das Potential an seinem Ausgang fest. Die zulässigen Ströme und die dazu gehörenden Spannungen stehen im Datenblatt.
Ist der Ausgang low, liegt über LED1,R3 keinesfalls eine Spannung an, die größer ist als die Flußspannung der LED. Gleiches gilt für die LED2/R2, wenn der Ausgang high ist.
Trivia: Zwischen Out und GND verträgt der NE555 einen größeren Strom (um 200mA) als zwischen Out und VCC.
3.)
Low an Reset schaltet den Ausgang low.
Low an Trigger schaltet den Ausgang high.
High an Threshold schaltet den Ausgang low.
Reset hat vorrang vor Trigger, Trigger vor Threshold. Legt man also beispielsweise sowohl Trigger als auch Reset an GND, bleibt der Ausgang low.
Ist Out low, so ist auch Discharge low.
Ist Out high, dann ist Discharge undefiniert. Pin 7 ist über einen npn-Transistor mit GND verbunden (also Pin 1). Der Emitter hängt an GND, der Kollektor an Discharge. Diese Ausgangsart nennt man "Open Collector".
Zitat :
| | wieso hinkt die schaltung und wie kann es verhindert werden? |
Das verstehe ich nicht. Bezieht sich das auf die unterschiedlichen Zeiten für Licht und kein Licht? Geladen wird der Kondensator über RA und RB, aber entladen bloß über <hier Lösung eintragen>
2.)
Siehe Schaltbedingungen oben (welcher Eingang wann was bewirkt).
Die Eingänge einfach offen zu lassen funktioniert nur bei der Bipolar-Version des 555. Bei der CMOS-Version müsste man Pullup- bzw. Pulldown-Widerstände verwenden, sonst macht der IC lustige Sachen. CMOS-ICs mögen undefinierte Eingangspegel (also nirgends angeschlossene Eingänge) gar nicht gern.
Bei Fragen fragen
Gruß, Bartho
|
BID = 600509
iclog Gerade angekommen
Beiträge: 7
|
Vielen Dank,Bartholomew! Du hast mir echt weitergeholfen.
|
BID = 600525
Bartholomew Inventar
     
Beiträge: 4676
|
Gern geschehen
|
|
Zum Ersatzteileshop
Bezeichnungen von Produkten, Abbildungen und Logos , die in diesem Forum oder im Shop verwendet werden, sind Eigentum des entsprechenden Herstellers oder Besitzers. Diese dienen lediglich zur Identifikation!
Impressum
Datenschutz
Copyright © Baldur Brock Fernsehtechnik und Versand Ersatzteile in Heilbronn Deutschland
gerechnet auf die letzten 30 Tage haben wir 10 Beiträge im Durchschnitt pro Tag heute wurden bisher 9 Beiträge verfasst © x sparkkelsputz Besucher : 190616387 Heute : 13747 Gestern : 26261 Online : 318 25.3.2026 15:41 20 Besucher in den letzten 60 Sekunden alle 3.00 Sekunden ein neuer Besucher ---- logout ----viewtopic ---- logout ----
|
xcvb
ycvb
0.436638832092
|