| Autor |
|
|
|
BID = 55128
e-bastel Gelegenheitsposter
 
Avatar auf fremdem Server ! Hochladen oder per Mail an Admin
Beiträge: 52
|
|
Hallo Leute,
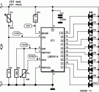
ich möchte eine Pegelanzeige realisieren, die bei steigender Spannung jeweils eine LED höher leuchten läßt.
Eine entsprechende Schaltung habe ich schon (siehe unten).
Bei dieser Schaltung leuchten aber bei langsamer Erhöhung der Spannung an den Übergängen zwei LED auf.
Das darf aber auf keinen Fall passieren.
Entweder muß eine neue Schaltung her oder die bestehende muß erweitert werden.
Kann jemand helfen?
Gruß Ulli |
|
BID = 55161
perl Ehrenmitglied
       
Beiträge: 11110,1 Wohnort: Rheinbach
|
|
Dieses Verhalten wirst du dem Chip nicht leicht abgewöhnen können, weil es Absicht ist.
Im Datenblatt steht folgendes:
Zitat :
|
The display driver does not have built-in hysteresis so that
the display does not jump instantly from one LED to the next.
Under rapidly changing signal conditions, this cuts down
high frequency noise and often an annoying flicker. An "overlap"
is built in so that at no time between segments are all
LEDs completely OFF in the dot mode. Generally 1 LED
fades in while the other fades out over a mV or more of
range. |
_________________
Haftungsausschluß:
Bei obigem Beitrag handelt es sich um meine private Meinung.
Rechtsansprüche dürfen aus deren Anwendung nicht abgeleitet werden.
Besonders VDE0100; VDE0550/0551; VDE0700; VDE0711; VDE0860 beachten ! |
|
BID = 55181
e-bastel Gelegenheitsposter
 
Avatar auf fremdem Server ! Hochladen oder per Mail an Admin
Beiträge: 52
|
Gibt es einen Chip, der einen wirklich springenden Punkt (also ohne Überlappung) macht.
|
BID = 55195
sme-bbg Schriftsteller
    
Beiträge: 959 Wohnort: Bad Eilsen
|
nen atmel mußt du nur ein programm für schreiben
|
BID = 55211
e-bastel Gelegenheitsposter
 
Avatar auf fremdem Server ! Hochladen oder per Mail an Admin
Beiträge: 52
|
Könnte man (wenn es so etwas gibt) nicht einen A/D Wandler mit Dezimalausgang und mit offenem Kollektor nehmen.
Oder einen A/D Wandler mit BCD Ausgang und dahinter einen BCD-Dizimaldekoder mit offenem Kollektor.
|
BID = 55219
sme-bbg Schriftsteller
    
Beiträge: 959 Wohnort: Bad Eilsen
|
Was hast du denn genau vor ?
|
BID = 55227
e-bastel Gelegenheitsposter
 
Avatar auf fremdem Server ! Hochladen oder per Mail an Admin
Beiträge: 52
|
Ich will einen Trafo ansteuern, der primär die Eingänge 170V, 180V, 190V, 200V, 210V, 220V hat und sekundär den Ausgang 220V.
Über Triacs soll jeweils ein Eingang (entsprechend der Eingangsspannung) angesteuert werden. So daß sich am Ausgang immer eine Spannung zwischen 220V und 230V ergibt.
|
BID = 55228
sme-bbg Schriftsteller
    
Beiträge: 959 Wohnort: Bad Eilsen
|
Zitat :
e-bastel hat am 18 Feb 2004 12:45 geschrieben :
|
Ich will einen Trafo ansteuern, der primär die Eingänge 170V, 180V, 190V, 200V, 210V, 220V hat und sekundär den Ausgang 220V.
Über Triacs soll jeweils ein Eingang (entsprechend der Eingangsspannung) angesteuert werden. So daß sich am Ausgang immer eine Spannung zwischen 220V und 230V ergibt.
|
aha also du brauchst 6 ausgänge für die triacs...
also ich würde das mit nem atmel machen ....
wenn ich heute noch zeit habe mache ich dir mal nen schaltpan wie ich sowas realiseren würde
hast du zufällig mal nen beschaltungsplan vom trafo ?
|
BID = 55231
e-bastel Gelegenheitsposter
 
Avatar auf fremdem Server ! Hochladen oder per Mail an Admin
Beiträge: 52
|
Den Trafo habe ich noch nicht.
Es soll jetzt aber ein Spartrafo werden mit einer Leistung von 1200W.
So hatte ich mir die Schaltung (noch mit Trenntrafo) vorgestellt.
|
BID = 55237
sme-bbg Schriftsteller
    
Beiträge: 959 Wohnort: Bad Eilsen
|
Zitat :
e-bastel hat am 18 Feb 2004 13:00 geschrieben :
|
Den Trafo habe ich noch nicht.
Es soll jetzt aber ein Spartrafo werden mit einer Leistung von 1200W.
So hatte ich mir die Schaltung (noch mit Trenntrafo) vorgestellt.
|
also diese schaltung die du dir da ausgedacht hast brennt dir mit warscheinlich auf !
Dieses Kleine arme IC das die pegelansteuerung übernimmt hällt doch nie und nimmer 230V aus .
Genauso die dioden in den Optokopplern..
Diesen schaltplan solltest du noch einmal genau überdenken !
|
BID = 55240
2SJ200 Schreibmaschine
     Beiträge: 1942 Wohnort: Österreich
|
also diese doppelten linien bei den netzeingängen und am ende sollen glaub ich trafos sein...
|
BID = 55241
sme-bbg Schriftsteller
    
Beiträge: 959 Wohnort: Bad Eilsen
|
Zitat :
2SJ200 hat am 18 Feb 2004 13:48 geschrieben :
|
also diese doppelten linien bei den netzeingängen und am ende sollen glaub ich trafos sein...
|
Das erklärt vieles ... ist der schaltplan von dir ?
|
BID = 55242
2SJ200 Schreibmaschine
     Beiträge: 1942 Wohnort: Österreich
|
vo mir? - na
aber mal was anderes... wie schnell und heftig sind die schwankungen?
wie wärs mit einem stelltrafo -> motor drauf und über den ausregeln ?
[ Diese Nachricht wurde geändert von: 2SJ200 am 18 Feb 2004 14:01 ]
|
BID = 55243
sme-bbg Schriftsteller
    
Beiträge: 959 Wohnort: Bad Eilsen
|
den motor mußt du aber auch regeln ....
|
BID = 55244
2SJ200 Schreibmaschine
     Beiträge: 1942 Wohnort: Österreich
|
ich hab ja gsagt ÜBER den regeln, schon klar, kannst enntweder so wie er die eingangspannung anschaun und dann abhängig von der den motor auf eine bestimmte stellung laufen lassen ODER du schaust dir die ausgangspannung an und steuerst den motor halt nach den, wwi, bei <220V läuft er in die eine richtung und bei >230V kläuft er in die andere richtung oder wie genau mas dann halt benötigt, is zwar träge is aber eine wirkliche REGELUNG und keine steuerung wie alle bisherigen lösungen
|