Mikrofonverstärker (Elektret)

Im Unterforum Projekte im Selbstbau - Beschreibung: Selbstbau von Elektronik und Elektro

Elektronik Forum Nicht eingeloggt       Einloggen       Registrieren




[Registrieren]      --     [FAQ]      --     [ Einen Link auf Ihrer Homepage zum Forum]      --     [ Themen kostenlos per RSS in ihre Homepage einbauen]      --     [Einloggen]

Suchen


Serverzeit: 19 12 2025  17:42:46      TV   VCR Aufnahme   TFT   CRT-Monitor   Netzteile   LED-FAQ   Oszilloskop-Schirmbilder            


Elektronik- und Elektroforum Forum Index   >>   Projekte im Selbstbau        Projekte im Selbstbau : Selbstbau von Elektronik und Elektro

Gehe zu Seite ( 1 | 2 Nächste Seite )      


Autor
Mikrofonverstärker (Elektret)

    







BID = 500681

Anexus

Gelegenheitsposter



Beiträge: 78
Wohnort: Rostock
ICQ Status  
 

  


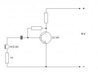
Hallo, erstelle momentan meinen ersten Schaltplan für einen Microfonverstärker...

Ich werde ein Elektret-Microfon (MCE-200) verwenden.

In dem Micro ist eine FET einbebaut, kann ich diesen als erste Stufe in einem Verstärker ansehen?
Das Micro soll eine Vorspannung von 2 V haben, habe daher einen 14k Widerstand berechnet, mache mir jetzt jedoch gedanken darüber...Wird die Spannung aufgrund des Widerstandes an der B-C Strecke nicht noch viel weniger?

Um den Arbeitspunkt aber einstellen zu können muss ich mir ja einen Punkt aus der Kennlinie aussuchen, um welchen ich herum die Schaltung betreiben will. Nach welchem der vielen Diagramme in dem Datenblatt des BC 548 muss ich mich da richten?

Die Schaltung ist nur ein erster Entwurf, ist der Widerstand zwischen + und Kollektor (Ruhestrom) unbedingt nötig oder kann ich auch gleich den Lautsprecher dort dranhängen?





Wie hoch sollte ich den Kondensator zwischen Mic und Basis wählen?
reicht eine Stufe überhaupt aus oder brauch ich noch eine Zweite?

Wiedermal viele Fragen, aber ich hoffe trotzdem, dass man mir alle beantworten kann. Danke im voraus!

[ Diese Nachricht wurde geändert von: Anexus am 16 Feb 2008 16:38 ]

BID = 500685

Benedikt

Inventar

Beiträge: 6241

 

  

Der 14k Widerstand ist an der Stelle total falsch. Diese muss zwischen Mikrofon und Betriebsspannung.

BID = 500784

Otiffany

Urgestein



Beiträge: 13779
Wohnort: 37081 Göttingen

Warum baust Du nicht eine Schaltung nach, die schon berechnet ist?
Gruß
Peter



BID = 500791

Anexus

Gelegenheitsposter



Beiträge: 78
Wohnort: Rostock
ICQ Status  

Der 14k Widerstand dient nur zur Spannungs/Strombegrenzung für das MIC!
sonst würde doch die vollen 9 V anliegen.


Ich will nicht allen Leuten und nachäffen, ich will selbst etwas erstellen. Zudem müsste man doch fertige Schaltungen etwas umkonzipieren, weil man am Eingang bei unterschiedlichen Microfonen mit mit unterschiedlichen Spannungen/Strömen arbeitet.

Kann mir auch Jemand zu meinen anderen Fragen was sagen?

BID = 500796

Kleinspannung

Urgestein



Beiträge: 13385
Wohnort: Tal der Ahnungslosen

Das mit dem Widerstand hat dir ja einer schon gesagt.Der ist da nämlich falsch.
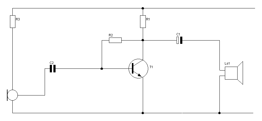
Und den Ausgang würde ich als Laie so lösen:




_________________
Manche Männer bemühen sich lebenslang, das Wesen einer Frau zu verstehen. Andere befassen sich mit weniger schwierigen Dingen z.B. der Relativitätstheorie.
(Albert Einstein)

BID = 500814

Ltof

Inventar



Beiträge: 9386
Wohnort: Hommingberg


Zitat :
Anexus hat am 17 Feb 2008 00:25 geschrieben :

Ich will nicht allen Leuten und nachäffen...

Dann nimm eine Erbse als Mikrofonvorverstärker. Das hat bestimmt noch keiner gemacht

Der eingebaute FET macht nur eine Stromverstärkung (Impedanzwandlung), keine Spannungsverstärkung.

Mit einem Wert von etwa 4,7k bis 10k für die Versorgung des Elektret-Mikrofon macht man eigentlich nichts falsch. Da muss später kaum etwas angepasst werden. Der Widerstand muss nur an die richtige Stelle.

http://www.loetstelle.net/projekte/micpre/micpre.php

_________________
„Schreibe nichts der Böswilligkeit zu, was durch Dummheit hinreichend erklärbar ist.“
(Hanlon’s Razor)

BID = 500827

PhyMaLehrer

Schriftsteller



Beiträge: 911
Wohnort: Leipzig

Hallo Anexus!
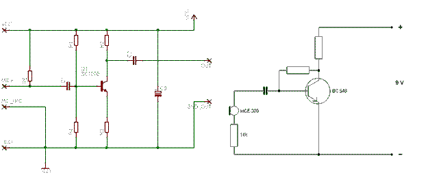
Es ist sehr lobenswert, daß du dir selbst Gedanken machst! Aber das mit dem 14 kOhm-Widerstand kann so nicht funktionieren. Die Reihenschaltung Mikro + Widerstand liegt zwar mit einem Ende an Masse, das andere Ende aber über einen Kondensator an der Basis des Transistors. Dieser Kondensator stellt gleichstrommäßig eine Unterbrechung dar, so daß das Elektret-Mikrofon keine Betriebsspannung bekommt. Es müßte also schon eine Schaltung wie ganz links in dem von Otiffany geposteten Bild verwendet werden, je nachdem, ob das Mikro 2 oder 3 Anschlüsse hat. R1 entspricht deinem 14 kOhm-Widerstand. Falls du mit dem Ohmmeter für das Mikro einen Widerstand von 4 kOhm gemessen haben solltest, würde ich mich darauf nicht verlassen, sondern für R1 einen Einstellregler einsetzen und so einstellen, daß am Mikro 2 V abfallen. Diesen Einstellwiderstand kannst du ja dann messen und durch einen Festwiderstand erstzen.
Ähnlich würde ich auch vorgehen, um den Widerstand zwischen Kollektor und Basis zu ermitteln. Ein Widerstandswert von 1 MOhm ist hier wohl ein guter Start. Er wäre so einzustellen, daß zwischen Emitter und Kollektor die halbe Betriebsspannung abfällt, bei dir also 4,5 V.
Einen Lautsprecher kann man nur schlecht direkt als Kollektorwiderstand einsetzen, da sein Widerstand sehr gering ist. Um das tun zu können, braucht man an dieser Stelle dann schon einen Leistungstransistor und eine solche Schaltung ist dann ein ziemlicher Stromfresser.

BID = 500850

teotihuacan

Gesprächig



Beiträge: 170
Wohnort: Winterlingen
ICQ Status  

Ein Verstärker in Emitterschaltung hat eine zu große Ausgangsimpedanz. Lautsprecher haben in der Regel eine Impedanz von 8 Ohm, das ist für diesen Verstärker fast wie ein Kurzschluss. Damit bei einem Verstärker in Emitterschlaltung noch was von der Ausgangsspannung übrigbleibt, sollte man eher etwas in der Größenordnung von 50k hinhängen (und finde mal einen Lautsprecher mit einem solchen Widerstand).

Hier wäre eine Gegentaktendstufe angebracht. Den jetzigen Verstärker kann man dann als Vorverstärker einsetzen.

BID = 500925

Anexus

Gelegenheitsposter



Beiträge: 78
Wohnort: Rostock
ICQ Status  

Soviel ich weiß gibt es auch passive Impedanz-wandler, wo ist denn da der Nachteil?

Hmm, bei dieser Schaltung wird ein dynamisches Micro verwendet, kann man diese auch für ein Elektret-Micro nehmen oder muss ich da noch nen Widerstand ranhängen oder so?
Schaltung

[ Diese Nachricht wurde geändert von: Anexus am 17 Feb 2008 16:11 ]

[ Diese Nachricht wurde geändert von: Anexus am 17 Feb 2008 16:12 ]

BID = 500966

PhyMaLehrer

Schriftsteller



Beiträge: 911
Wohnort: Leipzig

Ein dynamisches Mikrofon erzeugt, wenn es von Schallwellen getroffen wird, selbst eine (sehr kleine) Wechselspannung, ist damit sozusagen eine Wechselspannungsquelle. Deshalb kann man es "einfach so" an einen Verstärkereingang anschließen, wie auf deiner Schaltung zu sehen.
Ein Elektret-Mikrofon braucht hingegen eine Betriebsspannung. Du schriebst ja selbst, daß dein Exemplar einen FET enthält. Deshalb wirst du um eine Beschaltung wie im Bild in Otiffanys Beitrag nicht herumkommen...

Passive Impedanzwandler: Man kann einen Lautsprecher auch mittels eines Übertragers ("NF-Transformator") betreiben, der den geringen Widerstand des Lautsprechers an den höheren Ausgangswiderstand einer Transistorstufe anpaßt. Es gibt auch (relativ) miniaturisierte Exemplare davon für entsprechend kleine Leistungen. Man darf dann natürlich keine HiFi-Qualität erwarten... Es gehr aber durchaus "eisenlos" mit einer kleinen Gegentakt-Endstufe als IC oder für Puristen auch mit "diskreten" Transistoren!

BID = 506534

Anexus

Gelegenheitsposter



Beiträge: 78
Wohnort: Rostock
ICQ Status  

Diese Schaltung ist ist doch aber fast die gleiche wie die von mir, bis auf die Tatsache, dass dort mit einem Spannungsteiler der Arbeitspunkt eingestellt wird.

Wo ist denn eigentlich der Unterschied zu meiner Schaltung mit dem 14k Widerstand?

[ Diese Nachricht wurde geändert von: Anexus am  9 Mär 2008  1:54 ]

BID = 506557

PhyMaLehrer

Schriftsteller



Beiträge: 911
Wohnort: Leipzig

Es geht nicht so sehr um die Einstellung des Arbeitspunktes, als vielmehr darum, daß ein Elektretmikrofon eine Betriebsspannung benötigt.
Dies ist in der linken Schaltung dadurch gegeben, daß ein Widerstand und das Mikrofon (das dort nicht gezeichnet ist, nur die Anschlüsse dafür) zwischen Plus und Masse in Reihe geschaltet sind. Wenn Schallwellen auf das Mikrofon treffen, ergeben sich an dem Verbindungspunkt zwischen Widerstand und Mikrofon Spannungsschwankungen, die über einen Kondensator der Basis des Transistors zugeführt werden.
Bei deiner Schaltung hingegen ist die Reihenschaltung aus Mikrofon und 14-kOhm-Widerstand zwar auf einer Seite mit Masse verbunden, die andere Seite hängt aber gleichstrommäßig "in der Luft". Der Kondensator vor der Basis des Transistors isoliert ja und das Mikrofon bekommt somit keine Betriebsspannung!

--- Bild vergessen!




[ Diese Nachricht wurde geändert von: PhyMaLehrer am  9 Mär 2008 11:06 ]

BID = 509066

Anexus

Gelegenheitsposter



Beiträge: 78
Wohnort: Rostock
ICQ Status  

Also sollte ich einen Elko verwenden oder besser gar keinen Kondensator
bzw ich muss das Mic noch an den Pluspol legen? Richtig?

BID = 509085

Otiffany

Urgestein



Beiträge: 13779
Wohnort: 37081 Göttingen

Das verstehe wer will.
Wenn dir Jemand sagt, 2x2=4, fragst Du doch auch nicht: "Also muß ich 2 mit 2 multiplizieren"?
Gruß
Peter

BID = 509089

Ltof

Inventar



Beiträge: 9386
Wohnort: Hommingberg


Zitat :
Benedikt hat am 16 Feb 2008 16:42 geschrieben :

Der 14k Widerstand ist an der Stelle total falsch. Diese muss zwischen Mikrofon und Betriebsspannung.

@Anexus
Ist das so schwer zu verstehen, was Benedikt Dir vor einem Monat geschrieben hatte?




_________________
„Schreibe nichts der Böswilligkeit zu, was durch Dummheit hinreichend erklärbar ist.“
(Hanlon’s Razor)


      Nächste Seite
Gehe zu Seite ( 1 | 2 Nächste Seite )
Zurück zur Seite 0 im Unterforum          Vorheriges Thema Nächstes Thema 


Zum Ersatzteileshop


Bezeichnungen von Produkten, Abbildungen und Logos , die in diesem Forum oder im Shop verwendet werden, sind Eigentum des entsprechenden Herstellers oder Besitzers. Diese dienen lediglich zur Identifikation!
Impressum       Datenschutz       Copyright © Baldur Brock Fernsehtechnik und Versand Ersatzteile in Heilbronn Deutschland       

gerechnet auf die letzten 30 Tage haben wir 18 Beiträge im Durchschnitt pro Tag       heute wurden bisher 12 Beiträge verfasst
© x sparkkelsputz        Besucher : 187825773   Heute : 10953    Gestern : 19310    Online : 235        19.12.2025    17:42
4 Besucher in den letzten 60 Sekunden        alle 15.00 Sekunden ein neuer Besucher ---- logout ----viewtopic ---- logout ----
xcvb ycvb
0.0997149944305