| Autor |
Fernseher hebe Vorrichtung Suche nach: fernseher (10753) |
|
|
|
|
BID = 898386
Kleinspannung Urgestein
     
Beiträge: 13385 Wohnort: Tal der Ahnungslosen
|
|
Zitat :
Alive821 hat am 3 Sep 2013 12:02 geschrieben :
|
sobald der Fernseher Los fährt und den betätigten S2 Schalter nicht mehr betätigt wird auch gleich der Strom wieder nicht mehr fließt
|
Das ist schon richtig.
Der Motor bewegt sich nur so lange du den Knopf drückst.
Willst du dagegen nur einmal kurz drücken und das der Motor bis zur Endlage allein fährt,muß man die Sache etwas verändern.
Dazu brauchst du Relais mit 2xUM wobei man einen Kontakt zur "Selbsthaltung" benutzt.
Ich mal dir dann mal was auf.
_________________
Manche Männer bemühen sich lebenslang, das Wesen einer Frau zu verstehen. Andere befassen sich mit weniger schwierigen Dingen z.B. der Relativitätstheorie.
(Albert Einstein) |
|
BID = 898388
Alive821 Gerade angekommen
Beiträge: 11
|
|
Ok dann habe ich mich meinen Wunsch etwas falsch ausgedrückt gehabt.
Und es freut mich das Ich das doch richtig verstanden habe.
Also mein Wunsch wie du aber auch schon geschrieben hast ist das auf einmaligen Knopfdruck der Fernseher selber hoch oder runter fährt.
Danke für die Hilfe Kleinspannung |
|
BID = 898390
Kleinspannung Urgestein
     
Beiträge: 13385 Wohnort: Tal der Ahnungslosen
|
So,hier die einfache Version ohne Elektronik.
Dafür aber mit "Hauptsicherung" und Selbsthaltung.
Das heißt,der Motor dreht sich jetzt so lange,bis der jeweilige Endschalter auslöst.
Den du natürlich so platzieren mußt,das er ein paar Millimeter vor erreichen deiner gewünschten Endposition sicher(!) betätigt wird.
_________________
Manche Männer bemühen sich lebenslang, das Wesen einer Frau zu verstehen. Andere befassen sich mit weniger schwierigen Dingen z.B. der Relativitätstheorie.
(Albert Einstein)
|
BID = 898392
nabruxas Monitorspezialist
    
Beiträge: 9529 Wohnort: Alpenrepublik
|
Nach dem Endschalter lässt sich auch noch jeweils ein zweiter Not-Aus Schalter anbringen der die Anlage komplett abschaltet, falls der erste Schalter (zB. durch Alterung etc.) nicht mehr funktioniert.
_________________
0815 - Mit der Lizenz zum Löten!
|
BID = 898394
Alive821 Gerade angekommen
Beiträge: 11
|
Ok ich versuche da jetzt erstmal durch zublicken ^^
|
BID = 898396
Alive821 Gerade angekommen
Beiträge: 11
|
So ich glaube ich blicke durch!
Jetzt 2 Fragen die Erste kannst du mir sagen, was ich jetzt für Schalter brauche (S1,S2,S3,S4)
Und S1 oder S2 auf den kürzesten Weg zum Motor dürfte keine Verbindung sein wie auf dem Plan ansonsten würde da doch ein Kurzschluss entstehen oder?
Hoffe du verstehst was ich meine ist etwas schwer zu beschreiben!
Danke für die Hilfe
|
BID = 898398
Kleinspannung Urgestein
     
Beiträge: 13385 Wohnort: Tal der Ahnungslosen
|
Zitat :
Alive821 hat am 3 Sep 2013 13:31 geschrieben :
|
Und S1 oder S2 auf den kürzesten Weg zum Motor dürfte keine Verbindung sein wie auf dem Plan
|
Ist ja auch keine.
Elektrische Verbindungen bestehen nur da,wo ein "Punkt" ist!
Ich glaube,das mit dem Schaltplan lesen üben wir mal noch etwas.
Und wegen der Schalter:
Das bleibt deinem Geschmack und Geldbeutel überlassen.
Als Endschalter würde ich wie gesagt Mikroschalter mit angebautem Betätigungshebel versuchen,die Taster S1 und S2 können die einfachsten sein die du finden kannst.
Kannst dich mal hier http://www.reichelt.de/ oder hier http://www.pollin.de/shop/index.html umschauen.
Da gibts auch Relais...
_________________
Manche Männer bemühen sich lebenslang, das Wesen einer Frau zu verstehen. Andere befassen sich mit weniger schwierigen Dingen z.B. der Relativitätstheorie.
(Albert Einstein)
|
BID = 898399
Alive821 Gerade angekommen
Beiträge: 11
|
|
BID = 898400
Kleinspannung Urgestein
     
Beiträge: 13385 Wohnort: Tal der Ahnungslosen
|
Vom Prinzip her kannst du diese Teile verwenden.
(ne Sicherung solle aber auf alle Fälle später noch rein)
Und ob es nun unbedingt die (teuren) Vandalismustaster sein müssen,mußt mit dir und deinem Sparschwein abmachen.
_________________
Manche Männer bemühen sich lebenslang, das Wesen einer Frau zu verstehen. Andere befassen sich mit weniger schwierigen Dingen z.B. der Relativitätstheorie.
(Albert Einstein)
|
BID = 898407
der mit den kurzen Armen Urgestein
     
Beiträge: 17437
|
Wenn du für die Endschalter Mikrotaster mit Umschaltkontakt nimmst reicht sogar ein Taster
Edit : Deine Schnaps schalter haben sogar Umschaltkontakte
_________________
Tippfehler sind vom Umtausch ausgeschlossen.
Arbeiten an Verteilern gehören in fachkundige Hände!
Sei Dir immer bewusst, dass von Deiner Arbeit das Leben und die Gesundheit anderer abhängen!
[ Diese Nachricht wurde geändert von: der mit den kurzen Armen am 3 Sep 2013 16:34 ]
|
BID = 898422
der mit den kurzen Armen Urgestein
     
Beiträge: 17437
|
Hier mal anders gezeichnet.
_________________
Tippfehler sind vom Umtausch ausgeschlossen.
Arbeiten an Verteilern gehören in fachkundige Hände!
Sei Dir immer bewusst, dass von Deiner Arbeit das Leben und die Gesundheit anderer abhängen!
|
BID = 898477
Alive821 Gerade angekommen
Beiträge: 11
|
Dankeschön für die neue Zeichnung nur verstehe ich die auch nach einer Nacht und am Morgen nicht. Hier zeigt sich das ich Schaltpläne nie gelernt habe zu lesen.
Selbst obwohl ich so ca. weiß was passieren müsste damit es funktioniert kann ich es mir nicht erklären.
Kannst du es mir bitte versuchen zu erklären gerne rufe ich dich auch an wenn du mir deine Telefonnummer per Nachricht zukommen lässt oder ich gebe dir meine falls es dir lieber ist.
Danke für deine Hilfe
|
BID = 898498
der mit den kurzen Armen Urgestein
     
Beiträge: 17437
|
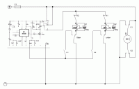
Den Schalter für die Zeitsteuerung stelle dir als geschlossen vor.
Der Huptisch steht in der Zeichnung oben also voll ausgefahren. Damit ist der Stromkreis zum Relais Auf durch den Endschalter oben unterbrochen.
Der Endschalter unten ist geschlossen, damit könnte das Relais ab anziehen. Da das Relais aber abgefallen ist unterbricht es den Stromkreis selber.
Drückst du nun den S1 bekommt zuerst das Ab-Relais Strom der Elko parallel läd sich schlagartig auf und das Relais zieht an. Der Kontakt des Ab-Relais wechselt zum Endschalter und hält sich da selber.
Über den R wird aber bei gedrücktem Schalter auch das Relais auf verzögert angesteuert.
die beiden anderen Wechsler steuern den Motor um.(Rechts Linkslauf)
Ziehen beide Relais gleichzeitig an bewegt sich der Motor nicht.
Lässt du nun S1 los fällt das Relais auf ab, da es ja über den Endschalter oben keinen Strom bekommt. Das Relais ab bleibt angezogen bis der Motor den Endschalter unten betätigt.
Ergebnis: das Relais ab fällt auch ab.
Bei erneuten betätigen von S1 fährt dann der Motor wieder nach oben.
So der Zeitschalter unterbricht nach Ablauf der eingestellten Zeit die Stromzufuhr zu den Relaisspulen und wirft beide Relais raus.
Sind beide Endschalter unbetätigt(der Tisch steht irgendwo zwischen oben und unten) wird auf Grund des R das Relais ab bevorzugt. (Voraussetzung nur kurzer Druck auf S1 )
Drückst du zu lange ziehen beide Relais an und der Motor bleibt stehen. Im Normalfall nimmt man für derartige Zwecke sogar Relais mit 3 Wechslern und verriegelt über diese 3 Kontakte das jeweils andere Relais. Damit ist es auch möglich den anderen Kontakt der Endschalter gezielt zur Steuerung zu verwenden. (Die Relais spielen dann "Windhund" (wenn der Tisch in der Mitte steht) der schnellere gewinnt) Damit ist dann sichergestellt das in jedem Fall eine Endposition angefahren wird.
_________________
Tippfehler sind vom Umtausch ausgeschlossen.
Arbeiten an Verteilern gehören in fachkundige Hände!
Sei Dir immer bewusst, dass von Deiner Arbeit das Leben und die Gesundheit anderer abhängen!
|
BID = 898514
Kleinspannung Urgestein
     
Beiträge: 13385 Wohnort: Tal der Ahnungslosen
|
Zitat :
der mit den kurzen Armen hat am 4 Sep 2013 18:09 geschrieben :
|
Der Huptisch
|
Dann würde ich diese Schaltung nicht nachbauen.
Schließlich soll es einen Fernguck bewegen,und nicht hupen...
_________________
Manche Männer bemühen sich lebenslang, das Wesen einer Frau zu verstehen. Andere befassen sich mit weniger schwierigen Dingen z.B. der Relativitätstheorie.
(Albert Einstein)
|
BID = 898525
der mit den kurzen Armen Urgestein
     
Beiträge: 17437
|
@ Kleinspannung behalt das p  ich liefere ein b nach
Hier mal mit dem Conrad Bausatz. Damit kann mit der Starttaste des Bausatzes der Hubtisch in beide Richtungen bewegt werden. Die Elkos parallel zu den Relais sorgen für eine verzögerte Abschaltung dieser, damit der Bausatz über die "Stoptaste" rückgesetzt wird. (Das erledigen die Relais bei erreichen einer Endposition)
Sollte der Tisch irgendwo in der Mitte stehen ist unbestimmt ob er sich auf oder ab bewegt, (Windhund) er fährt aber sicher in eine Endposition. Wenn du eine Vorzugsrichtung haben willst schalte in Reihe zum Relais das verzögert werden soll einen Widerstand von 500Ohm bis ca 2 k (Ausprobieren).
_________________
Tippfehler sind vom Umtausch ausgeschlossen.
Arbeiten an Verteilern gehören in fachkundige Hände!
Sei Dir immer bewusst, dass von Deiner Arbeit das Leben und die Gesundheit anderer abhängen!
|