Anschluss Relaismodul

Im Unterforum Projekte im Selbstbau - Beschreibung: Selbstbau von Elektronik und Elektro

Elektronik Forum Nicht eingeloggt       Einloggen       Registrieren




[Registrieren]      --     [FAQ]      --     [ Einen Link auf Ihrer Homepage zum Forum]      --     [ Themen kostenlos per RSS in ihre Homepage einbauen]      --     [Einloggen]

Suchen


Serverzeit: 25 12 2025  19:56:57      TV   VCR Aufnahme   TFT   CRT-Monitor   Netzteile   LED-FAQ   Oszilloskop-Schirmbilder            


Elektronik- und Elektroforum Forum Index   >>   Projekte im Selbstbau        Projekte im Selbstbau : Selbstbau von Elektronik und Elektro

Gehe zu Seite ( Vorherige Seite 1 | 2 | 3 | 4 | 5 | 6 | 7 | 8 | 9 | 10 | 11 | 12 | 13 | 14 | 15 | 16 | 17 Nächste Seite )      


Autor
Anschluss Relaismodul
Suche nach: relaismodul (41)

    







BID = 937129

der mit den kurzen Armen

Urgestein



Beiträge: 17437
 

  


Der Pfeil liegt immer am Emitter. Merksatz tut der Pfeil der Basis Weh ist es PNP!
Edit : einen Fehler habe ich schon der T4 ist der interne Transistor im Sensor! Den benötigst du nicht! Der Emitter Kollektor dieses Transistors ist der Ausgang des Sensors nach GND ! Deshalb ist da auch die Basis nicht beschaltet!

_________________
Tippfehler sind vom Umtausch ausgeschlossen.
Arbeiten an Verteilern gehören in fachkundige Hände!
Sei Dir immer bewusst, dass von Deiner Arbeit das Leben und die Gesundheit anderer abhängen!

[ Diese Nachricht wurde geändert von: der mit den kurzen Armen am  7 Sep 2014 21:05 ]

[ Diese Nachricht wurde geändert von: der mit den kurzen Armen am  7 Sep 2014 21:06 ]

BID = 937132

Monkey-Chris

Stammposter



Beiträge: 373
Wohnort: Hannover

 

  

Achso! Ich dachte das Basissignal kommt aus dem Sensor und der T würde invertieren...

Edit: Ach nee, invertieren tut in dem Fall ja T3

[ Diese Nachricht wurde geändert von: Monkey-Chris am  7 Sep 2014 21:10 ]

BID = 937137

Offroad GTI

Urgestein



Beiträge: 12836
Wohnort: Cottbus

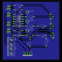
Hier mal meine Version mit etwas dickeren Leiterbahnen
(1/2h Layouten in Eagle, zugüglich 1/4h Schaltplan abmalen)



X1 = Einspeisung
X2 = S1
X3 = S2
X4 = T4
X5 = Motoranschluss
X6 = Ausgänge zum Steuerungsmodul
jeweils auf Bernds Schaltplan bezogen.

P.S.: Schön, dass du in deinem Layout eine Sternförmige Masseverbindung hast
Ich habe jetzt mal darauf verzichtet, da der Transistor genau an der Einspeise-Klemme sitzt.
Wie schon erwähnt, sitzt die Basis bei Leistungstransistoren praktisch nie in der Mitte, auch der TIP120 bildet da keine Ausnahme.



_________________
Theoretisch gibt es zwischen Theorie und Praxis keinen Unterschied. Praktisch gibt es ihn aber.

BID = 937144

Monkey-Chris

Stammposter



Beiträge: 373
Wohnort: Hannover

Wow, das sieht wirklich sehr gut aus!! Hab ich mich doch fürs falsche Programm entschieden? Wie gesagt, mit Sprint hatte ich schonmal gearbeitet. Daher wollte ich nicht wieder bei null anfangen. aber deine Platine sieht wirklich sehr professionell aus. Bestimmt geht das auch mit SL, aber ich bin noch nicht dahinter gekommen. Wie plazierst du denn die Bauteile? Kannst du den Schaltplan erstellen und er erstellt dir dann automatisch das Platinenlayout? Muss doch auch gehen... Ich doktere hier seit heute Vormittag rum!
Kannst du eine hpgl erstellen?

Hier nochmal meine korrigierte Variante.



BID = 937153

Offroad GTI

Urgestein



Beiträge: 12836
Wohnort: Cottbus


Zitat :
Kannst du den Schaltplan erstellen und er erstellt dir dann automatisch das Platinenlayout?
Nicht ganz. Aus dem Schaltplan, und den dort hinterlegten Gehäuseformen, generiert dir Eagle einen Bauteilhaufen, und übernimmt die entprechenden Verbindungen als Luftlinie.



Einen sogenannten Autoplacer gibt es nur als Zusatzprogramm (sog. ULP - User Language Program), die habe ich aber noch nicht ausprobiert. Also schiebt man so lange hin und her, bis die Luftlinien möglichst kurz werden und verbindet sie dann manuell.



Einen Autorouter gibt es, aber der macht auch viel Mist, wenn der Tag lang ist.



Zu erwähnen wäre hierbei noch, dass es zig Möglichkeiten gibt, den Autorouter zu konfigurieren, aber wirklich überzeugend ist kein Ergebnis.
Er ist eher dann zu gebrauchen, wenn breite Busse o.ä. geroutet werden müssen.



_________________
Theoretisch gibt es zwischen Theorie und Praxis keinen Unterschied. Praktisch gibt es ihn aber.

BID = 937160

Monkey-Chris

Stammposter



Beiträge: 373
Wohnort: Hannover

Dass er sich vom Schaltplan die Bauteile und die Verbindungen zieht, ist schon geil. Kann SL das auch?

BID = 937163

der mit den kurzen Armen

Urgestein



Beiträge: 17437

nein das sind getrennt Anwendungen.
Eagle benutzt den Schaltplan und bringt erst mal mit den Bauelementen ein wildes Drahtknäul.

_________________
Tippfehler sind vom Umtausch ausgeschlossen.
Arbeiten an Verteilern gehören in fachkundige Hände!
Sei Dir immer bewusst, dass von Deiner Arbeit das Leben und die Gesundheit anderer abhängen!

BID = 937164

Monkey-Chris

Stammposter



Beiträge: 373
Wohnort: Hannover

Wäre ja möglich, dass SL das mit einem mit s-Plan erstellten Schaltplan auch kann. Wäre ja möglich in det heutigen Zeit.

BID = 937166

der mit den kurzen Armen

Urgestein



Beiträge: 17437

Nee Abacom setzt da immer noch auf Brain statt auf WeicheWare

_________________
Tippfehler sind vom Umtausch ausgeschlossen.
Arbeiten an Verteilern gehören in fachkundige Hände!
Sei Dir immer bewusst, dass von Deiner Arbeit das Leben und die Gesundheit anderer abhängen!

BID = 937168

Monkey-Chris

Stammposter



Beiträge: 373
Wohnort: Hannover



[ Diese Nachricht wurde geändert von: Monkey-Chris am  7 Sep 2014 22:27 ]

BID = 937170

Monkey-Chris

Stammposter



Beiträge: 373
Wohnort: Hannover

Passt denn mein Layout jetzt so oder hast du noch weitere Fehler entdeckt?

BID = 937171

der mit den kurzen Armen

Urgestein



Beiträge: 17437

och nöö heute Abend nicht mehr

_________________
Tippfehler sind vom Umtausch ausgeschlossen.
Arbeiten an Verteilern gehören in fachkundige Hände!
Sei Dir immer bewusst, dass von Deiner Arbeit das Leben und die Gesundheit anderer abhängen!

BID = 937177

Monkey-Chris

Stammposter



Beiträge: 373
Wohnort: Hannover

No problem. Gute Nacht und danke erstmal bis hierhin! Top!

BID = 937180

Offroad GTI

Urgestein



Beiträge: 12836
Wohnort: Cottbus


Zitat :
Monkey-Chris hat am  7 Sep 2014 22:44 geschrieben :

Passt denn mein Layout jetzt so oder hast du noch weitere Fehler entdeckt?

Im Detail habe ich jetzt nicht jede Verbindung verfolgt.
Aber du könntest R2 und R7 um 90° nach rechts drehen und dann deine Vin(+) Verbindung durchschleifen (und damit R0 sparen).

Weiterhin sieht es mir z.T. nach sehr geringen Leiterbahnabständen aus.

Die sogenannten Restringe beim Leistungstransistor sind auch recht klein.
Dafür sind sie bei den Anschlussklemmen recht groß, die Bohrungen dafür recht klein.

Die Haken und Sprünge in den Leiterbahnen siehst du ja selbst (bemerkenswert vor allem die Verbundung R4 zur Basis T2 ).



_________________
Theoretisch gibt es zwischen Theorie und Praxis keinen Unterschied. Praktisch gibt es ihn aber.

BID = 937184

der mit den kurzen Armen

Urgestein



Beiträge: 17437

Wenn du dir mal den Schaltplan richtig ansiehst springt die das layout schon förmlich in die Augen! Tipp klappe mal T1 , T2 und T3 nach unten und verschiebe die kreuzenden Leitungen dann unter die Bauelemente!

_________________
Tippfehler sind vom Umtausch ausgeschlossen.
Arbeiten an Verteilern gehören in fachkundige Hände!
Sei Dir immer bewusst, dass von Deiner Arbeit das Leben und die Gesundheit anderer abhängen!


Vorherige Seite       Nächste Seite
Gehe zu Seite ( Vorherige Seite 1 | 2 | 3 | 4 | 5 | 6 | 7 | 8 | 9 | 10 | 11 | 12 | 13 | 14 | 15 | 16 | 17 Nächste Seite )
Zurück zur Seite 0 im Unterforum          Vorheriges Thema Nächstes Thema 


Zum Ersatzteileshop


Bezeichnungen von Produkten, Abbildungen und Logos , die in diesem Forum oder im Shop verwendet werden, sind Eigentum des entsprechenden Herstellers oder Besitzers. Diese dienen lediglich zur Identifikation!
Impressum       Datenschutz       Copyright © Baldur Brock Fernsehtechnik und Versand Ersatzteile in Heilbronn Deutschland       

gerechnet auf die letzten 30 Tage haben wir 17 Beiträge im Durchschnitt pro Tag       heute wurden bisher 8 Beiträge verfasst
© x sparkkelsputz        Besucher : 187938714   Heute : 15822    Gestern : 17227    Online : 393        25.12.2025    19:56
4 Besucher in den letzten 60 Sekunden        alle 15.00 Sekunden ein neuer Besucher ---- logout ----viewtopic ---- logout ----
xcvb ycvb
0.0361411571503