| Autor |
|
Probleme/Fragen zum Schmitt-Trigger |
Problem gelöst
|
|
|
|
BID = 897523
elektron53 Gelegenheitsposter
 
Beiträge: 59 Wohnort: wittenberg
|
|
Hallo M-Elektronics,
Vorschlag von mir:
Den "Alleskönner" 555 nehmen.
Im einfachsten Fall (Hysterese 1/3 Ub) IS und IT (Pin 2 und 6) verbinden als Eingang.
Wenn kleinere Hysterese gewünscht, IT (2) an Gnd, geeigneten Widerstand (bestimmt Hysterese) von OUT (3) oder OD (7) nach OK (5).
Ausgang ist dann (3) oder (7). Invertierend/nichtinvertierend bestimmt dann die Eingangsbeschaltung (Fototransistor nach Gnd oder Ub), die Größe des Widerstandes nach Ub bzw. Gnd die Schaltschwelle.
Der Ausgang schafft ca. 100 mA.
LG
M-Elektronics
|
|
BID = 897525
M-Elektronics Neu hier

Beiträge: 38
|
|
Zitat :
Offroad GTI hat am 25 Aug 2013 18:43 geschrieben :
|
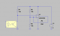
So sollte die Schaltung grundsätzlich aussehen:
Der invertierende Komparator dreht dann das invertierte Signal des Fototransistors wieder richtig herum
|
Vielen Dank dafür
Sieht aber noch anders aus
An den Output rechts könnte ich also auch einen npn-Transi hängen?
Das wars jetzt aber (glaub ich) auch
Nochmal vielen, vielen Dank für die Mühe |
|
BID = 897541
Offroad GTI Urgestein
     
Beiträge: 12836 Wohnort: Cottbus
|
Weshalb jetzt noch ein Transistor
P.S: Der LM324 ist ein Quad-OPV (DIL 14 Gehäuse). Du kannst auch den LM358 nehmen (DIL 8 )
_________________
Theoretisch gibt es zwischen Theorie und Praxis keinen Unterschied. Praktisch gibt es ihn aber.
[ Diese Nachricht wurde geändert von: Offroad GTI am 25 Aug 2013 20:10 ]
|
BID = 897548
Otiffany Urgestein
     
Beiträge: 13779 Wohnort: 37081 Göttingen
|
|
BID = 897561
perl Ehrenmitglied
       
Beiträge: 11110,1 Wohnort: Rheinbach
|
Zitat :
| | allerdings liefert der Fototransistor logischerweise keine klaren Signale (also Low-/High-Signale |
Wofür brauchst du die denn?
|
BID = 897588
M-Elektronics Neu hier

Beiträge: 38
|
Die Lichtschranke steuert eine komplexe digitale Schaltung, die kann mit analogen Signalen natürlich nix anfangen
LG
M-Elektronics
|
BID = 897595
perl Ehrenmitglied
       
Beiträge: 11110,1 Wohnort: Rheinbach
|
Zitat :
| | Die Lichtschranke steuert eine komplexe digitale Schaltung, die kann mit analogen Signalen natürlich nix anfangen |
Da bin ich gar nicht so sicher.
Mikrocontroller haben oftmals ST-Eingänge und auch manche Logik ICs wie z.B. der 4093 haben solche.
Oder man setzt einfach ein solches Logikgate wie den 74xy14 oder 40106 davor.
Des ICs enthalten 6 Inverter mit ST-Eingängen und wenn die Inversion unerwünscht ist, schaltet man einfach zwei der Inverter hintereinander.
|
BID = 897602
Otiffany Urgestein
     
Beiträge: 13779 Wohnort: 37081 Göttingen
|
|
BID = 897706
M-Elektronics Neu hier

Beiträge: 38
|
Ich habe die Schaltung nun mit einem OPV realisiert (nach dem Plan vob Offroad-GTI), und die Schaltung selbst funktioniert soweit einwandfrei.
Alleedinga musste ich nun feststellen, dass der Fototransistor auch im beleuchteten Zustand zu hochohmig ist, um den Output auf HIGH zu setzen. Wie kann das sein? Der Fototransistor hat dann einen Widerstand von 500 Ohm?! Gibt es eine Möglichkeit, um dieses Problem zu umgehen? Oder arbeitet der Fototransistor nichr mehr einwandfrei?
Über Hilfe würs ich mich freuen
LG
M-Elektronics
|
BID = 897709
Kleinspannung Urgestein
     
Beiträge: 13386 Wohnort: Tal der Ahnungslosen
|
Mach aus dem R1 mal ein 22 oder 47k Poti plus einen 1k Serienwiderstand...
_________________
Manche Männer bemühen sich lebenslang, das Wesen einer Frau zu verstehen. Andere befassen sich mit weniger schwierigen Dingen z.B. der Relativitätstheorie.
(Albert Einstein)
|
BID = 897721
Offroad GTI Urgestein
     
Beiträge: 12836 Wohnort: Cottbus
|
Zitat :
| | Der Fototransistor hat dann einen Widerstand von 500 Ohm?! |
Wie hast du denn den Widerstand überhaupt gemessen?
Ein DMM im Widerstandsmessbereich in Verbindung mit Halbleitern liefert nur Hausnummern.
Miss mal lieber den Spannungsabfall der Kollektor-Emitter Strecke und teile den Wert mit.
_________________
Theoretisch gibt es zwischen Theorie und Praxis keinen Unterschied. Praktisch gibt es ihn aber.
|
BID = 897723
perl Ehrenmitglied
       
Beiträge: 11110,1 Wohnort: Rheinbach
|
Zitat :
| | Ein DMM im Widerstandsmessbereich in Verbindung mit Halbleitern liefert nur Hausnummern. |
Aber nicht bei Photowiderständen.
Die haben schon ein weitgehend ohmsches Verhalten.
|
BID = 897724
Offroad GTI Urgestein
     
Beiträge: 12836 Wohnort: Cottbus
|
Ich korrigiere: aktive Halbleiter
Ein Fotowiderstand ist ja nur eine homogen dotierte Si-Fläche.
_________________
Theoretisch gibt es zwischen Theorie und Praxis keinen Unterschied. Praktisch gibt es ihn aber.
|
BID = 897816
M-Elektronics Neu hier

Beiträge: 38
|
Wie könnte ich nun weiter vorgehen?
Zitat :
Kleinspannung hat am 27 Aug 2013 14:37 geschrieben :
|
Mach aus dem R1 mal ein 22 oder 47k Poti plus einen 1k Serienwiderstand...
|
Bist du dir sicher, dass das Austauschen von R1 das Problem löst?
Liebe Grüße
M-Elektronics
|
BID = 897824
Offroad GTI Urgestein
     
Beiträge: 12836 Wohnort: Cottbus
|
Zitat :
| | Wie könnte ich nun weiter vorgehen? |
Zunächst mal, indem du oben genannte Messung durchführst. Die Widerstände habe ich ja auch nur π·Daumen gewählt.
_________________
Theoretisch gibt es zwischen Theorie und Praxis keinen Unterschied. Praktisch gibt es ihn aber.
|