| Autor |
|
|
|
BID = 141571
Toby86 Gerade angekommen
Beiträge: 8
|
|
Hi...
Ich arbeite grad mal wieder an meiner Modelleisenbahn weiter, und möchte meine Häuschen mit stinknormalen kleinen Glühbirnchen (1,2V ; 0,1A) beleuchten.
So wärs ja aber noch zu einfach...
Ich will die ganze Schaltung an meinen Märklin-Trafo anschließen: Ausgangsspannung 16V Wechselstrom
Da meine Anlage nun aber etwas größer ist, und quasi verschiedene "Ortschaften" existieren, möchte ich jede dieser "Ortschaften" (Gruppen) seperat steuern können.
Soll heißen, ich will für jede Ortschaft mit x Glühbirnchen einen Schalter haben, mit dem ich die Lämpchen der Ortschaft ein und ausschalten kann. Für den nächsten Ort ebenso...
Dann will ich neben dem Schalter noch eine LED haben, die mir anzeigt, ob die Lämpchen der Ortschaft 1 (oder 2, oder 3, etc...) an oder aus sind, die also quasi den Status des Schalters anzeigen.
Und die Schalter und LED's sollen alle an einem zentralen Ort liegen, also nicht direkt an der entsprechenden Ortschaft, sondern z.B. beim Trafo.
Bräucht halt nen kompletten Schaltplan....
Kann mir da vielleicht jemand weiterhelfen, damit ich da in den Weihnachtsferien n bisschen weiterarbeiten kann? |
|
BID = 141584
Der lustige Kernspalt Gesprächig
   Beiträge: 125
|
|
Hi.
Also erstmal :
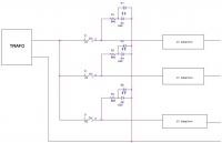
Wenn Du wirklich mit dem 16V Märklin Trafo arbeiten willst MUßT Du 13 Lämpchen in reihe schalten ( so ähnlich wie bei einer Weihnachtslichterkette )
Sonst brennen die Birnchen durch. Also IMMER 13 !
Zu diesen Anordnungen schaltest Du einen Schalter in reihe und x dieser parallel an den Trafo. Die LED kommt auch parallel zu den Lämpchen mit Vorwiderstand 680 Ohm und einer 4,7V Z-Diode antiparallel.
_________________
Murphy's Law :
Was macht ein Oszillator : gar nichts
Was macht ein Verstärker : Schwingen
[ Diese Nachricht wurde geändert von: Der lustige Kernspalt am 22 Dez 2004 14:45 ] |
|
BID = 141587
Der lustige Kernspalt Gesprächig
   Beiträge: 125
|
PS : Sicher, daß deine birnchen 1,2 V und nicht 12 V haben ?
Sonst hast Du mit nem 16V trafo ein Problem ...
Überhaupt : Den Trafo kannst Du maximal mit 1,8 A belasten, also gut überlegen wieviel Züge Du fahren lassen willst und wieviel Beleuchtung mit dranhängt !
Am elegantesten ist eigtl. ein zusätzlicher 12V Trafo für Beleuchtung !!!
_________________
Murphy's Law :
Was macht ein Oszillator : gar nichts
Was macht ein Verstärker : Schwingen
|
BID = 141591
Toby86 Gerade angekommen
Beiträge: 8
|
Zitat :
Der lustige Kernspalt hat am 22 Dez 2004 15:07 geschrieben :
|
PS : Sicher, daß deine birnchen 1,2 V und nicht 12 V haben ?
Sonst hast Du mit nem 16V trafo ein Problem ...
Überhaupt : Den Trafo kannst Du maximal mit 1,8 A belasten, also gut überlegen wieviel Züge Du fahren lassen willst und wieviel Beleuchtung mit dranhängt !
Am elegantesten ist eigtl. ein zusätzlicher 12V Trafo für Beleuchtung !!!
|
Du hast recht, die Birnchen haben tatsächlich 12V...
Da müsste an dem Schaltplan vermutlich dann noch was geändert werden, oder?
Und apropos: mit was für einem Programm hast du den Schaltplan denn erstellt?
Hm... und mit den Zügen hast du auch wieder recht....
Da wär n extra Trafo wirklich nicht schlecht....
|
BID = 141614
Der lustige Kernspalt Gesprächig
   Beiträge: 125
|
Also an dem Schaltplan muß da eigtl. kaum was oder alles geändert werden. Je nach dem.
Um 12V Birnchen an einen 16V Trafo zu hängen muß man die Ausgangsspannung auf 12V runterknüppeln (nur mit zusätzlicher Elektronik möglich und den Aufwand wahrscheinlich nicht wert)
Es entfällt bei einem 12V Trafo der Teil mit den 13 in Reihe geschalteten Lämpchen. Hast Du einen 12V Trafo werden in dem "13 Lämpchen kasten" alle Lampen, die Du haben willst parallel geschaltet (die Lampen haben ja schließlich 12V ). Die Schalter vorne bleiben wie sie sind.
Das Programm mit dem ich den Schaltplan erstellt habe heißt ORCAD Capture bzw. das komplette Paket ist auch als PSPICE bekannt.
_________________
Murphy's Law :
Was macht ein Oszillator : gar nichts
Was macht ein Verstärker : Schwingen
|
BID = 141629
Toby86 Gerade angekommen
Beiträge: 8
|
Zitat :
| | Um 12V Birnchen an einen 16V Trafo zu hängen muß man die Ausgangsspannung auf 12V runterknüppeln (nur mit zusätzlicher Elektronik möglich und den Aufwand wahrscheinlich nicht wert) |
mal angenommen ich bleib jetzt erstmal bei dem 16V Trafo:
kann ich da net einfach direkt hinter den Trafo nen Widerstand reinsetzen, der die 16V auf 12V runterregelt?
ist das Programm Freeware oder muss man es kaufen?
|
BID = 141662
Mr.Ed Moderator
      
Beiträge: 36327 Wohnort: Recklinghausen
|
Ein Widerstand kann nichts "regeln".
Er kann aber die nicht benötigten 4Volt in Wärme umwandeln.
Passen würde ein 40 Ohm Widerstand mit mindestens 0,5Watt vor jedem Birnchen.
_________________
-=MR.ED=-
Anfragen bitte ins Forum, nicht per PM, Mail ICQ o.ä. So haben alle was davon und alle können helfen. Entsprechende Anfragen werden ignoriert.
Für Schäden und Folgeschäden an Geräten und/oder Personen übernehme ich keine Haftung.
Die Sicherheits- sowie die VDE Vorschriften sind zu beachten, im Zweifelsfalle grundsätzlich einen Fachmann fragen bzw. die Arbeiten von einer Fachfirma ausführen lassen.
|
BID = 141696
Der lustige Kernspalt Gesprächig
   Beiträge: 125
|
Zitat :
|
ist das Programm Freeware oder muss man es kaufen?
|
Sowohl als auch ! Auf www.cadence.com " TARGET="_blank"> www.cadence.com müßte eine Freeware Version mit eingeschränkten Möglichkeiten downloadbar sein. Dieses Programm bietet bei weitem mehr Möglichkeiten als als nur einen Schaltplan zu erstellen.
Dementsprechend kompliziert und gewöhnungsbedürfig ist es und für Anfänger leider ganz und gar nicht zu empfehlen !
Ich habe ein ganzes Semester unter fachkundiger Anleitung gebraucht um verstehen wie ich das Programm zu bedienen habe.
--------------------------------------------
Zu den Lämpchen :
Selbstverständlich funktioniert das mit den Widerständen.
Meineswissens nach liefert der Märklin Trafo aber nur 1,6A!
Das heißt bei nur 10 Glühlämpchen muß der Trafo schon rund 1A liefern. Da würden dann noch 0,8A für die Lokmotoren zur Verfügung stehen wenn ich den Trafo voll ausreize ...
_________________
Murphy's Law :
Was macht ein Oszillator : gar nichts
Was macht ein Verstärker : Schwingen
|
BID = 141700
Toby86 Gerade angekommen
Beiträge: 8
|
ok, ich werd mir wohl doch nen neuen Trafo anschaffen müssen
wen's interessiert: auf dem trafo steht "max. 2A"...
gibt's vielleicht auch noch ein anderes Programm mit dem man Schaltpläne erstellen kann, und das vielleicht etwas leichter zu verstehen ist?  ^^
|
BID = 142174
Toby86 Gerade angekommen
Beiträge: 8
|
jetzt hab ich aber doch nochmal eine Frage:
wenn ich mir jetzt den Transformer 6002 von Märklin zulege, dann hat der genauso wie mein jetziger Trafo auch 16V Ausgangs-Spannung
Lichttransformator für Beleuchtung und elektromagnetische Artikel. Leistung 52 VA. Ausgang 16 V Wechselspannung.
Soll heißen ich brauch auf jeden Fall ne Lösung mit dem Widerstand.
Aber: Wenn ich den Widerstand einbauen würde, dann dürfte ich die Lämpchen ja nichtmehr in Reihe schalten, oder?
Ich würde das ganze so machen: Den 40 Ohm Widerstand vor das Kästchen mit der Aufschrift "13 Lämpchen" setzen, und anstatt 13 Lämpchen in Reihe zu schalten, z.B. 13 (oder auch nur 10) Lämpchen parallel betreiben.
Versteht ihr was ich meine?  
|
BID = 142247
Der lustige Kernspalt Gesprächig
   Beiträge: 125
|
Also :
Du hast mit der Parallelschaltung recht.
In diesem ominösem Kästchen schaltest Du Deine 12V birnen PARALLEL und zwar soviele wie Du möchtest; bzw. so viele Du mit je einem Schalter schalten möchtest.
Bei Verwendung eines 16V Trafos muß vor JEDES Birnchen ein 40 Ohm Widerstand.
Bei dem beschriebenen Modell könntest Du 30 Birnchen betreiben ( insgesamt für alle Deine Schalter )
Ich verstehe nur folgendes nicht :
Wenn Du Dir schon einen neuen Trafo zulegst warum dann einen mit 16V ?
Wenn Du direkt einen Trafo mit 12 V Ausgansspannung kaufst kannst Du Dir das ganze Brimmborium mit den Widerständen sparen !
_________________
Murphy's Law :
Was macht ein Oszillator : gar nichts
Was macht ein Verstärker : Schwingen
|
BID = 142276
Toby86 Gerade angekommen
Beiträge: 8
|
naja, die widerstände werden mich nun nicht gerade finanziell ruinieren
warum einen mit 16V? Gute Frage...
Eigentlich wollt ich nichts mehr groß für die Eisenbahn ausgeben, und da ich nun aber wirklich noch nen Trafo brauch, sollts halt schon ein billiger sein.
Und da hab ich halt grad bei Ebay den gleichen Märklin-Trafo gefunden, den ich jetzt auch schon hab...
Ebenfalls max. 2A, mehr brauch ich aber auch net....
Für 25 € mehr würd ich dann einen Märklin "Lichttrafo" bekommen, hätte aber auch 16V Ausgangsspannung, allerdings max. 3,25A... Und das rentiert sich für mich dann einfach nicht....
Ich mein wenn du irgendwoher einen 12V Trafo bekommen würdest (min. 2A), der inkl. Porto unter 20 € liegt, dann nehm ich den gerne :-)
|
BID = 142283
Der lustige Kernspalt Gesprächig
   Beiträge: 125
|
www.reichelt.de
Trafo 12V
- 2A : 9,75,-
- 4A : 12,95,-
mfg
_________________
Murphy's Law :
Was macht ein Oszillator : gar nichts
Was macht ein Verstärker : Schwingen
|
BID = 142303
Mr.Ed Moderator
      
Beiträge: 36327 Wohnort: Recklinghausen
|
Steht aber nicht Märklin drauf
Oder noch günstiger www.pollin.de , Bestellnummer 300409, 11,5V Halogentrafo mit heftigen 25A für 9,95.
Muß allerdings noch in ein Gehäuse eingebaut werden, und Sicherungen nicht vergessen. Die dünnen Drähtchen die für Modeleisenbahnen benutzt werden kann man mit dem Trafo schnell verdampfen.
_________________
-=MR.ED=-
Anfragen bitte ins Forum, nicht per PM, Mail ICQ o.ä. So haben alle was davon und alle können helfen. Entsprechende Anfragen werden ignoriert.
Für Schäden und Folgeschäden an Geräten und/oder Personen übernehme ich keine Haftung.
Die Sicherheits- sowie die VDE Vorschriften sind zu beachten, im Zweifelsfalle grundsätzlich einen Fachmann fragen bzw. die Arbeiten von einer Fachfirma ausführen lassen.
|
BID = 142487
Toby86 Gerade angekommen
Beiträge: 8
|
Zitat : Mr.Ed hat am 22 Dez 2004 20:27 geschrieben :
|
Passen würde ein 40 Ohm Widerstand mit mindestens 0,5Watt vor jedem Birnchen. |
Würde da auch ein 40 Ohm Widerstand mit 0,4 Watt gehen?
Beim Reichelt gibts nämlich keinen mit 0,5 Watt...
Bestell-Nr.: METALL 40,2
Beschreibung: Metallschichtwiderstand 40,2 Ohm
Besonders kleine Bauform, geringes
Rauschverhalten, sehr niedriger
Temperaturkoeffizient und enge Toleranzen
zeichnen diese Präzisions-Metallfilm-Widerstandsreihe aus.
Nennlast: 0,25 bzw. 0,4 Watt
max. Dauerspannung: 250 Volt
Arbeitstemperatur: -55 bis 155°C
Toleranz: 1%
Temperaturkoeffizient: TK100
Kann ich den Widerstand ohne Probleme benutzen oder nicht?
|