| Autor |
Bleiakkulader mit PQ30RV11 (LowDrop-Regler von Sharp) Suche nach: sharp (912) |
|
|
|
|
BID = 72190
hannoban Schreibmaschine
    
Beiträge: 1722 Wohnort: Hinter Düsseldorf die 4. Mülltonne links
|
|
Wie gesagt, es habdelt sich noch um einen Prototyp zum Testen, Messen, sch**** bauen. Alles fliegend verdrahtet; Sieht furchtbar aus.
Zitat :
| Mit einem LM393 o.ä. in der negativen Leitung hätte man Strombegrenzung und LED-Beleuchtung mit ein paar mV Spannungsabfall machen können.
|
Wenn ich gewusst hätte daß, und vor allem wie das geht, hätte ich euch diesen Thread erspart. Ich bin ja noch nicht der Profi, und arbeite mich mit meinen Erkenntnissen langsam vor. Ich schätze es handelt sich dabei um einen OP, und davon hab ich quasi "noch" GARKEINE Ahnung.
Aber jeder, der mir die Vorgehensweise dabei so gundlegend und ausführlich wie das für mich erforderlich ist, schildern möchte, wär hiermit HERZLICHST dazu eingeladen.
Ansonsten führe ich diesen Krieg lieber direkt an meiner Front, da hab ich alleine eindeutig die besseren Chancen.
MfG hanno... |
|
BID = 72209
perl Ehrenmitglied
       
Beiträge: 11110,1 Wohnort: Rheinbach
|
|
Ooops, so sorry !
Ich dachte du wärst schon weiter.
Eigentlich sind sie einfacher anzuwenden als ein Transistor.
Ich nehme für solche Spielereien meist den LM339 dort sind 4 Komparatoren drin, beim LM393 nur zwei. Sonst sind sie gleich.
Das Datenblatt dazu hatte ich schon mal hochgeladen, aber ich finde es hier selbst nicht mehr. Wenn du dir das DB holst, dann von NSC. Dort stehen eine Menge Applikationen drin, bei den anderen Firmen nicht.
Eine AN in der sich diese Schaltungen wiederfinden, diesmal aber mit Erklärung, ist hier im Anhang.
_________________
Haftungsausschluß:
Bei obigem Beitrag handelt es sich um meine private Meinung.
Rechtsansprüche dürfen aus deren Anwendung nicht abgeleitet werden.
Besonders VDE0100; VDE0550/0551; VDE0700; VDE0711; VDE0860 beachten ! |
|
BID = 72525
hannoban Schreibmaschine
    
Beiträge: 1722 Wohnort: Hinter Düsseldorf die 4. Mülltonne links
|
Also, ich hab mir jetzt mal das Datenblatt und 2 Anlagen angesehen, aber nicht mit besonders viel Erfolg. Wie das Ganze ohne großartigen Spannungsabfall funktionieren soll ist mir immernoch schleierhaft. Der OP kann ja auch kaum Leistung ab, und wie der den Spannungsregler zum abregeln bringen soll (und dann auch noch die Sache mit der LED) raff ich irgendwie garnicht.
Wenn du mir da ein grobes Schema von machen könntest (ohne großartige Wertberechnungen), dann wär mir bestimmt schon sehr geholfen. Für mich ist es sehr viel einfacher bestehende Schaltungen zu verstehen, wenn ich auch ein wenig Testen, Messen und sch****bauen kann. Und mit dem Fachenglich; Naja, es geht, aber sehr langsam.
Wär echt spitze wenn du das machen könntest. Es eilt auch nicht!
MfG hanno...
|
BID = 72575
perl Ehrenmitglied
       
Beiträge: 11110,1 Wohnort: Rheinbach
|
Wie sind denn mittlerweile die Vorgaben ?
|
BID = 72607
hannoban Schreibmaschine
    
Beiträge: 1722 Wohnort: Hinter Düsseldorf die 4. Mülltonne links
|
Vorgaben? Dachte ich, das wär klar! Naja, alles was ich will ist einen Bleiakku mit nicht mehr als 13,75 Volt laden. Der Ladestrom darf aber schon an das Maximum des Spannungsreglers herrangehen, da sowiso nicht viel Leistung an ihm verbraten wird und eine gute Kühlung geplant ist. Ich würde sagen, da es ein 1A Regler ist, darf der Ladestrom schon so seine 800 - 1000mA max. betragen, je nach dem was der Akku so haben möchte. Des Weiteren sollte eine LED anzeigen, wenn der Ladestrom unter eine gewisse Grenze von ca. 20 - 30mA geht (akku voll; ob LED aus oder an ist völlig Wurst). Der Knackpunkt ist, daß der Spannungsabfall so gering wie nur eben Möglich sein sollte, weil die Schaltung auch mit so ca. 14,35 Volt Besaftung auskommen soll.
Also, im Prinzip so wie im Angang. Aber den selben Regler kann ich ja wegen des hohen Spannungsabfalls nicht verwenden, also möchte ich diesen http://sharp-world.com/products/dev.....e.pdf Regeler in der Schaltung verwenden. Auf die Sache mit dem Verpolungs- und Kurzschlußschutz ganz rechts kann ich getrost verzichten, und der Saft kommt wahlweise aus einem externen NT, oder der KFZ-Bordspannung
Meine erste Schaltung ist ja auf der 1. Seite, aber die hat eingentlich einen zu hohen Spannungsabfall, und war eigentlich nur mal so´n Versuch. Das mit dem OP war ja jetzt deine Idee. Ganz bestimmt keine schlechte  , aber ich raff halt leider nicht wie du das schalten würdest und würde mich freuen wenn du mir das mal grob schematisch darstellen könntest.
MfG hanno...
[ Diese Nachricht wurde geändert von: hannoban am 3 Jun 2004 0:16 ]
|
BID = 72609
perl Ehrenmitglied
       
Beiträge: 11110,1 Wohnort: Rheinbach
|
Wenn du schon soviel Kram um den Regler herum baust, könntest du das IC ja auch ganz vergessen und statt dessen einen PowerFET einbauen. Der Spannungsabfall daran kann nahezu 0 sein. ( 1A @ 20mOhm --> 20mV )
Spricht irgendetwas dagegen einen N-Kanal-FET in die negative Leitung zu legen ?
_________________
Haftungsausschluß:
Bei obigem Beitrag handelt es sich um meine private Meinung.
Rechtsansprüche dürfen aus deren Anwendung nicht abgeleitet werden.
Besonders VDE0100; VDE0550/0551; VDE0700; VDE0711; VDE0860 beachten !
|
BID = 72697
hannoban Schreibmaschine
    
Beiträge: 1722 Wohnort: Hinter Düsseldorf die 4. Mülltonne links
|
Nee, dagegen spricht eigentlich garnichts. So´n Ding hab ich zwar nicht am Start, aber das lässt sich ja besorgen. Werd´ direkt mal nach Info´s googeln.
MfG hanno...
|
BID = 72710
hannoban Schreibmaschine
    
Beiträge: 1722 Wohnort: Hinter Düsseldorf die 4. Mülltonne links
|
Allerdings kenn ich von FET´s auch nur grundlegendes, und es gibt wohl einige verschiedene Typen wie 2N BS BU IR M RF S, und was weiß ich noch was. Hast du evtl. schon ein Exemplar im Kopf, das in frage kommt?
|
BID = 72714
perl Ehrenmitglied
       
Beiträge: 11110,1 Wohnort: Rheinbach
|
Zitat :
| | Hast du evtl. schon ein Exemplar im Kopf, das in frage kommt? |
Sogar zwei.  aber nichht wirklich im Kopf.
Die braucht man nämlich wegen des Rückstromes.
Beim Anlassen fällt nämlich die Bordnetzspannung vielleicht bis auf 8V ab.
Wenn du dabei einen einigermaßen kräftigen Akku am Ladegerät hast, werden sich wohl einige Leiterbahnen verbiegen. Auch die Alibi-Diode, die du über den Regler gelegt hast, ist dann Asche. Mir etwas Glück gibt aber einer der Strommeßwiderstände vorher auf.
_________________
Haftungsausschluß:
Bei obigem Beitrag handelt es sich um meine private Meinung.
Rechtsansprüche dürfen aus deren Anwendung nicht abgeleitet werden.
Besonders VDE0100; VDE0550/0551; VDE0700; VDE0711; VDE0860 beachten !
|
BID = 72881
hannoban Schreibmaschine
    
Beiträge: 1722 Wohnort: Hinter Düsseldorf die 4. Mülltonne links
|
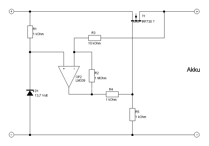
In der Hoffnung daß es sich nicht um totalen geistigen Dünnschiss handelt, hab ich jetzt mal etwas zu Papier gebracht. Natürlich fehlt es noch an der Strombegrenzung, dem Schutz vor Eingangsspannungseinbruch und der LED-Geschichte aber wenn mir das mit der Spannungsregelung schonmal jemand abnehmen könnte wär´s echt cool. Sollte ich damit nicht TOTAL falsch liegen, schff ich den Rest bestimmt auch noch.
Ich bin mir mit dem IRF730 auch noch nicht wirklich sicher, ob der hier überhaupt geeignet ist, aber ich hab mich erstmal an seinen Werten orientiert. Was mir an dem Komisch vorkommt ist, daß er R DS(on) ca. 1 Ohm hat, ist das nicht noch etwas viel?
Besten Dank schonmal!!!
MfG hanno...
|
BID = 72888
Benedikt Inventar
      Beiträge: 6241
|
Sieht schon ganz gut aus, aber ein paar kleine Fehler sind drin:
a) Du willst die Spannung regeln, nicht schalten. Also LM339 (Komparator) durch LM358 (Opamp) ersetzen
b) R5 weglassen (für den LM339 ist der sowiso falsch, da der LM339 einen Open Collektor Ausgang hat, also wennschon, dann mit + verbinden)
c) Eine 13,7V Z-Diode gibt es nicht und Z-Dioden sind nicht sonderlich genau. Nimm lieber eine 2,5V Referenz (ich glaube LM385-2,5 war sowas). Dann hängst du R3 nicht direkt an +Akku sondern über ein Poti, dass die Spannung auf 2,5V teilt. So kannst du auch die Spannung präzise einstellen.
d) Strombegrenzung fehlt. Du könntest vor den MOSFET (auf dem Plan links vom MOSFET) die übliche Transistor Strombegrenzung mit BC557 einbauen, da du nun genügend Spannungsreserven hast. Dazu 0,47Ohm Widerstand in die Leitung, Emitter an +, Source vom MOSFET über 100Ohm an die Basis des Transistors. Kollektor ans Gate.
e) siehst du die Diode im MOSFET ? Wie perl schon schrieb, sobald du ausschaltest, entläd sich der Akku in die Spannungsversorgung wobei sich der MOSFET in seinem Aggregatszustand ändert (anderst ausgedrück: Das Ding verdampft...) Also entweder vor den MOSFET oder zwischen Drain und Spannungrückkopplung eine Shottky Diode (z.B. SB550)
|
BID = 72908
tixiv Schreibmaschine
    
Beiträge: 1492 Wohnort: Gelsenkirchen
|
Und einen N Kanal FET kannst Du so nicht voll durchsteuern. Die Gatespannung muss immer ein paar Volt positiver als die Sourcespannung sein, und Du hast ja keine Spannungen >14,5V.
Das Prinzip stimmet aber 
|
BID = 72970
perl Ehrenmitglied
       
Beiträge: 11110,1 Wohnort: Rheinbach
|
Hannoban hat doch gesagt, es eilt nicht.
Nun hetzt 'nen alten Mann doch nicht so. Bin doch kein D-Zug.
Hier erst mal, wie ich mir den Leistungsteil vorstelle.
Danach gibst erst mal Wochenende.
Diese Schaltung bitte nicht mehr herunterladen, sie ist falsch.
Die korrigierte Version gibt's im nächste Beitrag
_________________
Haftungsausschluß:
Bei obigem Beitrag handelt es sich um meine private Meinung.
Rechtsansprüche dürfen aus deren Anwendung nicht abgeleitet werden.
Besonders VDE0100; VDE0550/0551; VDE0700; VDE0711; VDE0860 beachten !
[ Diese Nachricht wurde geändert von: perl am 5 Jun 2004 10:54 ]
|
BID = 73004
perl Ehrenmitglied
       
Beiträge: 11110,1 Wohnort: Rheinbach
|
Das kommt von der unvornehmen Hast. In der obigen Schaltung hatte ich das Wichtigste, den Strommeßwiderstand vergessen.
Hier also die korrigierte Version.
Für höhere Ströme kann man für den Meßwiderstand auch einfach ein Stück Draht nehmen.
Wenn man sehr geizig mit dem Spannungsabfall ist, könnte man den Widerstand auch auslagern und ein dreiadriges Kabel zum Zigarrenanzünderstecker führen und mit der zusätzlichen Ader den Spannungabfall auf der Masseader bestimmen.
_________________
Haftungsausschluß:
Bei obigem Beitrag handelt es sich um meine private Meinung.
Rechtsansprüche dürfen aus deren Anwendung nicht abgeleitet werden.
Besonders VDE0100; VDE0550/0551; VDE0700; VDE0711; VDE0860 beachten !
|
BID = 73037
hannoban Schreibmaschine
    
Beiträge: 1722 Wohnort: Hinter Düsseldorf die 4. Mülltonne links
|
@perl
Sehr vielen Dank für den Plan. Leider raff ich aber nicht ganz was du mit Blackbox meinst. Doch nicht etwa die Steuereinheit im Auto, oder? Das wär ungünstig. Oder den LM393, den du angesprochen hast? Würde die Schaltung eigentlich auf die Spannungsspitzen im KFZ-Bordnetz klar kommen, oder brauche ich da noch einen Filter? Ich saug mir erstmal das Datenblatt von den FET´s, und mal sehen ob ich das alles raff.
@Benedikt
Deine Punkte d) und e) waren ja klar. Die Schaltung war ja noch nicht fertig. c) ist mir eigentlich auch noch klar gewesen. Die Zenerdiode war mehr oder weniger nur Symbolisch drinn. Über a) und b) werd´ ich nochmal grübeln, aber erstmal danke für deine Hilfe.
@tixiv
Deine Info muß ich leider erstmal verarbeiten. Aber natürlich erstmal Danke.
MfG hanno...
[ Diese Nachricht wurde geändert von: hannoban am 5 Jun 2004 13:20 ]
|