Bleiakkulader mit PQ30RV11 (LowDrop-Regler von Sharp) Im Unterforum Alle anderen elektronischen Probleme - Beschreibung: Was sonst nirgendwo hinpasst
| Autor |
Bleiakkulader mit PQ30RV11 (LowDrop-Regler von Sharp) Suche nach: sharp (913) |
|
|
|
|
BID = 67236
hannoban Schreibmaschine
    
Beiträge: 1722 Wohnort: Hinter Düsseldorf die 4. Mülltonne links
|
|
Hallo,
mir fällt nix vernünftiges dazu ein, wie ich diesen Regler
http://sharp-world.com/products/dev.....e.pdf
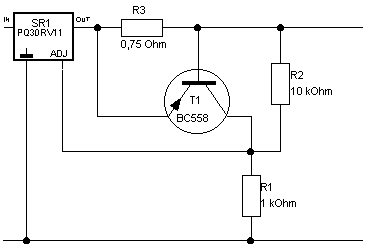
in einer Schaltung, so ähnlich wie im Anhang, verwenden kann. Das Problem liegt bei der Strombegrenzung. So wie´s in der Schaltung im Anhang ist, wird´s ja nicht funzen, denn ein verringern von R1 hätte ja einen Spannungsanstieg zur Folge. Ich müsste also mit der Transe R2 Steuern, und hab dann das Problem, daß ADJ und Masse ja nicht identisch sind. (R1 und R2 beziehen sich auf die Schaltung im Datenblatt)
Ich würde wirklich gerne diesen Regler verwenden, da ich sowiso einen "LowDrop" benötige, und ich von diesen noch satt und genug am Start habe.
Wenn dazu jemandem was einfällt, würde ich mich sehr freuen.
Besten Dank schonmal.
MfG hannoban
[ Diese Nachricht wurde geändert von: hannoban am 2 Mai 2004 0:28 ] |
|
BID = 67244
Benedikt Inventar
      Beiträge: 6241
|
|
Wiso benötigst du einen LowDrop Regler ?
Wie hoch ist denn die Eingangsspannung ?
Ansonsten bastelst du die Strombegrenzung mit einem PNP Transistor einfach in die positive Ausgangsleistung, dann gehts. |
|
BID = 67313
hannoban Schreibmaschine
    
Beiträge: 1722 Wohnort: Hinter Düsseldorf die 4. Mülltonne links
|
Hi,
erstmal danke für die Antwort. Ich werd mal genauer beschreiben, worum es geht.
Ich bin nämlich mal wieder bei LIDL TM gewesen, und hab mir diesen Power-Cube besorgt. Wie nicht anders zu erwarten, lässt der Preis von 15 Teuro wieder mal einige Wünsche offen, denn die die komplette Elektronik in dem Ding ist total zum  (oder auch  ).
Die Ladeschaltung ist quasi ungeregelt. D.h. es gibt eine LED, die angeblich das Ende des Ladevorgangs anzeigen soll. Tatsache ist aber, daß sie schon bei 12,9 V Akkuspannung angeht. Lässt man den Akku dann weiterhin an Ladung, wird er mit 15,6 V (zumindest bei Netzteilladung) hoffnungslos überladen (Ich persönlich halte es für absolut mutig, daß der Hersteller bei der Ladeschaltung 3 Jahre Garantie gibt). Auch die (angeblich stabilisierten) Spannungsausgänge sind alles andere als stabilisiert. Die Spannung wird lediglich durch serielle Dioden reduziert, und sowiso schonmal ca. 1,5 V höher als aufgedruckt (Darum soll´s hier aber nicht gehen; das Problem bekomm ich schon selbst in den Griff).
Das Gerät soll hauptsächlich im Auto geladen werden, und mit max. 13,8 V Ladeschlußspannung, immer für diverse spontane Open-Air Partys, Campingurlaub usw. einsatzbereit sein.
Meine Bordspannung bei laufendem Motor beträgt ca. 14,35 Volt, und deshalb muß ich mit ca. 0,55 Volt Spannungsdropout auskommen. Der PQ30RV11 wird mit MAX. 0,5V angegeben, und meine Messung hat tatsächlich nur 0,38 Volt ergeben.
Mit deiner PNP-Idee hab ich auch schonmal eine Vision gehabt, aber aus irgendeinem unerklärlichen Grund hab ich bei PNP-Transen leider immernoch so´ne komische Hirnblockade  . Mit ein wenig Anstrengung hab ich das jetzt aber mal gezeichnet, und es wär nicht schlecht wenn mir die Schaltung mal jemend theoretisch überdenken könnte.
Was mir dabei nämlich noch spanisch vorkommt ist folgendes:
In der orginalen Schaltung (1. Posting) wird der Spannungsabfall am Stromfühler-Widerstand umgangen, indem P1 direkt an der Akkumasse angeschlossen ist. Wär das in meiner Schaltung (Anhang) denn genauso, oder müsste ich den Spannungsabfall am Widerstand beim einstellen der Ladeschlußspannung mit einkalkulieren?
MfG hanno...
[ Diese Nachricht wurde geändert von: hannoban am 3 Mai 2004 0:36 ]
|
BID = 67314
Benedikt Inventar
      Beiträge: 6241
|
Jetzt noch alle Tranistoranschlüsse eine Stufe im Uhrzeigerseinn drehen (Emitter an den Ausgang des Reglers, Basis an den Akku und Kollektor an R1), dann passts...
14V reichen zum laden nicht aus.
Wenn du den Akku nur zum Laden anklemmst, (Cycle Use), dann sollte er bis 14,2-14,5V geladen werden.
So Billiggeräte kenne ich. Mein 10€ Akkuschrauber ging keinen Monat (Akku defekt). Das lustigste: Akku ist ein Verschleißteil, darauf gibts keine Garantie....
Von einem Halogenscheinwerfer mit Akku, den es mal bei Conrad bei Neukundenwerbung gab, war ich positiv überrascht.
Die Ladeschaltung war einfach, aber effektiv:
Die Ladespannung wird über einen Widerstand auf den Akku gegeben. Als Spannungsregelung dient eine Z-Diode. Einfach, aber effektiv. Sogar ein Tiefentladeschutz war eingebaut...
|
BID = 67420
hannoban Schreibmaschine
    
Beiträge: 1722 Wohnort: Hinter Düsseldorf die 4. Mülltonne links
|
Zitat :
| | Jetzt noch alle Tranistoranschlüsse... |
Oh weh..., peinlich...
Naja, Zyklenbetrieb ist das ja nicht wirklich. Wär zwar schön, jeden Abend Party im Sommer; aber so wird das wohl nicht sein. Mit meinem ersten "losen" Bleiaccu, bin ich fast 9 Jahre lang irregut mit 13,8 V Ladeschlußspannung ausgekommen, bis er dann durch Tiefentladung das Zeitliche gesegnet hat. Bei GEL-Akkus sollte man denk ich mal auch jede unnötige Gasung vermeiden, denn schlißlich kann man ja kein Wasser nachkippen.
Also erstmal danke für die Info´s; Ich werd´ da ma ein wenig rumprobieren.
Aber eine Frage hab ich noch: Reicht zum Schutz vor den Spannungsspitzen in der Bordspannung eine Zenerdiode mit ca. 25 V? Oder muß man da härtere Geschütze auffahren?
Achja, und kann man keine Uploads mehr löschen?
MfG hanno...
|
BID = 67427
Benedikt Inventar
      Beiträge: 6241
|
Ich hänge immer einen relativ fetten Elko an den Eingang (1000uF), und davor eine Spule. Damit kann man das meiste abfangen.
|
BID = 67489
hannoban Schreibmaschine
    
Beiträge: 1722 Wohnort: Hinter Düsseldorf die 4. Mülltonne links
|
Naja, zur Not muß halt LC herhalten, aber den Platz würde ich mir gerne sparen. Am Ende werd´ ich das einfach mal mit dem Scope anschauen.
Thx und MfG hanno...
|
BID = 72072
hannoban Schreibmaschine
    
Beiträge: 1722 Wohnort: Hinter Düsseldorf die 4. Mülltonne links
|
Hi!
Sorry, daß ich diesen älteren Thread nochmal nach vorne hole, aber ich hab jetzt mal diesen Prototyp aufgebaut und ausprobiert. Die Schaltung funktioniert aber nicht so wie ich mir das vorstelle, und ich hoffe daß mir jemand helfen kann.
R3=2,5 Ohm, C1=0,47 µF und Eingangsspannung 21V von einem Netzteil mit Gleichrichtung und Siebung.
Die Strombegrenzung schien mir zuerst sauber zu arbeiten, die LED lechtet aber nicht und jetzt ist mir auch noch T1 verreckt. Nun, ich hatte eine Kurzschlussmessung über das Amperemeter gemacht, könnte es daran liegen? Muß ich bei dieser Strombegrenzung immer einen Lastwiderstand haben, der die Referenzspannung des Spannungsreglers so grade noch abfängt?
Wär echt cool, wenn da jemand was zu wüsste; auch dazu, daß die LED nicht geleuchet hat.
Danke schonmal!
MfG hanno...
|
BID = 72082
perl Ehrenmitglied
       
Beiträge: 11110,1 Wohnort: Rheinbach
|
Wenn du einen Kurzschluß machst, wird dir T1 kaputt gehen, weil der 47µF Elko sich dann über die BE-Strecke entlädt. In dessen Basisleitung gehört also ein Strombegrenzungswiderstand. Wert aus den Dateblatt über IBmax ermitteln.
Möglicherweise hat die LED nicht geleuchtet, weil ihr Transistor vorher an dieser Stelle saß und nun schon keinen Emitteranschluß mehr hatte.
_________________
Haftungsausschluß:
Bei obigem Beitrag handelt es sich um meine private Meinung.
Rechtsansprüche dürfen aus deren Anwendung nicht abgeleitet werden.
Besonders VDE0100; VDE0550/0551; VDE0700; VDE0711; VDE0860 beachten !
|
BID = 72083
Benedikt Inventar
      Beiträge: 6241
|
a) Die eine Diode über dem 22Ohm Widerstand lässt warscheinlich nicht genug Spannungabfall entstehen, damit T2 mit dem 1k Basiswiderstand genügend Basisstrom bekommt. Diese Schaltung am besten mit 2 Dioden in Reihe vor den Spannungsregler setzen (sonst ändert sich ja dessen Ausgangsspannung sobald du den Regler belastest...)
b) Durch den 2,2uF Kondensator konnte T1 nicht schnell genug den Spannungsregler abschalten, so dass kurzzeitig ein hoher Strom (entweder vom 2,2uF selbst, oder über den Stromsensorwiderstand über die Basis) T1 zerstört hat.
|
BID = 72095
hannoban Schreibmaschine
    
Beiträge: 1722 Wohnort: Hinter Düsseldorf die 4. Mülltonne links
|
Danke! Im Datenblatt steht was von IBM -200mA PEAK. Also, die Ausgangsspannung (13,77 Volt) - Referenzspannung (1,27 Volt) - Spannung an der BE-Strecke (0,6 Volt) / 0,2 Ampere = 60 Ohm. Ist das so richtig?
Allgemeine Frage zur Strombegrenzung:
Unter der Vorraussetzung, daß das Netzteil, sowie der Kühlkörper für das IC, ausreichend groß dimensioniert ist, könnte ich dann auf eine Strombegrenzung auch ganz verzichten um den Akku schnellstmöglich voll zu kriegen? Diese Regler haben doch immer eine eingebaute Strombegrenzung und Temperaturschutzschaltung, oder? Der Akku dürfte bis zu 1,5 Ampere Ladestrom bestimmt locker vertragen.
@Benedikt
Bist du bei deinem Punkt a Sicher? Das Prinzip hab ich aus einem Laderegler von Conrad abgekupfert. Da wird auch nur eine Diode benutzt, allerdings mit einem NPN geschaltet (und mit LM317T).
MfG hanno...
|
BID = 72101
Benedikt Inventar
      Beiträge: 6241
|
Sicher bin ich nicht, aber es könnte gut sein.
Bei meinen Versuchen ist mir aufgefallen, dass NPN Transistoren schon ab etwa 0,6V Basisspannung leiten. bei PNP müssen es 0,7-0,8V sein...
|
BID = 72129
perl Ehrenmitglied
       
Beiträge: 11110,1 Wohnort: Rheinbach
|
Zitat :
| | Spannung an der BE-Strecke (0,6 Volt) / 0,2 Ampere = 60 Ohm. Ist das so richtig? |
Formell schon, aber ich würde nicht so hoch gehen. Bei einem 3..4mal höheren Widerstandswert hätte ich ein besseres Gefühl.
Der BC558 hat lt. Datenblatt bei 25°C für Ic=2mA eine UBE von typ. 0,62V . Damit liegt er gleich mit entsprechenden npn-Typen.
Allerdings ist der Streubereich mit 0,55..0,7V spezifiziert.
Vielleicht funktionierts mit einer 1N4007, die sollte etwas mehr Spannungsabfall haben.
Der 1k-Widerstand vor der Basis ist auch unnötig hoch.
Am besten aber dürfte es sein, wie Benedikt schon schrieb, zwei Dioden in Reihe zu verwenden.
Weiter oben hatte ich doch irgendetwas von Low-Drop Regler gelesen.
1,4V für diese Art der Strombegrenzung und Beleuchtung zu vertun, ist nicht gerade State-Of-The-Art.
_________________
Haftungsausschluß:
Bei obigem Beitrag handelt es sich um meine private Meinung.
Rechtsansprüche dürfen aus deren Anwendung nicht abgeleitet werden.
Besonders VDE0100; VDE0550/0551; VDE0700; VDE0711; VDE0860 beachten !
|
BID = 72135
hannoban Schreibmaschine
    
Beiträge: 1722 Wohnort: Hinter Düsseldorf die 4. Mülltonne links
|
Zitat :
| Weiter oben hatte ich doch irgendetwas von Low-Drop Regler gelesen.
1,4V für diese Art der Strombegrenzung und Beleuchtung zu vertun, ist nicht gerade State-Of-The-Art.
|
Ja, ist richtig. Deshalb hab ich auch schon überlegt, auf die Strombegrenzung zu verzichten. Eigentlich möchte ich die Schaltung so haben, daß ich sie in das geät einbauen kann, und dann nach belieben entweder mit Netzteil oder vom Bordnetz besaften kann.
Hab mittlerweile mal die Strombegrenzung rausgeschmissen. Dafür bräuchte ich zwar ein stärkeres Netzteil, aber das ist zur Not auch mal schnell gefrickelt. Die LED leuchtet auch (zwar nicht besonders hell, aber mir würde es geügen und die Widerstände sind ja auch mal schnell neu berechnet), und geht auch bei erreichen der Ladeschlußspannung (oder besser unterschreiten der 28 mA Ladestrom) aus. Im Prinzip schonmal sehr zu meiner Zufriedenheit. Ich muß nur noch ein paar Tests und Messungen machen; mit leerem Accu, bzw. mit höherem Ladestrom. Ich denke, daß ich die Schaltung dann so lasse (wenn nicht noch irgendwas schief läuft). Wenn noch Probleme aufteten, wäre ich so frei mich nochmals zu melden.
Aber auf jeden Fall schonmal ein fettes "Danke"; auslernen tut man zum Glück ja nie.
Achja, die Änderung hatte ich vergessen anzugeben. Es IST eine 1N4007, denn eine andere hatte ich nicht am Start.
Zitat :
| Am besten aber dürfte es sein, wie Benedikt schon schrieb, zwei Dioden in Reihe zu verwenden.
|
Aber dann hätte ich doch wieder einen zu hohen Spannungsabfall für die KFZ-Ladung. So wie´s jetzt ist gefällt mir das schon gut. Nur wie der Regler auf einen entladenen Akku reagiert muß ich noch herrausfinden. Wenn was schmort; macht nix, den von den Reglern hab ich ja noch 26 Stück. Un das auchnoch für´n Appel und ´n Ei.
MfG hanno...
[ Diese Nachricht wurde geändert von: hannoban am 31 Mai 2004 17:33 ]
|
BID = 72162
perl Ehrenmitglied
       
Beiträge: 11110,1 Wohnort: Rheinbach
|
Zitat :
| | Hab mittlerweile mal die Strombegrenzung rausgeschmissen...... |
Warum nur.
Mit einem LM393 o.ä. in der negativen Leitung hätte man Strombegrenzung und LED-Beleuchtung mit ein paar mV Spannungsabfall machen können.
_________________
Haftungsausschluß:
Bei obigem Beitrag handelt es sich um meine private Meinung.
Rechtsansprüche dürfen aus deren Anwendung nicht abgeleitet werden.
Besonders VDE0100; VDE0550/0551; VDE0700; VDE0711; VDE0860 beachten !
|
|
Zum Ersatzteileshop
Bezeichnungen von Produkten, Abbildungen und Logos , die in diesem Forum oder im Shop verwendet werden, sind Eigentum des entsprechenden Herstellers oder Besitzers. Diese dienen lediglich zur Identifikation!
Impressum
Datenschutz
Copyright © Baldur Brock Fernsehtechnik und Versand Ersatzteile in Heilbronn Deutschland
gerechnet auf die letzten 30 Tage haben wir 12 Beiträge im Durchschnitt pro Tag heute wurden bisher 3 Beiträge verfasst © x sparkkelsputz Besucher : 191693397 Heute : 10186 Gestern : 45779 Online : 312 5.5.2026 9:49 15 Besucher in den letzten 60 Sekunden alle 4.00 Sekunden ein neuer Besucher ---- logout ----viewtopic ---- logout ----
|
xcvb
ycvb
0.0529639720917
|